电脑桌面
添加小米粒文库到电脑桌面
安装后可以在桌面快捷访问

深信服上网行为管理设备功能介绍VIP免费

深信服上网行为管理设备功能介绍_第1页
1/6
深信服上网行为管理设备功能介绍_第2页
2/6
深信服上网行为管理设备功能介绍_第3页
3/6
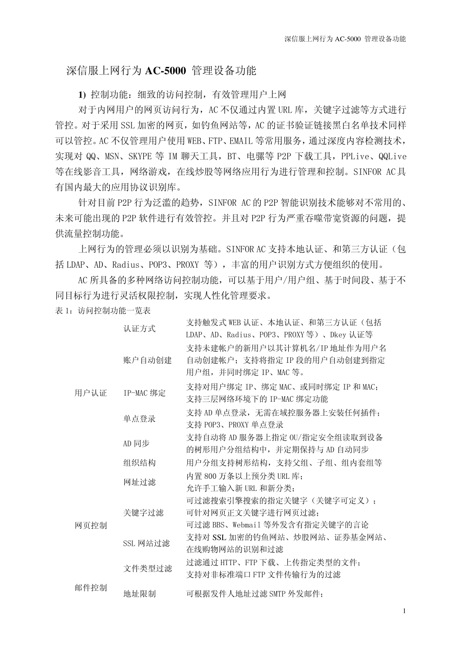
深信服上网行为AC-5000 管理设备功能 1深信服上网行为A C -5000 管理设备功能 1) 控制功能:细致的访问控制,有效管理用户上网 对于内网用户的网页访问行为,AC 不仅通过内置URL 库,关键字过滤等方式进行管控。对于采用SSL 加密的网页,如钓鱼网站等,AC 的证书验证链接黑白名单技术同样可以管控。AC 不仅管理用户使用WEB、FTP、EMAIL 等常用服务,通过深度内容检测技术,实现对QQ、MSN、SKYPE 等IM 聊天工具,BT、电骡等P2P 下载工具,PPLive、QQLive等在线影音工具,网络游戏,在线炒股等网络应用行为进行管理和控制。SINFOR AC具有国内最大的应用协议识别库。 针对目前 P2P 行为泛滥的趋势,SINFOR AC 的P2P 智能识别技术能够对不常用的、未来可能出现的P2P 软件进行有效管控。并且对P2P 行为严重吞噬带宽资源的问题,提供流量控制功能。 上网行为的管理必须以识别为基础。SINFOR AC 支持本地认证、和第三方认证(包括LDAP、AD、Radius、POP3、PROXY 等),丰富的用户识别方式方便组织的使用。 AC 所具备的多种网络访问控制功能,可以基于用户/用户组、基于时间段、基于不同目标行为进行灵活 权 限 控制,实现人 性 化 管理要 求 。 表 1:访问控制功能一 览 表 认证方式 支持触 发 式WEB 认证、本地认证、和第三方认证(包括LDAP、AD、Radius、POP3、PROXY 等)、Dkey 认证等 账 户自 动 创 建 支持未建 帐 户的新 用户以其 计 算 机 名/IP 地址 作 为用户名自 动 创 建 帐 户; 支持将 指 定 IP 段的用户自 动 创 建 到 指 定用户组,并同时绑 定 IP、MAC 等。 IP-MAC 绑 定 支持对用户绑 定 IP、绑 定 MAC、或 同时绑 定 IP 和 MAC; 支持三层 网络环 境 下的IP-MAC 绑 定 功能 单点 登 录 支持AD 单点 登 录 ,无 需 在域 控服务器 上安 装 任 何 插 件;支持POP3、PROXY 单点 登 录 AD 同步 支持自 动 将 AD 服务器 上指 定 OU/指 定 安 全 组读 取 到 设备的树 形 用户分 组结 构 中 ,并定 期 保 持与 AD 自 动 同步 用户认证 组织结 构 用户分 组支持树 形 结 构 ,支持父 组、子 组、组内套 组等 网址 过滤 内置800 万 条 以上预 分 类 URL 库; 允 许 手 工输 入 新 URL 和新 分 类 ; 关键字过滤 可过滤搜 索 引 擎 搜 索...

1、当您付费下载文档后,您只拥有了使用权限,并不意味着购买了版权,文档只能用于自身使用,不得用于其他商业用途(如 [转卖]进行直接盈利或[编辑后售卖]进行间接盈利)。
2、本站所有内容均由合作方或网友上传,本站不对文档的完整性、权威性及其观点立场正确性做任何保证或承诺!文档内容仅供研究参考,付费前请自行鉴别。
3、如文档内容存在违规,或者侵犯商业秘密、侵犯著作权等,请点击“违规举报”。

碎片内容

深信服上网行为管理设备功能介绍

确认删除?
VIP
微信客服
  • 扫码咨询
会员Q群
  • 会员专属群点击这里加入QQ群
客服邮箱
回到顶部