2015 年上半年贵州幼儿《保教知识与能力》:生活指导模拟试题 一、单项选择题(共 2 7 题,每题的备选项中,只有 1 个事最符合题意...
成都市龙盛小学陈亮 1 小学生命、生活与安全 二年级(下)册教案 总第 节 教学内容 第一单元 生命奥秘 1、身体里的“乐队” 月 ...
感悟生活,感悟学习,感悟工作 2013的最后一个月,有太多的感触、太多的经历、太多的朋友想要去记录,打开微博,许多朋友都在做着或多或少...
2013 年山东省九年级寒假生活答案最新 (一、)生活导航 P2.拒绝吸第一支烟的方法补充:心理暗示法:吸烟会葬送自己的健康,会使我们记...
暑假开始了 知识乐园 七彩大洲 1(2)欧盟的成立。世界多极化趋势和全球一体化趋势。 (3)②温带海洋 冬无严寒,夏无酷暑,一年内降...
{"Error":{"code":"11","Message":"ACL:Request expired.","LogId":"2567020713"}}----------------------------精品 word 文档 值得下...
下载后可任意编辑某生活垃圾处理厂蒸汽管道施 工 方 案编制:审核:批准: 某电力建设有限公司2024 年 5 月 10 日目 录1、工程概...
下载后可任意编辑本页为作品封面,下载后可以自由编辑删除,欢迎下载!!! 精 品文档1【精品 word 文档、可以自由编辑!】某城镇生活...
未来十年教师的职业生活——学习《国家中长期教育改革和发展规划纲要(2010— 2020 年)》作业太原市小返乡联校胡如燕1、简答制定《国家...
有关老年人生活现状的调查报告精心整理:更多出色文章请查阅:为弘扬社会责任,体验农村生活,提高个人素质,更好的服务于社会主义新农村建...
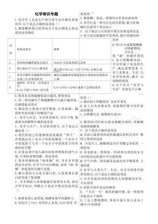
化学常识专题1.化学在工农业生产和日常生活中都有重要 应用.以下表达正确的选项是〔〕A.葡萄糖和蛋白质等高分子化合物是人体必 需的营养...
1 【新生适应性教育心理辅导讲座之一】 适应新环境,享受快乐学习生活 大家好!今天很高兴与你们坐在一起讨论关于“适应新环境”的问题...
送教上门学生教案(生活适应和实用语数共 17 篇) 送教上门教案 课程领域 生活适应 教学内容 认识物品(一) 授课日期 20xx 年xx ...
附 件 3-2 退 出 村 医 生 活 补 助 身 份及工作年限认定申请表 姓 名 性 别 出 生 年 月 户 口所 在地 近 期 ...
附 件 3-15 阜阳市太和县 退出村医生活补助身份 和工作年限认定 卷 宗 封 面 县 (市、区):_ _ _ _ _ _ _ _ _ _ _ _...
下载后可任意编辑春光油田排二生活点扩建工程质量监督计划书监督注册号:HNYT-2024-ZC-02 批 准:王聚浩 审 核:李文革 编 制:李 ...
成都信息工程学院政治学院“概论”实践教学之社会调查报告 题目 进城农民工生活状况和心理状态调查 学院 管理学院 专业、班级 信管 ...
这个必须收藏!2 2 0 个实用生活小窍门... 引导语:往往一点儿小心思,就能轻松搞定一件大麻烦。日常生活中少不了这些小窍门,整整220...
下载后可任意编辑现场生活垃圾管理制度随着夏季的来临,为防止传染病的发生,保证大家有一个洁净洁净卫生的生活作业环境,从而确保施工现场...
下载后可任意编辑常 汇 生 活 广 场基坑围护工程安全专项施工方案编制:审核:批准:江苏地质基桩工程公司2010 年 11 月 22 日--...

