P C B 板焊接工艺(通用标准)1.PC B板焊接得工艺流程 1.1 PCB 板焊接工艺流程介绍PC B板焊接过程中需手工插件、手工焊接、修理与...
ICU 技术操作流程图一、ICU 接病人程序二、CPB 术后 ICU 病房监护常规接病人从手术车转移病床连 接 呼 吸 机观测 R 机呼气潮气...
GX Developer 和 SFC 顺序功能图根据国际电工委员会(IEC)标准,SFC 的标准结构是:步+该步工序中的动作或命令+有向连接+转换和转...
ds1302 时钟程序详解,ds1302程序流程图(C程序)(8 页)Good is good, but better carries it.精益求精,善益求善。ds1302 时钟程序...
B 超机操作流程图(4 页)Good is good, but better carries it.精益求精,善益求善。B 超机操作流程图评 物品患者接通电源,接通...
BiPAP 呼吸机操作流程图(3页)Good is good, but better carries it.精益求精,善益求善。飞利浦伟康 BiPAP 呼吸机简易操作指南 ...
工程及材料、设备进度款项支付流程 施工及供应单位 监理公司 工程部 预算部 财务部 财务总监 事业部领导①①①①注:分为申报阶段;...
(一) 企业产量计划管理流程图编号:单位名称生产部流程名称企业生产产量计划管理流程层 次3概要公司生产产量计划的制定与执行单位总经...
流程图1.首段常用句子The following diagram shows the structure of……The picture illustrates……The whole procedure can...
建筑施工企业全套流程图建筑之家附图1-1:工程局项目管理组织体系图ﻬ附图1-2:工程局项目管理职责体系图序号职责名称企业管理部项目管...
BiPAP 呼吸机操作流程图飞利浦伟康 BiPAP 呼吸机简易操作指南飞利浦伟康无创呼吸机 云南省代理昆明晟朗科技有限公司 服务热线:0871-6...
全 套 物 业 管 理 企 业 工 作 流 程 图目 录管理工作流程图1 .文献控制流程图2 .记录控制流程图3 .人员和培训管理流...
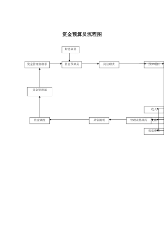
资金预算员流程图财务副总资金预算员资金管理部部长岗位职责作业阐明预算项目收入支出常常费用管理表格填写异常阐明资金调度资金管理部
服务法律规范通则部分涉及流程图 记录流程图执行法律规范/说明部门/岗位 开始 “您好!请问您需要什么帮 主动问候接待人员助?” 接待...
黄骅市司法局行政执法权操作流程图立案(科室:业务科、法律援助中心、基层科)调查取证(科室:业务科、法律援助中心、案件来源立案执法人...
流程框架图董事财务主管向董事出报表、分析报告不定期盘现金库月统计总现金流审核监督纳税申报工商年检所得税汇算制定财务制度出纳会计收银...
食品经营操作流程图 审验供货商旳经营资格(向供货单位索取加盖企业印章旳,有效旳《食品经营许可证》、《食品生产许可证》、《营业执照》...
食品卫生检测工作流程一、流程图二、引用根据:《食品卫生原则》三、核心项描述:1 准备:1.1 人员交通工具准备:告知科室食品监测组人员...
预算编制流程图:预算批复下达流程图部门一部门二部门三 主管预审 财务汇总预算管理委员会部门•••••• 主管预审财务部门编制部门预...
面包制作工艺流程图(专业版)2 009-03-3 1 20:55一次发酵法(直接发酵法)一、面包制作流程 组建配方→材料秤重→搅拌→基本发酵→分割...

