S3000 焊接工艺评定S3000 焊接工艺评定 1S3100 概述 1S3200 碳钢和低合金钢的对接焊 4S3300 奥氏体和奥氏体—铁素体不锈钢的对接焊...
简化 Fugl-Meyer 运动功能评分法住院号病区床号评价时间0 分1 分2 分Ⅰ 上肢坐位或仰卧位1 有无反射活动(1)肱二头肌不 引 起 ...
构音障碍的评定Frenchay 构音障碍评定法功 能损 伤 严 重 程 度a 正常←→严重损伤 eabcde反射咳嗽吞咽流涎呼吸静止状态言语时唇...
制造业信息化工程2024 年度应用软件产品测评法律规范第三部分:ERP 软件测评指标及评定细则Manufacturing Information EngineeringAppl...
DIY 路线成绩评定表编号姓名作品名学院成绩总分(100)切合主题(30)文笔流畅(20)语言优美(10)富有新意(20)安排合理(20)
冶金企业安全生产标准化评定标准(炼铁)考 评 说 明1.本标准适用于炼铁企业开展安全生产标准化自评、申请、外部评审及各级安全监管部门...
1.土石方工程表 1.1 土方开挖工程单元工程质量评定表..............................................................................2...
水利水电工程表 1.5-2 混凝土模板工序质量评定表技案表 1.5-2-012 号单位工程名称荥经县城区东门防洪堤工程单元工程量模板面积 110.0...
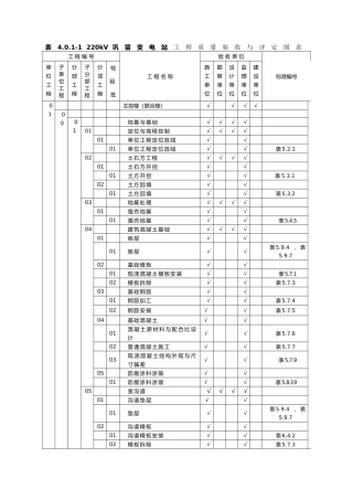
表4.0.1-1 220kV巩留变电站工程质量验收及评定范围表工 程 编 号工 程 名 称验 收 单 位标准编号单位工程子单位工程分部工程子分...
表4.0.1-1 220kV 巩留变电站工程质量验收与评定围表工 程 编 号工 程 名 称验 收 单 位标准编号单位工程子单位工程分部工程子分...
篇一:驾驶员工作业绩和技术业务总结工作业绩和技术业务总结我 1990 年参军,在部队开始从事驾驶员工作。2024 年从部队转业,退伍后根据...
设备技术状态评定记录文件编号:NKMR-(GL—SB—02)-06 保存期限:5 年设备名称设备位号型号规格用途/去向维修单位验收单位序号检查项目...
潜水泵安装质量检验评定表单位工程名称:苏州河综合整治 B-12 标中途提升泵站 分部工程名称:机电安装序号检 查 项 目质 量 情 况...
Loewenstein 认知功能评定量表操作及评分标准 一、使用说明 1.使用 LOTCA 前,请认真阅读以下对各项测试的描述以及正确的操作方法。...
Loewenstein 认知功能评定量表操作及评分标准一、使用说明 1.使用 LOTCA 前,请认真阅读以下对各项测试的描述以及正确的操作方法。 2...
表土剥离工序质量评定表项目名称:澄城县庄头镇高标准基本农田土地整治项目 1 标 单项工程名称土地平整工程单位工程名称耕作层地力保持分...
UPDRS 评分 J 统一帕金森病评定量表Unified Parkinson's Disease Rating Scale, UPDRS 3.0 版 末次服药时间:□□□□ 年□□...
表 C。0.1 土石方工程 分部工程质量评定统计表(线统 1)起止桩号施工日期年月日至年月日起止塔号线路亘长km杆塔基数22 基验收检查日期...
CB18 单元工程施工质量报验单(承包[2024]质报 12 号)合同名称:合同编号:致: 单元工程已按合同要求完成施工,经自检合格,报请贵...
表 03 分部工程施工质量评定表填表说明填表时必须遵守“填表基本规定”,并符合以下要求。1.本表是水利水电工程(含堤防工程)分部工程施...

