乙型肝炎病毒血清五项标志物(“两对半”)的 临床意义 1. 乙型肝炎表面抗原(HBsAg) HBsAg是机体感染 HBV 的标志,也是在机体血清中...
乙肝知识宣传材料 正确认识乙型肝炎 乙 型 肝 炎 是 由 乙 肝 病 毒 ( HBV) 引 起 的 、以肝 脏炎 性病变为主并可引...
乙肝的诊断与治疗 (红色部分为重点掌握内容) 乙肝认知篇 一、了解我们的肝脏 肝脏位于人体右侧下肋骨的后方,是由数百万个肝细胞组成...
1.1 两对半检查 目前,乙型肝炎标志物包括了很多项指标,各项指标的意义又错综复杂,难以搞清;这些指标组合成许多的阳性模式,常使病人...
1 乙型肝炎的中医辨证论治及其预防与忌宜 肝炎,是由肝炎病毒所引起的一种常见的传染性疾病,是国家法定的乙类传染病之一。 一、肝炎的...
乙肝病毒 DNA 知识概述 乙 肝 病 毒DNA(HBV-DNA) 是 乙 肝 病 毒 的 核 心 物 质和 病 毒 复 制 的 基 础 ( 在...
乙肝治疗指南2010.02 一、摸清抗病毒时机 抗病毒要讲究时机,并不是所有感染乙肝病毒的人都需要治疗 抗病毒要讲究时机,并不是所有感染...
乙肝日常饮食及生活中的注意事项忌 1 、忌辛辣 ,多饮水 2 、忌 烟 3 、忌 酒 4 、忌食加工食品 (少吃罐装或瓶装的饮料、食品...
乙 型 肝 炎 是 由 乙 肝 病 毒 ( HBV) 引 起 的 、 以 肝 脏 炎 性 病 变 为 主 并 可 引 起 多 器 官...
乙肝人群的日常保健
1 乙肝五项说明: 1.乙肝表面抗原:是乙肝病毒的外壳蛋白,本身不具有传染性,但它的出现常伴随乙肝病毒的存在,所以它是已感染乙肝病毒...
乙 肝 五 项 检 测 ( ELISA 法 ) 一 、检 测 目的: 乙 型 肝 炎 病 毒 标 志 物 (HBsAgHBsAb、HBeAg、HBeAb、Hb...
乙肝五项指标 乙肝五项包括表面抗原(HBsAg)和表面抗体(抗HBs或HBsAb)、e抗原(HBeAg)和 e抗体(抗HBe或HBeAb)、核心抗体(抗HBc或HBcAb)。核...
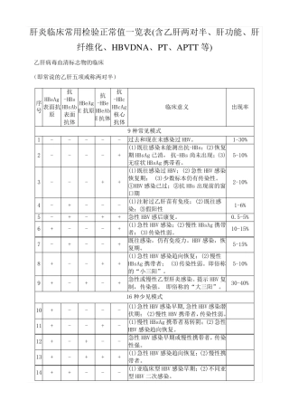
肝炎临床常用检验正常值一览表(含乙肝两对半、肝功能、肝纤维化、HBVDNA、PT、APTT 等) 乙肝病毒血清标志物的临床 (即常说的乙肝五项或...
乙肝两对半检查的临床意义 乙肝两对半[1](乙肝五项)是目前国内医院最常用的乙肝病毒 (HBV)感染检测血清标志物。乙肝五项反映乙肝病毒免...
乙肝两对半 百科名片 乙肝两对半图解 乙肝两对半是国内医院最常用的乙肝病毒 (HBV)感染检测血清标志物。乙型肝炎病毒免疫学标记一共3 ...
序HBsAg抗-HBsHBeAg抗-HBe抗-HBc出现率号ng/mlmIu/mlNcu/mlNcu/mlNcu/ml%1 >0.5->0.03->0.230~40①急慢性乙肝②提示HBV复制③传染性...
1 2 注:乙肝特效纯中药 0000000 中国十个人里面就有一个是乙肝患者,要么是携带者,要么是传播者,本帖意在有病治病,无病强身,药物...
标题:乙型肝炎病毒表面抗原检测(ELISA) 版本号:A 修订号:01 文件编号:001 发布日期:2011 年 11 月 30 日 生效日期:2011...
乙肝两对半首先,我们先来看看乙肝两对半都有哪五项。(不同的颜色表示所谓的“对”)中文名字英文名字单项阳性有什么意义?乙肝表面抗原HBs...

