无加油站奖惩办法第一条为促进加油站管理的科学化、规范化、制度化、增强加油员工的组织纪律观念,树立朔州石油分公司良好的企业形象,不断...
吴江市人民政府办公室文件吴政办〔2008〕13号关于印发吴江市重点项目建设考核奖惩办法试行的通知各镇人民政府,吴江经济开发区、吴江汾湖经...
修订医疗安全奖惩规定红头文件关于修订XX县区第一人民医院医疗安全奖惩规定的通知各科室:为进一步贯彻落实“提高医疗质量,保障医疗安全”...
信息工作奖惩办法为进一步抓好我院信息宣传工作,使信息宣传工作向规范化、制度化发展,激励干警积极写稿,促进干警整体素质的提高,及时、...
等级医院评审奖惩办法范文医院开展等级评审,是实现医院管理法制化、规范化、科学化,加快医院健康、快速、可持续发展的一项重要工作。为制...
1**市人民医院创建三级甲等医院工作奖惩办法(试行)为了进一步推进我院创建三级甲等医院工作,严格按照卫生部《三级综合医院评审标准实施...
乡镇计划生育奖惩工作方案大坪镇20XX年度计划生育奖惩工作方案各村(居)支部、村(居)委会:为了进一步加强和搞好我镇20XX年人口和计划生...
乡镇机关干部计划生育工作目标管理与奖惩办法xx镇机关干部计划生育工作目标管理与奖惩办法为了充分调动我镇机关干部的工作积极性,增强对计...
乡镇工作考核奖惩办法**镇20XX年度工作考核奖惩办法一、奖励:|1、对村(居)的工作完成情况按项计分、按月考核、按季奖惩兑现。2、考核实...
乡镇党委书记考核奖惩试行办法第一条为树立和落实科学的发展观和正确的政绩观,进一步调动乡镇党委书记的工作积极性,提高工作效能,根据《...
×局宣传报道奖惩暂行办法为推动我局宣传报道工作的深入开展,积极宣传××法规,××知识,树立××队伍的良好形象,调动广大职工做好宣传...
教职工奖惩制度总结[教职工奖惩暂行规定]【摘要】:第一条为适应新形势下的教育教学改革,充分调动广大教师、教育工作者工作积极性,全面推...
医院病历、处方质量分级标准及奖惩措施为保证我院医疗文书的质量,及时完成医疗文书的书写,减少因医疗文书导致的医疗纠纷,由医务科以不同...
公司制度七奖惩管理制度农业公司[最终定稿]公司奖惩管理制度一、目的为建立良性的企业秩序及优秀的企业环境,明确奖惩的依据、标准和程序,...
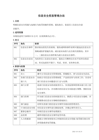
信息安全奖惩管理办法1.目的明确信息安全奖励与违规行为处罚的操作原则,强化执行,促进员工信息安全意识提升。2.适用范围本规范适用于深圳...
12.安全生产目标考核与奖惩办法桥上乡人民政府安全生产工作目标考核办法桥上乡安全生产工作目标责任考核奖惩办法为全面贯彻落实省、市、县...
4、安全生产奖惩考核制度安全生产奖惩考核制度1目的为严格执行公司制定的各项安全管理制度,杜绝各类安全违章现象,引导公司员工搞好公司的...
3、安全生产奖惩管理制度安全生产奖惩管理制度总则1.1为加强本公司生产工作的劳动保护、改善劳动条件,保护劳动者在生产过程中的安全和健康...
安全生产奖惩措施[大全]1、对符合下列条件之一的,项目部给予表彰或奖励:(1)认真贯彻执行《安全生产法》、《安全生产管理条例》、企业安...
企业职工奖惩条例国发〔1982〕59号(1982年4月10日国务院发布施行)第一章总则第一条根据中华人民共和国宪法的有关规定,为增强企业职工的...

