第4讲英国的君主立宪制(时间:45分钟)一、选择题1.1640—1660年革命期间,尽管英国资产阶级和新贵族处死了国王、推翻了斯图亚特王朝,建立...
客观题限时满分练(三)一、选择题(本大题共12个小题,每小题5分,共60分.在每小题给出的四个选项中,只有一项是符合题目要求的.)1.已知集...
专题强化练十八坐标系与参数方程1.(2017·江苏卷)在平面坐标系xOy中,已知直线l的参数方程为(t为参数),曲线C的参数方程为(s为参数).设P...
专题强化练十九不等式选讲1.设函数f(x)=|2x+3|-|1-2x|,若存在x∈R,使得f(x)>|3a-1|成立,求实数a的取值范围.解:因为f(x)=|2x+...
第06节对数与对数函数A基础巩固训练1.【2018届江西省重点中学协作体第二次联考】已知集合,,则()A.B.C.D.Ø【答案】A2.【山东省2018年普...
课时分层训练(十七)三角函数的图象与性质A组基础达标(建议用时:30分钟)一、选择题1.函数y=的定义域为()A.B.(k∈Z)C.(k∈Z)D.RC[由cosx...
6个解答题综合仿真练(六)1.如图,在四棱锥EABCD中,平面EAB⊥平面ABCD,四边形ABCD为矩形,EA⊥EB,点M,N分别是AE,CD的中点.求证:(1)MN...
专题强化练二基本初等函数、函数与方程一、选择题1.已知函数f(x)=则函数f(x)的零点为()A.,0B.-2,0C.D.0解析:当x≤1时,由f(x)=2x...
第三节空间点、直线、平面之间的位置关系1.平面的基本性质(1)公理1:如果一条直线上的两点在一个平面内,那么这条直线在这个平面内.(2)公...
课时分层训练(三)函数及其表示A组基础达标(建议用时:30分钟)一、选择题1.下列各组函数中,表示同一函数的是()A.f(x)=x,g(x)=()2B.f(...
第三单元细胞的能量供应和利用第一讲降低化学反应活化能的酶(一)酶的本质和作用1.判断下列有关酶本质和作用叙述的正误(1)酶是活细胞产生的...
第5课时专题研究——溶液中粒子浓度关系判断电解质溶液中的粒子浓度关系是近几年高考的必考题型,一般在选择题中作为压轴题呈现。因综合性...
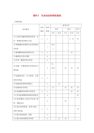
课时5生命活动的物质基础[考纲导航]知识条目必考要求选考要求选考分布2015201620179月10月4月10月4月(1)几种常见糖类物质的组成、存在、物...
第八单元新航路的开辟、殖民扩张与世界市场的形成和发展【单元导航】单元线索:本单元涉及的时间是从14-15世纪到19世纪末20世纪初,重大历史...
第九节直线与圆锥曲线直线与圆锥曲线的位置关系判断直线l与圆锥曲线C的位置关系时,通常将直线l的方程Ax+By+C=0(A,B不同时为0)代入圆锥...
(本栏目内容,在学生用书中以活页形式分册装订!)Ⅰ.多项填空1.—Wasyoursistergladwhenshesawyou?—Ofcourseshewas.Herface________whens...
必修1Module2课时作业(二)MyNewTeachers我的新老师Ⅰ.单项填空1.Withsomanyproblems________,themayorhasbeenworkinglateintothenight.A...
(本栏目内容,在学生用书中以活页形式分册装订!)Ⅰ.多项填空1.(2009年海淀模拟)Thesetworeportsoftheaccidentdisagree________anumberofp...
必修1Module5课时作业(五)ALessoninaLab一堂实验课Ⅰ.单项填空1.Everybody,comeon!Joinusandkeepfit!Oursloganisthat________youare,_...
《金版新学案》高考总复习(新课标)配套测评卷[山东卷]——高三一轮[W研]英语卷(一)必修3学校:__________________班级:________________姓...

