抛物线的几何性质教学目标:1.掌握抛物线的几何性质;能根据几何性质确定抛物线的标准方程;2.能利用工具作出抛物线的图形.提高综合解题能...
抛物线的几何性质(1)教学目标(1)掌握抛物线的简单的几何性质,能根据抛物线的几何性质求抛物线的标准方程;(2)能由抛物线方程解决简...
§2.4.1抛物线的标准方程●学习目标:1理解抛物线的定义2掌握抛物线的标准方程,能根据已知条件求抛物线的标准方程3根据标准方程能写出焦点...
抛物线的几何性质知识与技能目标使学生理解并掌握抛物线的几何性质,并能从抛物线的标准方程出发,推导这些性质.从抛物线的标准方程出发,...
抛物线的几何性质(2)教学目标(1)灵活运用抛物线的定义及其几何性质解题;(2)会处理抛物线与直线、圆等曲线组合的综合问题;(3)会...
抛物线的标准方程教学目标(1)掌握抛物线的定义,标准方程及其推导过程;(2)掌握抛物线的四种标准方程形式及其对应的焦点和准线,能根据...
8.3抛物线巩固·夯实基础一、自主梳理1.抛物线的定义平面内到一定点和到一定直线的距离相等的点的轨迹叫做抛物线.定点为抛物线的焦点,定直...
抛物线及其标准方程(1)教学目的:1.使学生掌握抛物线的定义,标准方程及其推导过程;2.根据定义画出抛物线的草图奎屯王新敞新疆3.使学生...
抛物线及其标准方程(二)●教学目标1.掌握抛物线的定义,灵活应用定义求轨迹方程;2.掌握抛物线焦点弦的性质及焦点弦长的求法.●教学重点...
抛物线及其标准方程(一)●教学目标1.掌握抛物线的定义及其标准方程;2.掌握抛物线的焦点、准线及方程与焦点坐标的关系;3.认识抛物线的...
抛物线的几何性质(一)●教学目标1.掌握抛物线的几何性质;2.能根据几何性质确定抛物线的标准方程;3.能利用工具作出抛物线的图形.●教学重点...
抛物线及其标准方程(2)教学目的:1.能根据题设,求出抛物线的标准方程、焦点、准线奎屯王新敞新疆2.使学生能熟练地运用坐标,进一步提高...
抛物线的几何性质(二)●教学目标1.灵活应用抛物线性质确定抛物线标准方程;2.应用抛物线性质解决生产实际问题;3.提高综合解题能力.●教学重...
抛物线的简单几何性质(1)教学目的:1.掌握抛物线的范围、对称性、顶点、离心率等几何性质;2.能根据抛物线的几何性质对抛物线方程进行讨...
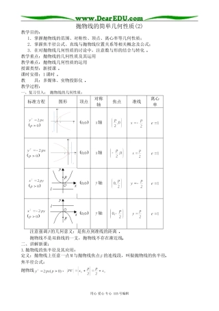
抛物线的简单几何性质(2)教学目的:1.掌握抛物线的范围、对称性、顶点、离心率等几何性质;2.掌握焦半径公式、直线与抛物线位置关系等相...
课题:抛物线的标准方程【教学目的】1、掌握抛物线中的定义和标准方程及其推导过程,能根据已知条件求抛物线的标准方程;2、能够熟练画出抛...
8.6抛物线的简单几何性质我们根据抛物线的标准方程y2=2px(p>0)①来研究它的几何性质.1.范围因为p>0,由方程①可知,这条抛物线上的点...
高二数学抛物线及其标准方程教学目标:1、掌握抛物线的定义、标准方程2、从具体情境中抽象出抛物线模型的过程,坐标法推导抛物线的标准方...
高二数学抛物线的几何性质教案【教学目标】1.记住抛物线的几何性质,会根据抛物线的几何性质确定抛物线的位置及基本量;2.会简单应用抛物线...
高二数学抛物线的简单几何性质●教学目标1.掌握抛物线的几何性质;2.能根据几何性质确定抛物线的标准方程;3.会求抛物线的焦点坐标、准线方程...

