学案34世纪之交的世界格局[课标要求]1.了解苏联解体后两极格局瓦解和多极化趋势加强的史实。2.认识多极化趋势对世界历史发展的影响。一、东...
第2课倒幕运动和明治政府的成立优化训练基础巩固1.标志尊攘派走上日本政治舞台的历史事件是A.暗杀井伊直弼B.高杉晋作组织“奇兵队”C....
第24课音乐与影视艺术知识点一19世纪的音乐流派与杰作1.浪漫主义音乐(1)发展历程:19世纪,在欧洲兴起。19世纪中叶,走向鼎盛时期。(2)特...
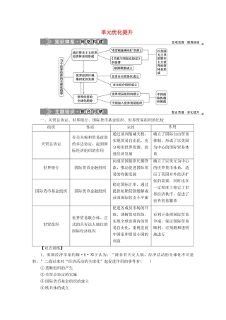
单元优化提升一、关贸总协定、世界银行、国际货币基金组织、世界贸易组织的比较组织性质宗旨作用关贸总协定有关关税和贸易政策的多边协定,...
学案31音乐与影视艺术[课标要求]1.列举19世纪以来有代表性的音乐作品,理解这些音乐作品的多样性、时代性和民族性。2.了解影视艺术产生与发...
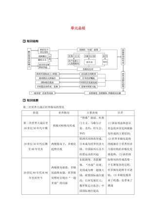
单元总结第二次世界大战后世界格局的变化阶段世界格局主要表现认识第二次世界大战后至20世纪50年代中期两极对峙格局形成“铁幕”演说、杜鲁...
云南省腾冲县第八中学导学案第一章化学反应与能量[本章知识网络]第一节化学反应与能量的变化【学习目标】1.了解化学反应中能量转化的原因...
第1课从锁国走向开国的日本课程标准素养解读知道明治维新的历史条件。从时空观念角度了解德川幕府统治时期日本社会危机的表现。从史料实证...
云南省腾冲县第八中学导学案第一章化学反应与能量第二节燃烧热、中和热、能源(第二课时)【学习目标】知识与技能:了解中和热的定义;了解...
单元优化提升一、全面认识资产阶级代议制1.概念:代议制又称议会制,是指由选举产生的代表民意的机关来行使国家主权的制度。这种代表民意...
第23课世界经济区域集团化的发展课程标准学习目标以欧洲联盟、北美自由贸易区及亚太经济合作组织为例,认识当今世界经济区域集团化发展趋势...
广西梧州市第八中学高一化学《物质的提纯与分离》学案)课题物质的分离与提纯(化学必修1第18页至第20页)学习目标1、知识与能力(1)回顾...
第24课音乐与影视艺术一、19世纪的音乐流派与杰作1.浪漫主义音乐(1)概况:19世纪在□欧洲兴起,到19世纪中叶走向鼎盛时期。(2)特点:注重...
第八单元当今世界政治格局的多极化趋势第25课两极世界的形成知识点一从盟友到对手1.背景(1)雅尔塔体系的形成①含义:第二次世界大战后期,...
第一节最简单的有机化合物—甲烷【学习目标】知识与技能:1.使学生掌握甲烷的结构式、甲烷的电子式和甲烷分子的正四面体结构;2.掌握甲烷的...
第二章第一节化学反应与热能【学习目标】知识与技能1.获得化学能与热能化学实验的基础知识和基本技能,学习实验研究的方法,能设计并完成...
问题再现点拨拓展能力提升当堂达标目标导航畅谈收获返回知识目标:11、说出、说出传染病的定义及病因。及病因。22、理解传染病流行、理解传...
评价自己的健康状况学习目标•1.什么是健康?•2.怎样才能判断自己的健康状况?•3.怎样才能保持愉快的心情?判断自己的健康状况•课本97页...
九年级化学一至八单元知识归纳第一章走进化学世界一、常见仪器的使用要求:知道常见仪器的名称、用途以及注意事项如:知道可用于反应的容器...
1.按要求数数.(1)一个一个地数,从四十数到五十二.(2)两个两个地数,从二数到二十.(3)五个五个地数,从五数到五十.(4)十个十个地数,...

