高一化学教学案一体化第一单元从铝土矿到铝合金铝的性质【学习目标】1、知道铝的物理性质和化学性质2、了解铝在生产生活中的重要应用【主干...
高三化学学科一体化教学案编写人景均编号105课时105—化学基本概念专题1物质的组成、性质和分类化学用语一、考纲要求:1.高考试题中常用选...
课题:课时安排:教学流程(内容概要)师生互动(问题设计、情景创设)二、议一议三、例题四、习题五、小结(1)各等于什么?(2)△ABC与△D...
平行线的性质一、教学目标1.理解平行线的性质与平行线的判定是相反的问题,掌握平行线的性质.2.会用平行线的性质进行推理和计算.3.通...
镁的性质及应用考点解读1.镁的性质(1)物理性质:具有银白色金属光泽的固体,密度、硬度均较小,熔点较低,有良好的导电、传热和延展性。(2...
第2节有机化合物的结构与性质答案:四面体平面直线分子式相同而结构不同同分异构体官能团的位置官能团1.碳原子的成键特点碳元素位于元素周...
课题:反比例函数的图象与性质(3)课型:新授备课时间上课时间教学目标:使学生对反比例函数和反比例函数的图象意义加深理解。教学重点:...
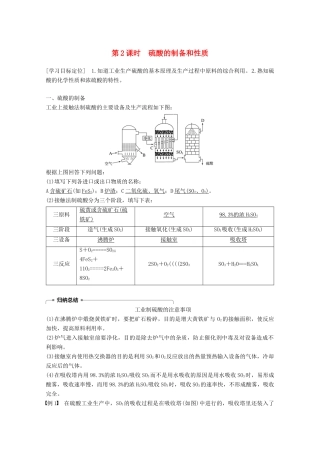
第2课时硫酸的制备和性质[学习目标定位]1.知道工业生产硫酸的基本原理及生产过程中原料的综合利用。2.熟知硫酸的化学性质和浓硫酸的特性。...
平行线的性质教学目标1.经历观察、操作、想像、推理、交流等活动,进一步发展空间观念,推理能力和有条理表达能力。2.经历探索直线平行的性...
此资料由网络收集而来,如有侵权请告知上传者立即删除。资料共分享,我们负责传递知识。学习党的性质和宗旨心得党是中国工人阶级先锋队,是...
硝酸的性质执教者:姜秀雷一、教材分析1.《课程标准》、《学科教学指导意见》对本课教学内容的要求:2.本课内容的组成成分和在模块学习中...
碳酸钠的性质与应用学案学习要求:1.掌握碳酸钠和碳酸氢钠的性质。2.运用对比实验方法比较碳酸钠和碳酸氢钠的性质。3.了解碳酸钠和碳酸...
选修3物质结构与性质复习第一课时原子结构学案【大纲要求】必修2主题1物质结构基础内容标准复习要求1、知道元素、核素的涵义。1、知道元素...
铝的性质及应用考点解读一、两个方面突破铝的性质1.铝的结构和存在铝位于元素周期表第三周期ⅢA族,原子结构示意图为。铝是地壳中含量最多...
第1课时碳原子的成键方式1.了解碳原子的成键特点和成键方式的多样性,理解有机物种类繁多的原因。2.了解单键、双键、叁键的特点,知道碳...
第18讲晶体结构与性质目标要求1.能说出晶体与非晶体的区别;了解晶体中微粒的空间排布存在周期性,认识简单的晶胞。2.借助分子晶体、原子晶...
性质、原理探究综合题李仕才题型一物质性质的探究1.题型特点主要是从物质的结构特点或从所属类型的典型代表物去推测物质可能具有的一系列...
第38讲晶体结构与性质考点一晶体概念与结构模型[知识梳理]一、晶体与非晶体1.晶体与非晶体的比较晶体非晶体结构特征结构微粒周期性有序排...
第4节分子间作用力与物质性质第1课时范德华力与物质性质学习目标1.掌握范德华力的实质和特征,并知道影响范德华力大小的因素。2.掌握范德华...
第2课时硫酸的制备和性质硫和含硫化合物的相互转化学习目标:1.了解硫酸的工业生产原理。2.掌握浓硫酸的性质及浓、稀硫酸的性质差异。(重难...

