一、施工准备(一)作业条件1、 技术准备:批阅设计图纸,现场勘察电气设备的安装位置和电缆桥架安装的路由;电缆桥架途径;建筑结构类型;...
电缆桥架验收标准1. 检验程序及检测方法 1) 外观:桥架镀、涂表面应符合下表规定,检测方法――目测法。防护层方式表面质量热 镀 锌...
电缆桥架购销合同甲方: 合同编号: 地址: 电话: 乙方: 地址: 电话: 依照《中华人民共和国合同法》,经双方友好协商,本着公平...
电缆桥架技术要求1、 钢制电缆桥架应根据工程建设标准 CEC31:91 中要求的规定设计制造。2、 外观: 规格:150*100 板材厚度:1.5mm...
电缆桥架安装法律规范 内角大小看要求或现场实际情况,看电缆大小和弯曲度的大小。 做不来桥架的,就是不知道怎么计算尺寸,一般用根号 ...
招 标 文 件项目名称:×××××××××××设备名称:电缆桥架招标编号:××××××招标单位:××××××××× 公司 ××××...
电缆桥架安装施工要求及法律规范1 一般规定1.1 本章适用于电压为 10KV 及以下新建扩建的一般工业与民用建筑电缆、桥架安装和桥架内电...
电缆桥架安装施工要求及法律规范1 一般规定1.1 本章适用于电压为 10KV 及以下新建扩建的一般工业与民用建筑电缆、桥架安装和桥架内电...
电缆桥架安装施工要求及法律规范1 一般规定1.1 本章适用于电压为 10KV 及以下新建扩建的一般工业与民用建筑电缆、桥架安装和桥架内电...
电缆桥架型式及品种的选择电缆桥架分为槽式、托盘式和梯架式、网格式等结构,由支架、托臂和安装附件等组成。建筑物内桥架可以独立架设, 也...
新建湛江东海岛湛江西站站房(土建)工程电缆桥架安装分项工程技术交底 编制人: 审批人: 交底人: 日 期: 中铁建工集团有限公司新...
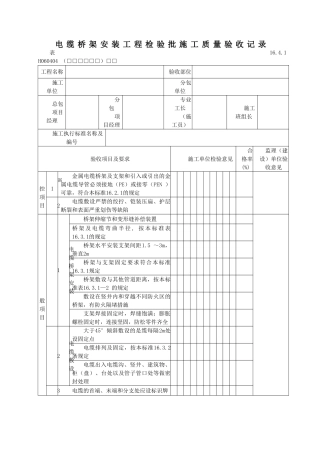
电 缆 桥 架 安 装 工 程 检 验 批 施 工 质 量 验 收 记 录表16.4.1 H060404 (□□□□□□)□□工程名称验收部位...
电缆桥架安装施工工序工艺一、施工工序: 测量定位→支吊架制作安装→桥架安装→接地处理二、施工工艺: 1.测量定位 用弹线法标识桥架的...
中国大唐集团公司基建工程施工作业指导书(电缆桥架、支架安装)中国大唐集团公司2025 年 8 月版次施工作业指导书目录1目的2适用范围3参...
电气竖井内电缆桥架工程 分项工程质量技术交底卡GD2301003 施工单位工程名称分部工程交底部位日 期 年 月 日交底内容一、施工准备(...
技 术 交 底 记 录表C2-1编号工程名称屏山县新县城迁建C标A区工程交底日期施工单位分项工程名称桥架安装和电缆敷设交底提要施工准备、...
技术交底记录编 号工程名称**524 工程交底日期2004 年 8 月 14 日施工单位海南建筑总公司分项工程名称桥架敷设交底提要电缆桥架施工...
电气 电缆桥架 工程隐蔽验收记录鲁 DQ—011工程名称李官庄社区 A1#楼施工单位福建成森建设集团有限公司分项工程名称电缆桥架敷设监理单...
技 术 交 底 记 录表 C2-1编 号DLCB[1701]-0011工程名称北京威克多制衣中心高压配电室新装增容改造项目交底日期2025 年 10 月 8...
随着社会的进展,人们对住宅工作环境的要求更高,刺激了人们对于智能建筑的需求,我也很有幸来到了水院学习了相关的专业,我们作为未来社会...

