微博传媒协会各部门工作职责一、协会组织结构协会设会长一名,副会长三名,秘书长一名。负责协会的统筹策划工作。下设秘书处、外联部、组织...
微创腔镜工程实施方案根据医院二 0— 0 年工作计划安排,为具体推进医院“五大千万工程”之一的微创腔镜工程的发展,完成微创腔镜工程的...
长相忆集团市场部 市场部渠道管理办法(草案) 目录 一、 总则 .......................................................................
深圳陕西同乡会(章程草案) 第一章 总 则 第一条 本同乡会的名称为“深圳陕西同乡会”,英文名称为“ShenZhen ShanXi Association...
下载后可任意编辑 XX 技术有限公司绩效考核管理制度第一部分 车间绩效管理制度1.目的 通过对员工工作行为表现与工作结果的全面考察,实...
下载后可任意编辑XXXX 物业管理合同草案 一、 楼盘介绍略 二、 XXX 物业管理述要XXX 物业管理(深圳)有限公司成立于一九九九年十月...
市场开发部薪酬体系(草案) 总则:多劳多得,公正合理 一、薪酬构成: 1、销售相关职位(市场开发部总监、渠道经理、策划经理、大区经...
市医院财务科绩效工资(奖金)二次分配草案 —会计核算组考核细则 第一章 总则 为加大医院分配制度改革力度,进一步调动财务科会计人员...
“xx 大酒店”市场营销广告策划草案一 前言 长沙的经济随着中国加入世贸组织而加速发展。人民的生活水平随着改革开放的逐步深入与市场经...
下载后可任意编辑员工股权激励计划第一条 序言1、股份有限公司(以下简称“本公司”或“公司”)是股票在全国中小企业股份转让系统挂牌并...
第 1 页 共 1 页应对人感染猪流感病毒的建议草案口岸控制和国际旅行措施目标 降低或减少人感染新型猪流感的国际性扩散;...
1 附件 1 基层法律服务所管理办法 (修订草案) 第一章 总 则 第一条 为加强对基层法律服务所的监督和管理,保障基层法律服务所依...
1 附 件 三 基层法律服务工作者管理办法 (修订草案) 第 一章 总 则 第 一 条 为 了规范基层法律服务工作者执业核准,保 ...
1 刑法修正案(七)草案全文及说明 中华人民共和国刑法修正案(七)(草案) 一、将刑法第一百五十一条第三款修改为:“走私国家禁止进...
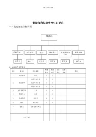
下载后可任意编辑制造部岗位职责及任职要求一)制造部组织机构图1.1 制造部人员配置表项目职 能岗位设置配置规划配置现状储备需求配置增...
(时长:7 ——1 0 分钟) 片头 主体:一、新安镇的历史、地理环境 二、新安镇旧况和园区成立的背景 三、新安镇工业园区现况和建设...
SBU 管理模式分析及推行方案 一、什么是 SBU ? 战略事业单元(Strategic Business Unit,简称 SBU),是目标管理的基础单位,在这...
国函„2005‟92号 国务院关于提请审议《中华人民共和国 劳动合同法(草案)》的议案 全国人民代表大会常务委员会: 为了规范用人单位与...
屠甸中学班级文化建设实施方案(草案)一、指导思想:班级文化是指班级在学习、生活中所形成的具有一定思想内涵和文化特征的班级形象和思想...
精品文档。1欢迎下载全国物业管理示范居住物业考核标准(修订草案)序号考核内容规定分值评分标准一基础管理25 15 款 67 条(一)规划...

