管 道 支 架 安 装 规 范 要 求 及 安 装 间 距 在 工 程 结 构 施 工 完 毕 以 后 , 系 统 管 道 安 装...
1 表3.3.1 厂房的层数和每个防火分区的最大允许建筑面积 生产的火灾危险性类别 厂房的耐火等级 最多允许 层数 每个防火分区的最大允...
1 本市规划区内进行规划设计、建设和规划管理活动,必须遵守本规定。图 7 以下建设工程项目在向市城乡规划主管部门申请审查详细规划及建...
——文章来源网络,仅供个人学习参考建筑物的间距控制10 建筑物的间距控制10.1 建筑间距应综合考虑日照、采光、通风、消防、防灾、管线埋...
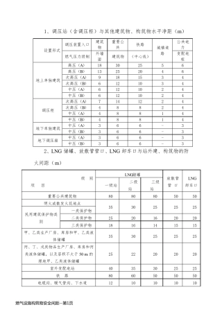
1、调压站(含调压柜)与其他建筑物、构筑物水平净距(m) 设置形式 调压装置入口 建筑物 重要公共 铁路 城镇道路 公共电力 燃气压...
山西省村镇建筑日照间距技术规定
370123244.x ls文 档 密 级 :2020008Neighbor Cell 1 Neighbor Cell 2花 园 招 待花 园 招 待 -1103.829936.0405325375...
小间距 LED显示屏解决方案实例小间距 LED 显示屏方案书方案特点:随着技术创新与发展,LED 小间距已经成为室内主流产品,目前主要应用...
0 / 17 LED 显示屏设计方案( 型号: PH2.5 )1 / 17 目录第一章 光彩概述 ...................................................
LED 显示屏设计方案( 型号: PH2.5 )目录第一章 光彩概述 .......................................................................
消防喷淋头的安装间距规范 消防喷淋头的安装间距及规范 一、消防喷淋头安装间距 1.喷淋头安装间距一般为直径3.6米,半径1.8米; 2.喷淋...
消 火 栓 布 置 间 距 一 、室外消 火 栓 应沿道路设置 ,道路宽度超过 60m时,宜在道路两边设置消 火 栓 ,并宜靠近十字...
在Photoshop 中按下快捷键〖F5〗即可调出画笔调板,注意这个画笔调板与画笔工具并没有直接关系,这是笔刷的详细设定调板。其实应该命名为...
1 .2 7 间距单排双排排针母座全系列(附规格书)
室内小间距LED 显示屏项目方案书编制单位:编制日期:LED显示屏项目- 1 - 目录一、公司介绍 ..........................................
9 -3 钢筋配料与代换 9 -3 -1 钢筋配料 钢筋配料是根据构件配筋图,先绘出各种形状和规格的单根钢筋简图并加以编号,然后分别计算钢...
室内小间距LED 显示屏项目方案书编制单位:编制日期:LED显示屏项目- 1 - 目录一、公司介绍 ..........................................
国内外公路隧道人行横通道间距的调研在我国公路建设的现代化进程中,交通隧道如雨后春笋般得到了迅猛地发展,加强公路隧道的防灾减灾设计就...
防火间距记忆方法建筑防火间距是消防建筑安全的重点,但没必要死记硬背,间距都是有规律的。一、厂房、仓库等工业建筑的间距除了甲类不同以...
1/12消防喷淋头的安装间距及规范喷淋头间距规范要求消防喷淋头的安装间距及规范一、消防喷淋头安装间距1.喷淋头安装间距一般为直径 3。6 ...

