荷叶母亲作者:冰心公益广告执教者:湖南省浏阳市荷花中学菡萏接天莲叶无穷碧,映日荷花别样红小荷才露尖尖角,早有蜻蜓立上头。出淤泥而不...
2017北师大版四年级数学下册第三单元《街心广场》教学设计甘州区小满镇王其闸教学点任武龙教学内容:北师大版小学四年级下册第三单元街心广...
黄河颂光未然对黄河你了解多少呢?认识认识黄河黄河欣赏欣赏黄河黄河黄河风情巴颜喀拉山约古宗列曲浊流宛转,结成九曲连环黄河公伯峡壶口瀑...
《推理》教学设计灵川中心小学张之金教学内容:人教版《义务教育教科书•数学》二年级下册第109页“数学广角”及相关练习。教学目标:1.通...
天安门Tian'anMenSquare我想去看看xiɑnɡɡɑosulujīnɡɑn想告诉路京安ménɡuɑnɡfeichɑnɡzhuɑnɡɡuɑn门广非常壮观我会读我想去...
三峡,由瞿塘峡、巫峡、西陵峡三段峡谷组成,是长江上最神奇最壮观的一段峡谷。西起巍巍巴山脚下的重庆市奉节县的白帝城,东至湖北省宜昌市...
万以内数的大小比较教学目标1.联系生活实际,发展数感。《数学课程标准》中指出:在教学中,要引导学生联系自己身边具体、有趣的事物,通过...
执教者:丰荫明德小学丁慧平均分读作:三分之一读作:五分之三读作:六分之五作业:寻找生活中的分数,做一个生活中的有心人!
课题分一分(二)(多个图形作为整体的分数认识)六单元共4课时第2课时学习目标1.经历把多个图形看作一个整体,对其进行平均分的过程,能用...
《分数的初步认识》中至美绽放——记《分数的初步认识》课后陈述基于学校的课改模式背景,以及学校“五美六意识”的教学主张,我们整个团队...
池上学习目标:1、能正确、流利、有感情地朗读古诗,背诵古诗。2、学会诗中出现的七个生字,理解“艇、浮萍、踪、不解”的含义。3、理解诗...
周长评测练习王婉祺
7怎么都快乐第二课时一、检测旧知,比赛朗读1.教师出示字词卡片,学生开火车读。2.朗读课文:同桌之间比赛读文,评一评谁读得好。二、多...
请把你的桌面收拾干净,拿出你的三号本和笔!322401011100165自主学习一1、跟同桌说说,你从上图中获得哪些数学信息?根据获得的信息,你能...
比较数的大小新华一校罗丹教学目标:经历比较两位数大小的过程,掌握比较两位数的大小的方法;培养抽象概括及语言表达的能力。让学生在活动...
10001000以内数的认识以内数的认识人教新课标二年级数学下册人教新课标二年级数学下册珠海香洲二十一小林雨华珠海香洲二十一小林雨华个十百...
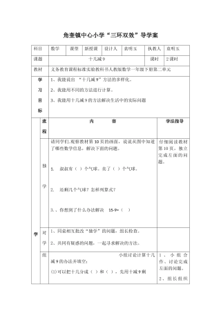
角奎镇中心小学“三环双效”导学案科目数学课型新授课设计人袁明玉执教人袁明玉课题十几减9课时2课时教材义务教育课程标准实验教科书人教版...
北师大版四年级下册第六单元数据的表示和分析执教教师:王向荣平均数weixin15837199399第一次我记住()个数字第二次我记住()个数字第三次...
北师大版四年级下册第三单元小数乘法绿色圃中小学教育网http://www.Lspjy.com绿色圃中小学教育网http://www.Lspjy.com辽宁省北镇市廖屯镇中...
《分一分(一)》教学设计教学目的:1、结合具体情境和直观操作,初步理解分数的意义,能认、读、写简单的分数,体会学习分数的必要性。2、...

