实验三、四 数字图像得空间域滤波与频域滤波1.实验目得1.掌握图像滤波得基本定义及目得。2.理解空间域滤波得基本原理及方法。3.掌握进行图...
一个应用实例详解卡尔曼滤波及其算法实现标签: 算法 filter m at la b algorithm 优化 工作 2 0 12-0 5-14 10:48 7 ...
卡尔曼滤波算法实现代码C++实现代码如下:============================kalman.h================================// kalman.h: interfac...
单相桥式整流与滤波电路的安装和测试教案(12 页)Good is good, but better carries it.精益求精,善益求善。课 题学 习 任 务 ...
中值滤波例题(1 页)Good is good, but better carries it.精益求精,善益求善。中值滤波5、如图为一幅 16 级灰度的图像。请写出均...
2025 年全国大学生电子设计竞赛陕西赛区设计报告作品编号: (由组委会填写)作品编号: (由组委会填写)参赛队编号(参赛学校填写)学...
综合课程设计设计题目 频率域滤波的 MATLAB 设计与实现 专业名称班级学号学生姓名指导老师设计时间目 录摘 要.........................
摘 要开关电源是实现电能转换和功率传递的重要设备。近年来,随着电力电子技术的快速进展,开关电源因其效率高、性能好、成本低而被广泛应...
整流滤波得电路设计实验一、实验目得:1、讨论半波整流电路,全波整流电路。 2、电容滤波电路,观察滤波器在半波与全波整流中得滤波效果。...
摘 要估量一个受到加性噪声污染的信号的通常方法,是让受污染的信号通过一个旨在抑制噪声而让信号相对不变的滤波器。然而,传统的固定滤波...
摘 要估量一个受到加性噪声污染的信号的通常方法,是让受污染的信号通过一个旨在抑制噪声而让信号相对不变的滤波器。然而,传统的固定滤波...
工学 硕士学位论文基于流形的粒子滤波讨论及其在人脸跟踪中的应用学生姓名指导老师江苏科技大学二 OO 九年三月 摘 要本文系统介绍了适...
中央广播电视大学开放教育(本/专)科毕业论文(设计)题目: 基于安卓平台的图像引导滤波算法的实现 姓 名: 学 号: 年 级: 专 ...
本科毕业论文(设计)题 目 基于 MATLAB 窄带带通滤波的设计 巢湖学院本科毕业论文(设计)诚信承诺书 本人郑重声明:所呈交的本科毕业...
学号 14 112 220266 毕业设计(论文)题目: 基于 MATLAB 的语音信号滤波处理 作 者 夏杰 届 别 2025 届 院 别 信息与通信工...
毕业设计(论文) UNDERGRADUATE PROJECT (THESIS)题 目: 冲击测试常用滤波算法讨论学 院 专 业 学 号 学生姓名 指导老师 起讫...
福州大学至诚学院本科生毕业设计(论文)题 目:单相 Buck 型逆变器有源直流滤波技术讨论 姓 名: 学 号: 系 别: 电气工程系 ...
分类号:TN911.73 U D C:D10621-408-(2025)1728-0密 级:公 开 编 号:2025031050成 都 信 息 工 程 学 院学 位 论 文光...
目 录一、总 论.........................................................................................................11.1 项...
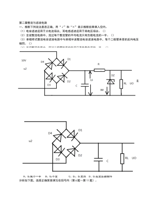
第二章整流与滤波电路一、推断下列说法是否正确,用“√”和“×”表示推断结果填入空内。(1)电容滤波适用于大电流场合,而电感滤波适用...

