1 五、审核业务组织计划方案 ................................. 3 (一)服务方案 ........................................ 3 1....
招标控制价 定义 招标人根据国家或省级、行业建设主管部门颁发的有关计价依据和办法,按设计施工图纸计算的,对招标工程限定的最高工程造...
. . . . . w ord 资料可编辑 . 招 标 投 标 基本流程 招 标 , 是 《政 府 采 购 法 》规 定 的 政 府 采 购...
推 荐 阅 读 : 招 标 投 标 药 品 招 标 流 程 • • 【 药 品 招 标 流 程 】 药 品 招 标 流 程 注 意...
1 中华人民共和国国务院令 第613 号 《中华人民共和国招标投标法实施条例》已经2011 年11 月30 日国务院第183 次常务会议通过,现...
— 3 — 湖 南 省 房 屋 建 筑 和 市 政 工 程 施 工 招 标 投 标 人资格审查办法 第一条 为规范房屋建筑和市政工...
第一节 分组投切电抗器柜 1 概述 1.1 范围 本标准适用于向莆铁路电力配电所分组投切高压电抗器柜。 1.2 引用标准 GB 156—1993 ...
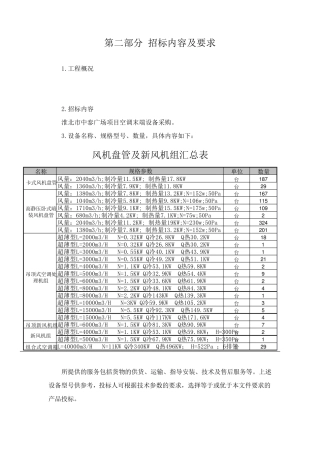
第二部分 招标内容及要求 1.工程概况 2.招标内容 淮北市中泰广场项目空调末端设备采购。 3.设备名称、规格型号、数量,具体内容如下:...
1 第七章 技术标准和要求 2 第七章 技术标准和要求 第一节 一般要求 1.工程说明 1.1 工程概况 l.1.1 本工程基本情况如下: 。...
1 招标技术文件编制要素及注意事项 倪 翼 招标技术文件必须具备总则及总的要求;工程(设备)概况;使用条件、技术参数、性能及功能要...
设计 勘察 监理 施工——招标手续办理 一、办理依据: 1、《 中华人民共和国招标投标法 》 2、《 中华人民共和国建筑法 》 3、...
开标、评标表格 (格式)文本 目 录 开标会签到、投标文件送达及密封性确认表 .......................................................
招标师考试题目 一、招标采购法律法规与政策 (一)、单项选择题 1、关于下列描述,哪项是正确的:( ) A、废标是由招标人或招标代理...
第2 章招标采购项目管理 例题1 ( )是指买方通过公开的方式提出交易条件,并由卖方响应该条件而达成货物、工程和服务采购的行为。 A...
招标工程量清单
招标师注册执业管理办法 第一章 总则 第一条 为加强招标师注册管理,规 范招标师执业行为,提高招标采购质量与水平,根据《行政许可法》...
招 标 工 作流程 目录 一、招标工作流程概况................................................ 1 二、工作程序......................
招标合同(中英文对照)
招 标 委 托 书 范 本 篇 一 : 投 标 授 权 委 托 书 范 本 投 标 授 权 委 托 书 范 本 委 托 人 : 被...
招 标 失 败 原 因 分 析 及 避 免措施概述 近 期 , 国 家 九 部 委 联 合 发 布 了 《 关 于 废 止 和 修...

