中国中铁股份有限公司陕西榆神高速公路A1标工程指挥部第一经理部先张法预应力钢筋混凝土空心板预制技术交底资料中国中铁股份有限公司榆神高...
先张法空心板梁施工技术在长珲高速公路的应用来源:中华铁道网作者:发表时间:2010-06-1815:24先张法空心板梁施工技术在长珲高速公路的应用...
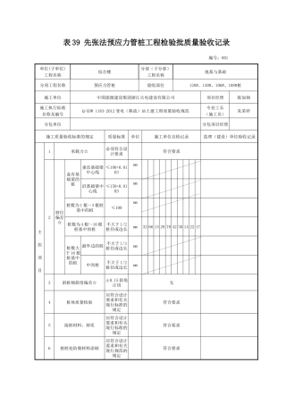
第1页共145页编号:时间:2021年x月x日书山有路勤为径,学海无涯苦作舟页码:第1页共145页表39先张法预应力管桩工程检验批质量验收记录编号...
第1页共3页编号:时间:2021年x月x日书山有路勤为径,学海无涯苦作舟页码:第1页共3页先张法预应力管桩检验批质量验收记录(GB50202-2002)表...
先张法空心板梁预应力施工作业指导书一、13m预制空心板梁(一)、先张法预应力混凝土简支梁原理:是在灌注混凝土前利用张拉台座等设备先张...
六、先张预应力混凝土空心板施工技术措施(一)板梁预制先张法预应力砼空心板的外模采用定型钢模,内模用充气芯模。张拉方法采取一端固定,...
先张法空心板梁预制及安装施工方案一、工程简介1.1工程概况本合同段为沈阳绕城高速公路改扩建工程路基三标,本合同段里程桩号K48+560~K57+2...
表39先张法预应力管桩工程检验批质量验收记录编号:001单位(子单位)工程名称综合楼分部(子分部)工程名称地基与基础分项工程名称预应力管...
1先张法预应力空心板梁作业指导书一、工程概况(一)工程简介本标段采用了L=13m和L=16m二种跨径的预应力砼先张法空心板梁,本标段共有桥梁1...
.专业资料法预应力板梁施工方案一、工程概况旅游产业大道东段(佟沟至白清段)公路新建工程二标段落现共有先法预应力板梁422片,其中10m的...
第1页共8页编号:时间:2021年x月x日书山有路勤为径,学海无涯苦作舟页码:第1页共8页预应力混凝土先张法施工工艺标准1适用范围本工艺标准...
编:JLXZ-003页数:共6页至尊金墅苑一工程先张法预应力混凝土桩监理施行细那么德清建立监理二○一○年七月先张法预应力混凝土桩监理施行细...
第1页共52页编号:时间:2021年x月x日书山有路勤为径,学海无涯苦作舟页码:第1页共52页目录第1章工程概况..................................
第1页共57页编号:时间:2021年x月x日书山有路勤为径,学海无涯苦作舟页码:第1页共57页1.编制依据1.1与业主签订的工程承包合同及总监办下...
1.编制依据1.1与业主签订的工程承包合同及总监办下发的监理手册;1.2青岛市即墨至平度(新河)高速公路工程第1合同段招标文件;1.3青岛市即...
•预应力混凝土概述•先张法预应力混凝土施工•后张法预应力混凝土施工•预应力混凝土施工质量控制•预应力混凝土施工安全与环保•案例分析...
第1页共7页编号:时间:2021年x月x日书山有路勤为径,学海无涯苦作舟页码:第1页共7页7-2-6先张预应力管桩施工7-2-6-1桩规格与适用条件先张...
南安市洪濑扬西大桥施工组织设计目录表1施工组织设计文字说明第一章总体说明第二章工程概况及主要工程数量第三章施工总体平面布置第四章准...
先张法预应力混凝土空心板施工技术方案一、工程概况本合同段内共有单孔长12.92m预应力砼空心板梁64块,边板16块,中板48块,砼采用C40。详...
预应力钢筋下料、调直先张法预应力空心板施工工艺框修整台座内的底板模板制作拉预应力钢筋至1.05δK再退至0.5δK安装侧模、端模绑扎底板钢...

