台达伺服电机在金属切削机床的应用 机床的驱动电机包括进给伺服电机和主轴伺服电机两类。机械制造商在选购电机时担心切削力不够,往往选择...
Q1:伺服电机与普通电机有何区别? A1:伺服电机与普通电机最大的区别在于电机转子和反馈装置。伺服电机转子表面贴有强力磁钢片,因此可以...
北京精达恒益机电设备有限公司 ‐ 1 ‐ 台 达 产 品 简 易 操 作 手 册 北京精达恒益机电设备有限公司 ‐ 2 ‐ (一)台...
台达B2 伺服驱动器 台达伺服驱动器恢复出厂设置: A、通电后,P2-08 设置为 10,断电重启(如遇到无法设置成功请断开使能)。 B、这...
台达A3伺服样本
第七轴通过伺服电机运行的调试步骤 一、概述 此文档将介绍如何通过西门子 PLC 来控制伺服电机的正转、反转、以某一速度进行绝对位置的...
变频器过流故障分析 变频器出现“OVERCURRENT”故障,分析其产生的原因,从两方面来考虑: 一是外部原因;二是变频器本身的原因。 一、...
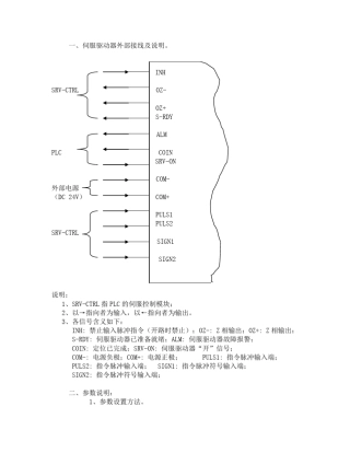
无 锡 鼎 帆 科 技 有 限 公 司 本 文 中 所 有 信 息 为 内 部 信 息 , 未 经 书 面 许 可 , 不 得 向...
发那科伺服报警[1-2] 401 伺服报警: n—轴(轴 1—4)伺服放大器 READY 信号(DRDY)断开。 n—轴 VRDYOFF 402 伺服报警: 没有轴...
精品文档---下载后可任意编辑KuKa 双频共用船载天线伺服跟踪系统设计及实现的开题报告摘要:本文主要介绍了一种 KuKa 双频共用船载天线...
博美德伺服驱动器说明书
单伺服机械手控制系统操作说明
华大电机_ST系列伺服电机选型资料_全中文
精品文档---下载后可任意编辑伺服调整确认表本“伺服调整确认表”的目的是:机床初步调整时进行最起码需要的伺服调整,把其结果报告给 MTB...
精品文档---下载后可任意编辑DVD 聚焦伺服系统讨论的开题报告开题报告题目:DVD 聚焦伺服系统讨论一、选题意义和背景近年来,随着影音产...
精品文档---下载后可任意编辑CPV 电站阳光跟踪伺服控制系统讨论的开题报告1. 讨论背景CPV(Concentrated Photovoltaic)电站采纳高效率...
六鑫伺服刀塔说明书LS系列
精品文档---下载后可任意编辑AGC 伺服缸测试装置及试验讨论的开题报告题目:AGC 伺服缸测试装置及试验讨论的开题报告一、讨论背景及意义A...
精品文档---下载后可任意编辑60t AC 伺服压力机控制系统的讨论与开发的开题报告一、讨论背景及意义随着工业自动化程度的提升,越来越多的...
精品文档---下载后可任意编辑3 千吨级力-位移伺服液压缸关键技术讨论的开题报告一、讨论背景随着现代制造业的进展,越来越多的机械设备需...

