电脑桌面
添加小米粒文库到电脑桌面
安装后可以在桌面快捷访问

XXX学院第一届机械创新设计大赛策划方案VIP免费

XXX学院第一届机械创新设计大赛策划方案_第1页
1/4
XXX学院第一届机械创新设计大赛策划方案_第2页
2/4
XXX学院第一届机械创新设计大赛策划方案_第3页
3/4
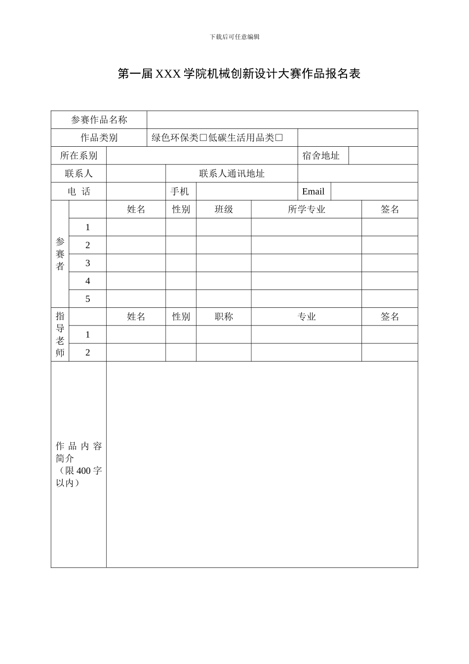
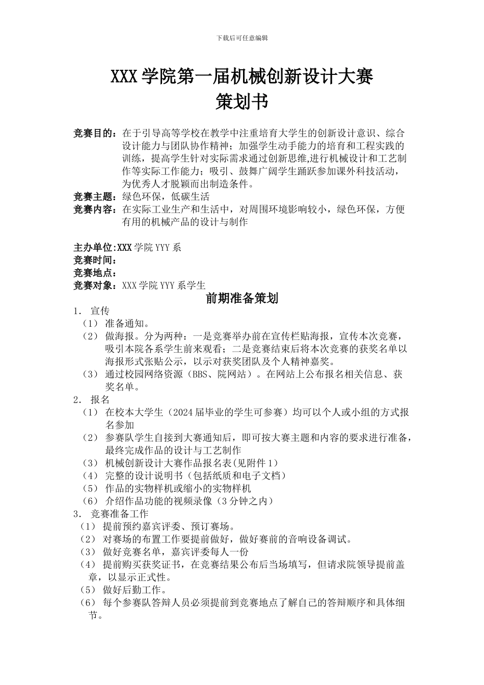
下载后可任意编辑XXX 学院第一届机械创新设计大赛策划书竞赛目的:在于引导高等学校在教学中注重培育大学生的创新设计意识、综合设计能力与团队协作精神;加强学生动手能力的培育和工程实践的训练,提高学生针对实际需求通过创新思维,进行机械设计和工艺制作等实际工作能力;吸引、鼓舞广阔学生踊跃参加课外科技活动,为优秀人才脱颖而出制造条件。竞赛主题:绿色环保,低碳生活竞赛内容:在实际工业生产和生活中,对周围环境影响较小,绿色环保,方便有用的机械产品的设计与制作主办单位:XXX 学院 YYY 系竞赛时间: 竞赛地点: 竞赛对象:XXX 学院 YYY 系学生前期准备策划1. 宣传(1) 准备通知。(2) 做海报。分为两种:一是竞赛举办前在宣传栏贴海报,宣传本次竞赛,吸引本院各系学生前来观看;二是竞赛结束后将本次竞赛的获奖名单以海报形式张贴公示,以示对获奖团队及个人精神嘉奖。(3) 通过校园网络资源(BBS、院网站)。在网站上公布报名相关信息、获奖名单。2. 报名(1) 在校本大学生(2024 届毕业的学生可参赛)均可以个人或小组的方式报名参加(2) 参赛队学生自接到大赛通知后,即可按大赛主题和内容的要求进行准备,最终完成作品的设计与工艺制作(3) 机械创新设计大赛作品报名表(见附件 1)(4) 完整的设计说明书(包括纸质和电子文档)(5) 作品的实物样机或缩小的实物样机(6) 介绍作品功能的视频录像(3 分钟之内)3. 竞赛准备工作(1) 提前预约嘉宾评委、预订赛场。(2) 对赛场的布置工作要提前做好,做好赛前的音响设备调试。(3) 做好竞赛名单,嘉宾评委每人一份(4) 提前购买获奖证书,在竞赛结果公布后当场填写,但请求院领导提前盖章,以显示正式性。(5) 做好后勤工作。(6) 每个参赛队答辩人员必须提前到竞赛地点了解自己的答辩顺序和具体细 节。下载后可任意编辑4、进度安排 (1)计划于 12 月下旬进行作品方案设计评选活动。评出一、二、三等奖及优秀奖各若干项。 (2)选出一部分作品制作实物样机或缩小实物样机参加第五届全国大学生机械创新设计大赛(广东赛区)的竞赛。对突发事件的应急处理1. 每个参赛队必须要按顺序出场,答辩的时间要控制好2. 请技术人员随时解决设备出现的问题。3. 准备笔记本电脑,提前将各组的竞赛资料拷贝。4. 主持人把握对赛场秩序的控制,及时应变。 后期工作1. 整理场地 竞赛结束后,相关工作人员清理场地,做好场地、设施的...

1、当您付费下载文档后,您只拥有了使用权限,并不意味着购买了版权,文档只能用于自身使用,不得用于其他商业用途(如 [转卖]进行直接盈利或[编辑后售卖]进行间接盈利)。
2、本站所有内容均由合作方或网友上传,本站不对文档的完整性、权威性及其观点立场正确性做任何保证或承诺!文档内容仅供研究参考,付费前请自行鉴别。
3、如文档内容存在违规,或者侵犯商业秘密、侵犯著作权等,请点击“违规举报”。

碎片内容

XXX学院第一届机械创新设计大赛策划方案

您可能关注的文档

确认删除?
VIP
微信客服
  • 扫码咨询
会员Q群
  • 会员专属群点击这里加入QQ群
客服邮箱
回到顶部