电脑桌面
添加小米粒文库到电脑桌面
安装后可以在桌面快捷访问

乌通段安全协议VIP专享VIP免费

乌通段安全协议_第1页
1/7
乌通段安全协议_第2页
2/7
乌通段安全协议_第3页
3/7
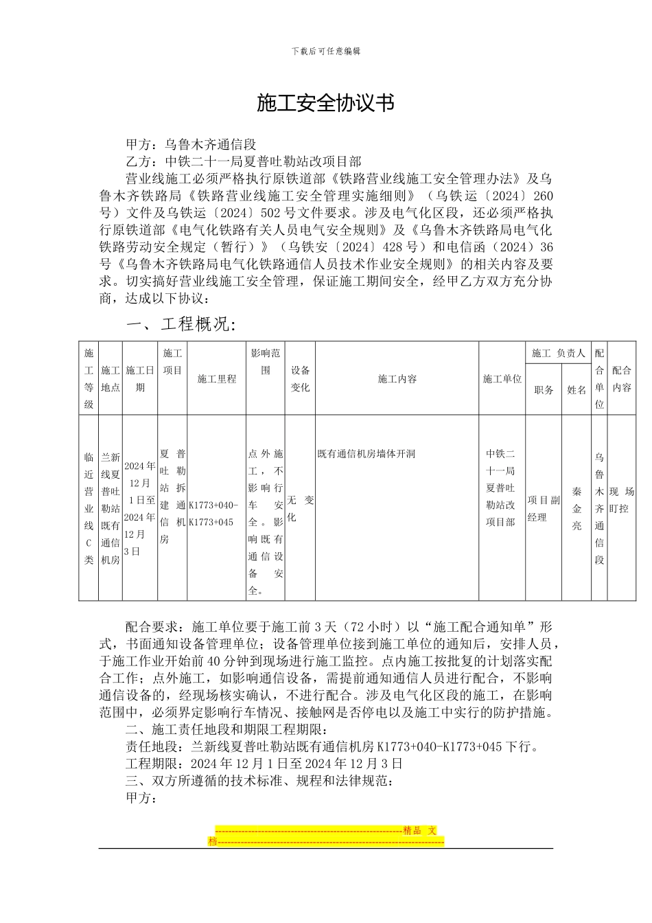
下载后可任意编辑施工安全协议书甲方:乌鲁木齐通信段乙方:中铁二十一局夏普吐勒站改项目部营业线施工必须严格执行原铁道部《铁路营业线施工安全管理办法》及乌鲁木齐铁路局《铁路营业线施工安全管理实施细则》(乌铁运〔2024〕260号)文件及乌铁运〔2024〕502 号文件要求。涉及电气化区段,还必须严格执行原铁道部《电气化铁路有关人员电气安全规则》及《乌鲁木齐铁路局电气化铁路劳动安全规定(暂行)》(乌铁安〔2024〕428 号)和电信函(2024)36号《乌鲁木齐铁路局电气化铁路通信人员技术作业安全规则》的相关内容及要求。切实搞好营业线施工安全管理,保证施工期间安全,经甲乙方双方充分协商,达成以下协议:一、工程概况:施工等级施工地点施工日期施工项目施工里程影响范围设备变化施工内容施工单位施工 负责人配合单位配合内容职务姓名临近营业线C类兰新线夏普吐勒站既有通信机房2024 年 12 月 1 日至2024 年12 月3 日夏 普吐 勒站 拆建 通信 机房 K1773+040-K1773+045点 外 施工 , 不影 响 行车安全 。 影响 既 有通 信 设备安全。无 变化既有通信机房墙体开洞中铁二十一局夏普吐勒站改项目部项 目 副经理秦金亮乌鲁木齐通信段 现 场盯控 配合要求:施工单位要于施工前 3 天(72 小时)以“施工配合通知单”形式,书面通知设备管理单位;设备管理单位接到施工单位的通知后,安排人员,于施工作业开始前 40 分钟到现场进行施工监控。点内施工按批复的计划落实配合工作;点外施工,如影响通信设备,需提前通知通信人员进行配合,不影响通信设备的,经现场核实确认,不进行配合。涉及电气化区段的施工,在影响范围中,必须界定影响行车情况、接触网是否停电以及施工中实行的防护措施。二、施工责任地段和期限工程期限:责任地段:兰新线夏普吐勒站既有通信机房 K1773+04O-K1773+045 下行。工程期限:2024 年 12 月 1 日至 2024 年 12 月 3 日三、双方所遵循的技术标准、规程和法律规范:甲方:---------------------------------------------------------精品 文档---------------------------------------------------------------------下载后可任意编辑1.执行《技规》、《行规》和乌鲁木齐铁路局《铁路营业线施工安全管理实施细则》(乌铁运〔2024〕260 号)文件及乌铁运〔2024〕502 号文件等有关规定。2.设备管理单位应依据与本工程相关的设计、施工、验收法律规范和技术、...

1、当您付费下载文档后,您只拥有了使用权限,并不意味着购买了版权,文档只能用于自身使用,不得用于其他商业用途(如 [转卖]进行直接盈利或[编辑后售卖]进行间接盈利)。
2、本站所有内容均由合作方或网友上传,本站不对文档的完整性、权威性及其观点立场正确性做任何保证或承诺!文档内容仅供研究参考,付费前请自行鉴别。
3、如文档内容存在违规,或者侵犯商业秘密、侵犯著作权等,请点击“违规举报”。

碎片内容

乌通段安全协议

确认删除?
VIP
微信客服
  • 扫码咨询
会员Q群
  • 会员专属群点击这里加入QQ群
客服邮箱
回到顶部