电脑桌面
添加小米粒文库到电脑桌面
安装后可以在桌面快捷访问

SANTricity操作手册VIP专享VIP免费

SANTricity操作手册_第1页
1/34
SANTricity操作手册_第2页
2/34
SANTricity操作手册_第3页
3/34
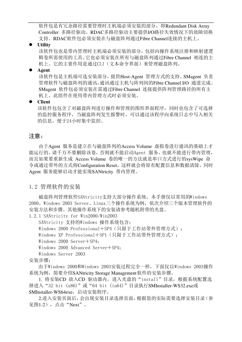
第一章 安装管理软件SANtricity 1.1 管理软件介绍 曙光DS3410F 磁盘阵列管理软件SANtricity Storage Manager 主要用于监控、管理、维护和配置 DS3410F、JBOD3410F 系列磁盘阵列。 SANtricity Storage Manager 软件支持两种管理方式: ➢ Host-Agent 带内管理方式; ➢ Out-of-Band 以太网带外管理方式。 两种管理方式的架构如下图所示: 图1-1 DS3410F管理软件支持的管理方式构架 以下是这两种管理方式的简单介绍: ➢ Host-Agent 带内管理方式: Host-Agent 管理方式是通过存储网络或主机服务器直接与磁盘阵列相连,控制信号与数据信号走相同的光纤通道,即主机服务器上运行 Agent 使得管理软件能够通过主机与磁盘阵列间的 Fibre Channel I/O 通道与磁盘阵列的 Access Volume 进行通信,实现监控、管理和配置功能。 ➢ Out-of-Band 以太网带外管理方式: 在以太网带外管理方式中,管理工作站通过以太网直接与每个控制器相连,控制信号与数据信号走不同的通道或网络,即监控与管理工作通过以太网而不是 Fiber Channel 通道完成。您也可以将服务器主机作为带外管理工作站。 SANtricity Storage Manager 管理软件主要由以下五个软件包构成:  RDAC 软 件 包 是 有 冗 余 路 径 需 要 管 理 时 主 机 端 必 须 安 装 的 部 分 , 即 Redu ndant Disk Array Controller 多 路 径 驱 动 。 RDAC多 路 径 驱 动 主 要 提 供 I/O路 径 失 效 情 况 下 的 故 障 切 换支 持 。 RDAC软 件 包 必 须 安 装 在 与 磁 盘 阵 列 通 过 Fibre Channel连 接 的 主 机 上 。  Utility 该 软 件 包 也 是 带 内 管 理 时 主 机 端 必 须 安 装 的 部 分 , 包 括 向 操 作 系 统 注 册 和 映 射 建 逻辑 卷 所 需 使 用 的 工 具 。它 也 必 须 安 装 在 所 有 与 磁 盘 阵 列 通 过 Fibre Channel 相 连 的 主机 上 。 它 的 主 要 作 用 是 通 过 CLI( 文 本 命 令 界 面 ) 来 管 理 磁 盘 阵 列 。  Agent 该 软 件 包 是 主 机 端 可 选 安 装 部 分 , 提 供 Host-Agent 管 理 方 式 的 支 持 。 SMagent 负 责管 理 软 件 与 磁 盘 阵 列 的 通 讯 ,通 讯 ...

1、当您付费下载文档后,您只拥有了使用权限,并不意味着购买了版权,文档只能用于自身使用,不得用于其他商业用途(如 [转卖]进行直接盈利或[编辑后售卖]进行间接盈利)。
2、本站所有内容均由合作方或网友上传,本站不对文档的完整性、权威性及其观点立场正确性做任何保证或承诺!文档内容仅供研究参考,付费前请自行鉴别。
3、如文档内容存在违规,或者侵犯商业秘密、侵犯著作权等,请点击“违规举报”。

碎片内容

SANTricity操作手册

确认删除?
VIP
微信客服
  • 扫码咨询
会员Q群
  • 会员专属群点击这里加入QQ群
客服邮箱
回到顶部