电脑桌面
添加小米粒文库到电脑桌面
安装后可以在桌面快捷访问

德瑞盛鼎合作协议VIP免费

德瑞盛鼎合作协议_第1页
1/7
德瑞盛鼎合作协议_第2页
2/7
德瑞盛鼎合作协议_第3页
3/7
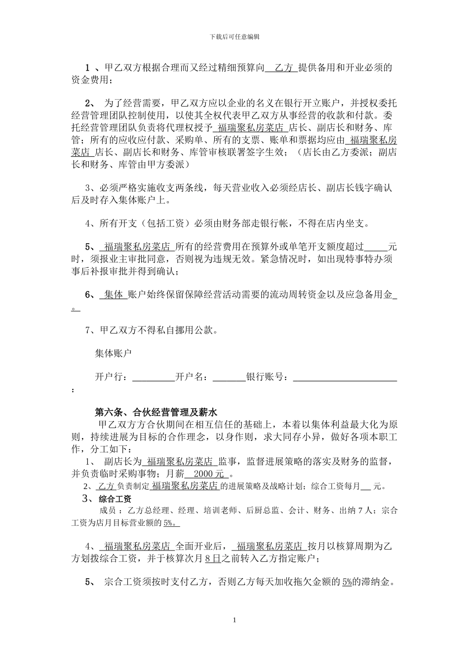
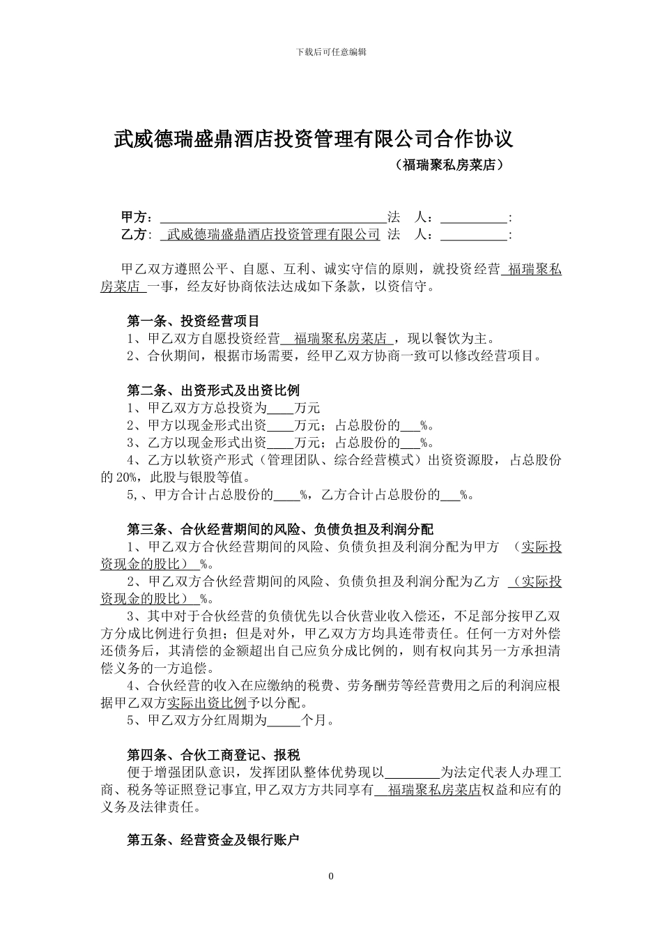
下载后可任意编辑 武威德瑞盛鼎酒店投资管理有限公司合作协议 (福瑞聚私房菜店)甲方: 法 人: : 乙方: 武威德瑞盛鼎酒店投资管理有限公司 法 人: : 甲乙双方遵照公平、自愿、互利、诚实守信的原则,就投资经营 福瑞聚私房菜店 一事,经友好协商依法达成如下条款,以资信守。第一条、投资经营项目1、甲乙双方自愿投资经营 福瑞聚私房菜店 ,现以餐饮为主。 2、合伙期间,根据市场需要,经甲乙双方协商一致可以修改经营项目。第二条、出资形式及出资比例1、甲乙双方方总投资为 万元2、甲方以现金形式出资 万元;占总股份的 %。 3、乙方以现金形式出资 万元;占总股份的 %。4、乙方以软资产形式(管理团队、综合经营模式)出资资源股,占总股份的 20%,此股与银股等值。5,、甲方合计占总股份的 %,乙方合计占总股份的 %。第三条、合伙经营期间的风险、负债负担及利润分配1、甲乙双方合伙经营期间的风险、负债负担及利润分配为甲方 (实际投资现金的股比) %。 2、甲乙双方合伙经营期间的风险、负债负担及利润分配为乙方 (实际投资现金的股比) %。3、其中对于合伙经营的负债优先以合伙营业收入偿还,不足部分按甲乙双方分成比例进行负担;但是对外,甲乙双方方均具连带责任。任何一方对外偿还债务后,其清偿的金额超出自己应负分成比例的,则有权向其另一方承担清偿义务的一方追偿。4、合伙经营的收入在应缴纳的税费、劳务酬劳等经营费用之后的利润应根据甲乙双方实际 出资 比例 予以分配。5、甲乙双方分红周期为 个月。 第四条、合伙工商登记、报税便于增强团队意识,发挥团队整体优势现以 为法定代表人办理工商、税务等证照登记事宜,甲乙双方方共同享有 福瑞聚私房菜店 权益和应有的义务及法律责任。 第五条、经营资金及银行账户0下载后可任意编辑 1 、甲乙双方根据合理而又经过精细预算向 乙方 提供备用和开业必须的资金费用; 2、 为了经营需要,甲乙双方应以企业的名义在银行开立账户,并授权委托经营管理团队控制使用,以使其全权代表甲乙双方从事经营的收款和付款。委托经营管理团队负责将代理权授予 福瑞聚私房菜店 店长、副店长和财务、库管;所有的应收应付款、采购单、所有的支票、账单和票据均应由 福瑞聚私房 菜店 店长、副店长和财务、库管审核联署签字生效;(店长由乙方委派;副店长和财务、库管由甲方委派) 3、必须严格实施收支两条线,每天营业收入必须经店长、副店长钱...

1、当您付费下载文档后,您只拥有了使用权限,并不意味着购买了版权,文档只能用于自身使用,不得用于其他商业用途(如 [转卖]进行直接盈利或[编辑后售卖]进行间接盈利)。
2、本站所有内容均由合作方或网友上传,本站不对文档的完整性、权威性及其观点立场正确性做任何保证或承诺!文档内容仅供研究参考,付费前请自行鉴别。
3、如文档内容存在违规,或者侵犯商业秘密、侵犯著作权等,请点击“违规举报”。

碎片内容

德瑞盛鼎合作协议

确认删除?
VIP
微信客服
  • 扫码咨询
会员Q群
  • 会员专属群点击这里加入QQ群
客服邮箱
回到顶部