电脑桌面
添加小米粒文库到电脑桌面
安装后可以在桌面快捷访问

恩施市新塘乡双河中学教职工奖励性绩效工资考核分配方案VIP免费

恩施市新塘乡双河中学教职工奖励性绩效工资考核分配方案_第1页
1/4
恩施市新塘乡双河中学教职工奖励性绩效工资考核分配方案_第2页
2/4
恩施市新塘乡双河中学教职工奖励性绩效工资考核分配方案_第3页
3/4
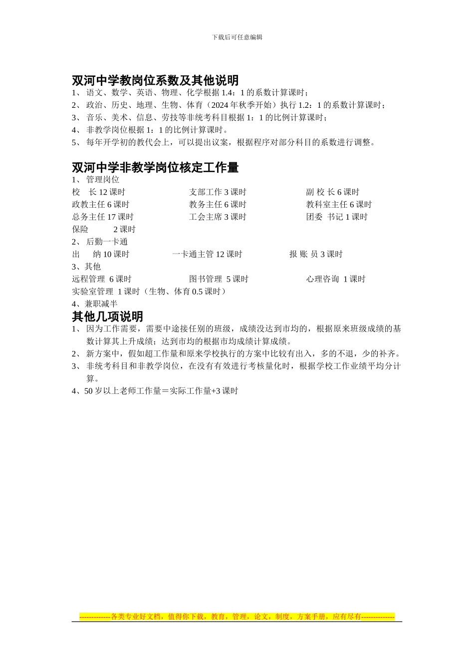
下载后可任意编辑恩施市新塘乡双河中学教职工奖励性绩效工资考核分配方案根据《恩施市义务教育学校教职工奖励性绩效工资考核分配意见(试行)》结合学校工作实际,制定本方案。本方案在全体老师大会通过后实施。一、教职工个人奖励性绩效工资=全校奖励性绩效工资总额÷全校绩效考核得分总和*教职工个人绩效考核得分。二、绩效考核每学期组织一次。三、学校成立领导小组,负责奖励性绩效工资的考核、分配工作。组 长 谭家胜(校 长) 负责制定方案、组织协调,负责考勤、工作量的量化计分工作。副组长 陈 明 李志权 负责工作过程和工作表现的量化计分工作。组 员 汪胜(政教主任)负责提供师德师风方面的材料。 王岩省(教务主任)负责工作业绩中教学质量的计分工作。 谭 辉(工会主席) 负责公示监督工作。负责非教学岗的考核量化计分工作。 欧明波(教科室主任)负责奖励加分的计分工作,监督、检查所有的计分过程和原始资料。四、奖励性绩效工资的扣发根据恩市教人(2024)21 号文件的相关规定执行。五、考核过程公开透明,所有原始资料接受教职工的监督和质询,考核量化分数揭晓后在本校公示 5 天,考核分值有误的,必须重新计算。领导小组成员提供虚假材料的 、违反相关规定和纪律的,一经查实,由学校上报,追究其行政责任。六、考核内容及量化细则项目分值量化内容得分扣分说明考勤101、 全勤记 10 分。2、 事假扣 0.1/节,扣完为止,不扣负分。3、 公假、特别事假按有关规定执行,不扣分。4、 无故旷课扣 2 分/节,旷会、旷升旗、旷签到扣 0.5分/次。工作量405、工作量得分=老师实际周工作量÷人均工作量*40(学校人均工作量=学校各个岗位周工作量总和÷教职工总数。教学科目根据系数计算工作量、非教学岗位根据核定的工作量计算)工作过程和工作表现256、 遵守《老师职业道德法律规范》记 5 分,有下列行为的算 0 分:体罚和变相体罚学生造成不良影响的;违法违纪,聚众赌博,造谣生事的;参加“三闹、三堵”的;不服从学校安排的;参加邪教组织,传播不良信息的;其他严重违反师德的行为。有下列行为的酌情扣分:不按时上交师德档案的扣 0.5 分;不按时参加政治学习的扣 0.5-2分。7、 履行职责、工作态度根据《双河初中教学常规量化细则》考核。(根据原始材料量化)此项得分=老师常规量化得分*0.2,满分 20 分。-------------各类专业好文档,值得你下载,教育,管理,论文,制度,方案手册,...

1、当您付费下载文档后,您只拥有了使用权限,并不意味着购买了版权,文档只能用于自身使用,不得用于其他商业用途(如 [转卖]进行直接盈利或[编辑后售卖]进行间接盈利)。
2、本站所有内容均由合作方或网友上传,本站不对文档的完整性、权威性及其观点立场正确性做任何保证或承诺!文档内容仅供研究参考,付费前请自行鉴别。
3、如文档内容存在违规,或者侵犯商业秘密、侵犯著作权等,请点击“违规举报”。

碎片内容

恩施市新塘乡双河中学教职工奖励性绩效工资考核分配方案

文森传品+ 关注
实名认证
内容提供者

一家传播文化教育的小店,资料丰富,随意挑选。

确认删除?
VIP
微信客服
  • 扫码咨询
会员Q群
  • 会员专属群点击这里加入QQ群
客服邮箱
回到顶部