电脑桌面
添加小米粒文库到电脑桌面
安装后可以在桌面快捷访问

施工组织与概预算课程设计VIP专享VIP免费

施工组织与概预算课程设计_第1页
1/46
施工组织与概预算课程设计_第2页
2/46
施工组织与概预算课程设计_第3页
3/46
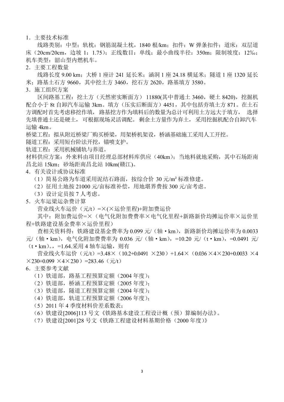
1 目录 一、课程设计目的和要求 .................................................... 2 二、课程设计内容 ................................................................ 2 三、施工组织设计 ............................................................... 2 四、工程数量表 .................................................................... 4 五、总概(预)算表 ............................................................ 7 六 综合概(预)(汇总表) ................................................ 8 七、单项概(预)算概算表 ................ 错误!未定义书签。 2 一、课程设计目的和要求 《施工组织与概(预)算》课程设计是为了加强学生对施工组织与概预算知识的系统掌握,通过系统地学习及综合实践运用,使学生对定额及概预算编制程序和编制方法进一步熟悉和运用,提高学生分析问题和解决问题的能力,加强工程量计算与分解,定额运用,概(预)算编制以及施工方案拟定等的实际训练,培养学生树立正确的预算编制思想,严谨踏实,认真细致,理论联系实际的工作作风。 本课程设计主要任务是进行概(预)算编制的综合训练,在老师给定相关单项工程工程量的条件下,自行拟定简单的施工组织方案,同时按铁道部“113 号文”要求,确定正确的预算编制程序和编制方法并能正确地运用定额和材料价差文件,编制符合要求的预算书。学生在规定的时间内,以组为单位,按课程设计任务书的要求完成设计。 二、课程设计内容 拟通过选用铁路工程简单的路基、桥梁、隧道、轨道等四项单项工程,进行概(预)算编制,巩固学习概(预)算的编制原理、编制方法和编制顺序,学生在设计中根据老师给定的已知条件,自行拟定与概(预)算编制相关的施工组织方案、工程量清单,再套用工程相关定额,对建设工程进行概(预)算的编制。参看教材中“铁路工程概(预)算的编制步骤与方法”,参照教材算例按照一定的程序进行概(预)算编制。主要设计内容包括: 1、制定编制原则,确定基础资料: ⑴ 确定工料机及运杂费单价; ⑵ 确定各类费用计算费率和标准; ⑶ 补充分析定额单价 ; ⑷ 确定基价表; ⑸ 查询材料差价系数; ⑹ 编写编制说明与要求 。 2、编制单项概(预)算 3、编制综合概(预)算:填写综合概(预)算表,计算第十章大临及过渡工程费,第十一章其他费用,汇总静态投资;计...

1、当您付费下载文档后,您只拥有了使用权限,并不意味着购买了版权,文档只能用于自身使用,不得用于其他商业用途(如 [转卖]进行直接盈利或[编辑后售卖]进行间接盈利)。
2、本站所有内容均由合作方或网友上传,本站不对文档的完整性、权威性及其观点立场正确性做任何保证或承诺!文档内容仅供研究参考,付费前请自行鉴别。
3、如文档内容存在违规,或者侵犯商业秘密、侵犯著作权等,请点击“违规举报”。

碎片内容

施工组织与概预算课程设计

确认删除?
VIP
微信客服
  • 扫码咨询
会员Q群
  • 会员专属群点击这里加入QQ群
客服邮箱
回到顶部