电脑桌面
添加小米粒文库到电脑桌面
安装后可以在桌面快捷访问

景观娱乐用水水质标准VIP专享VIP免费

景观娱乐用水水质标准_第1页
1/3
景观娱乐用水水质标准_第2页
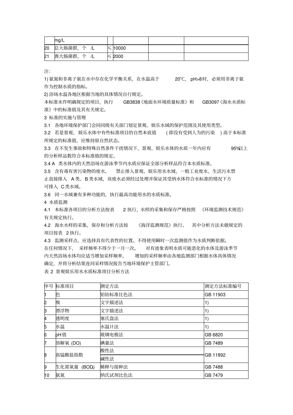
2/3
景观娱乐用水水质标准_第3页
3/3
《景观娱乐用水水质标准》为贯彻《中华人民共和国水污染防治法》及《中华人民共和国海洋环境保护法》,保护和改善景观、娱乐用水水体的水质,恢复并保护其水体的自然生态系统,促进旅游事业的发展,特制订本标准。1 标准的适用范围本标准适用于以景观、疗养、度假和娱乐为目的的江、河、湖(水库 ) 、海水水体或其中一部分。2 标准的分类与标准值2.1 标准的分类本标准按照水体的不同功能,分为三大类:A类:主要适用于天然浴场或其他与人体直接接触的景观、娱乐水体。B类:主要适用于国家重点风景游览区及那些与人体非直接接触的景观娱乐水体。C类:主要适用于一般景观用水水体。2.2 标准值各类水质标准项目及标准值列于表1表 1 景观娱乐用水水质标准序号分类标准值项目A类B 类C类1 色颜色无异常变化不超过 25 色度单位2 嗅不得含有任何异嗅无明显异嗅3 漂浮物不得含有漂浮的浮膜、油班和聚集的其他物质4 透明度, m ≥ 1.2 0.5 5 水温,℃不 高 于 近 十 年 当 月 平 均 水 温2℃2〕不高于近十年当月平均水温4℃6 pH值6.5 ~8.5 7 溶解氧 (DO),mg/L ≥ 54 3 8 高锰酸盐指数,mg/L ≤ 66 10 9 生 化 需 氧 量 (BOD5) ,mg/L ≤ 44 8 10 氨氮1),mg/L ≤ 0.5 0.5 0.5 11 非离子氨, mg/L ≤ 0.02 0.02 0.2 12 亚硝酸盐氮, mg/L ≤ 0.15 0.15 1.0 13 总铁, mg/L ≤ 0.3 0.5 1.0 14 总铜, mg/L ≤ 0.01( 浴场 0.1) 0.01( 海水 0.1) 0.1 15 总锌, mg/L ≤ 0.1( 浴场 1.0) 0.1( 海水 1.0) 1.0 16 总镍, mg/L ≤ 0.05 0.05 0.1 17 总磷 ( 以 P计) , mg/L ≤ 0.02 0.02 0.05 18 挥发酚, mg/L ≤ 0.005 0.01 0.1 19 阴 离 子 表 面 活 性 剂 ,≤ 0.2 0.2 0.3 mg/L 20 总大肠菌群,个/L ≤ 10000 21 粪大肠菌群,个/L ≤ 2000 注:1) 氨氮和非离子氨在水中存在化学平衡关系,在水温高于20℃, pH>8时,必须用非离子氨作为控制水质的指标。2) 浴场水温各地区根据当地的具体情况自行规定。本标准未作明确规定的项目,执行GB3838《地面水环境质量标准》和GB3097《海水水质标准》中的标准值及其有关规定。3 标准的实施与管理3.1 各地环境保护部门会同同级有关部门划定景观、娱乐水域的保护范围及其使用类型。3.2 若是景观、娱乐水体中有些标准项目的自然本底值( 即没有受到人为的污...

1、当您付费下载文档后,您只拥有了使用权限,并不意味着购买了版权,文档只能用于自身使用,不得用于其他商业用途(如 [转卖]进行直接盈利或[编辑后售卖]进行间接盈利)。
2、本站所有内容均由合作方或网友上传,本站不对文档的完整性、权威性及其观点立场正确性做任何保证或承诺!文档内容仅供研究参考,付费前请自行鉴别。
3、如文档内容存在违规,或者侵犯商业秘密、侵犯著作权等,请点击“违规举报”。

碎片内容

景观娱乐用水水质标准

确认删除?
VIP
微信客服
  • 扫码咨询
会员Q群
  • 会员专属群点击这里加入QQ群
客服邮箱
回到顶部