电脑桌面
添加小米粒文库到电脑桌面
安装后可以在桌面快捷访问

节能施工措施VIP免费

节能施工措施_第1页
1/8
节能施工措施_第2页
2/8
节能施工措施_第3页
3/8
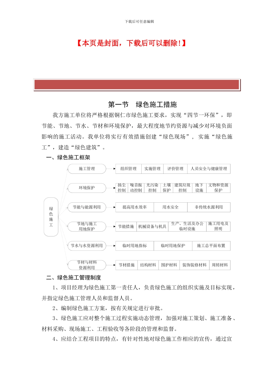
下载后可任意编辑 精品文档下载 最新资料,word 文档,可以自由编辑!!下载后可任意编辑【本页是封面,下载后可以删除!】第一节 绿色施工措施我方施工单位将严格根据铜仁市绿色施工要求,实现“四节一环保”,即节能、节地、节水、节材和环境保护,最大程度地节约资源与减少对环境负面影响的施工活动。我单位将实行有效措施创建“绿色现场”, 实施“绿色施工”,建造“绿色建筑”。一、绿色施工框架二、绿色施工管理制度1、项目经理为绿色施工第一责任人,负责绿色施工的组织实施及目标实现,并指定绿色施工管理人员和监督人员。2、编制绿色施工方案,按有关规定进行审批。3、绿色施工应对整个施工过程实施动态管理,加强对施工策划、施工准备、材料采购、现场施工、工程验收等各阶段的管理和监督。4、应结合工程项目的特点,有针对性地对绿色施工作相应的宣传,通过宣下载后可任意编辑传营造绿色施工的氛围。5、定期对职工进行绿色施工知识培训,增强职工绿色施工意识。三、节能技术措施1、节能一般措施(1)制订合理施工能耗指标,提高施工能源利用率。(2)优先使用国家、行业推举的节能、高效、环保的施工设备和机具,如选用变频技术的节能施工设备等。(3)施工现场分别设定生产、生活、办公和施工设备的用电控制指标,定期进行计量、核算、对比分析,并有预防与纠正措施。(4)施工组织设计中,合理安排施工顺序、工作面,以减少作业区域的机具数量,相邻作业区充分利用共有的机具资源。安排施工工艺时,应优先考虑耗用电能的或其它能耗较少的施工工艺。避开设备额定功率远大于使用功率或超负荷使用设备现象。(5)根据当地气候和自然资源条件,充分利用太阳能、地热等可再生能源。例如在生活区使用太阳能热水器,且限制用水时间,减少电能消耗。2、机械设备节能措施(1)建立施工机械设备管理制度,开展用电、用油计量,完善设备档案,及时做好维修保养工作,使机械设备保持低耗、高效的状态。(2)选择功率与负载相匹配的施工机械设备,避开大功率施工机械设备低负载长时间运行。机电安装可采纳节电型机械设备,如逆变式电焊机和能耗低、效率高的手持电动工具等,以利节电。机械设备宜使用节能型油料添加剂,在可能的情况下,考虑回收利用,节约油量。(3)合理安排工序,提高各种机械的使用率和满载率,降低各种设备的单位耗能。3、临时设施节能措施(1)利用场地自然条件,合理设计生产、生活及办公临时设施的体形、朝向、间距和窗墙面积比,使其获得...

1、当您付费下载文档后,您只拥有了使用权限,并不意味着购买了版权,文档只能用于自身使用,不得用于其他商业用途(如 [转卖]进行直接盈利或[编辑后售卖]进行间接盈利)。
2、本站所有内容均由合作方或网友上传,本站不对文档的完整性、权威性及其观点立场正确性做任何保证或承诺!文档内容仅供研究参考,付费前请自行鉴别。
3、如文档内容存在违规,或者侵犯商业秘密、侵犯著作权等,请点击“违规举报”。

碎片内容

节能施工措施

确认删除?
VIP
微信客服
  • 扫码咨询
会员Q群
  • 会员专属群点击这里加入QQ群
客服邮箱
回到顶部