电脑桌面
添加小米粒文库到电脑桌面
安装后可以在桌面快捷访问

《企业战略管理》理论与案例(第三版)答案全解VIP免费

《企业战略管理》理论与案例(第三版)答案全解_第1页
1/33
《企业战略管理》理论与案例(第三版)答案全解_第2页
2/33
《企业战略管理》理论与案例(第三版)答案全解_第3页
3/33
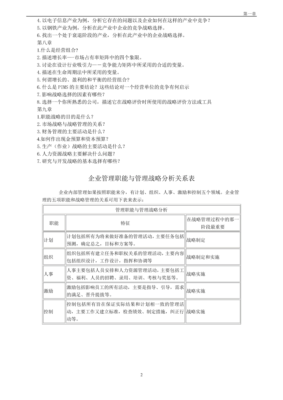
第一章 1 哼思考题及参考答案 第一章 1.战略管理的性质是什么? 2.什么是战略管理? 3.企业战略管理与企业职能管理的区别与联系是什么? 4.什么是战略? 5.企业存在什么样的战略层次? 6.大型企业与小型企业在战略过程和战略管理系统设计方面有什么不同? 7.在战略管理中,各级战略管理者的职责是什么? 8.战略经营单位的概念对企业组织设计有什么样的影响? 第二章 1.分析一下新近出现的能够对钢铁企业产生显著影响的政治、法律、经济、社会、人文、技术等方面的变化趋势有哪些?假设以一个钢铁企业为对象,外部环境中哪些是可以利用的机会,哪些是威胁? 2.解释影响一个企业的产业竞争环境的五种基本力量?以美国易拉罐行业为例,分析产业竞争五种基本力量对行业造成的影响。 3.以家电产业为对象,分析一下其内部的竞争结构和格局。 4.分析在我国彩电行业中,许多企业的高层经理人员宣布进入个人电脑市场和开发数字电视的言论和行为。 5.从哪些渠道可以获得关于外部环境的信 息 ? 6.分析一下现有的定 性和定 量预 测 技术适 用于哪些外部环境预 测 ? 第三章 1.从企业哪些方面确 定 企业所 具 有的优 势和劣 势?以一个实 际 企业为对象,分析它 所 具 有的优 势和劣势。 2.企业独 特 竞争能力所 包 括 的内容 有哪些? 3.企业资 源 与企业能力的关系如 何 ? 4.企业资 源 与能力若 成为独 特 竞争能力需 具 备 的特 征 是什么? 5.企业各财 务 比 率 指 标 所 说 明 的问 题 是什么? 6.经验 效 益 所 揭 示 的战略意 义 是什么?如 何 运 用经验 效 益 进行竞争? 7.价 值 链 分析的目 的是什么? 第四章 1.企业使 命 的战略作 用是什么? 2.企业使 命 与企业文化建 设有什么样的关系? 3.企业外部环境、企业内部条 件 和能力、战略、战略目 标 之 间 有什么样的互 动 关系? 4.分析一个实 际 企业的战略目 标 构成及 按 重 要 程度 而 做 出的排 序 。 5.战略目 标 、短 期 战术目 标 、日 常 目 标 、个人目 标 之 间 有什么样的关系? 第五章 1.在采 用每 种公 司 战略时 应 注 意 哪些问 题 ? 2.为什么大多数企业倾 向 于采 用发展 战略? 3.在实 行复 合 多样化战略时 ,是否 公 司 所 具 有的不同的业务 越 多越 好 ?如 何 确 定 合 适 的复 合...

1、当您付费下载文档后,您只拥有了使用权限,并不意味着购买了版权,文档只能用于自身使用,不得用于其他商业用途(如 [转卖]进行直接盈利或[编辑后售卖]进行间接盈利)。
2、本站所有内容均由合作方或网友上传,本站不对文档的完整性、权威性及其观点立场正确性做任何保证或承诺!文档内容仅供研究参考,付费前请自行鉴别。
3、如文档内容存在违规,或者侵犯商业秘密、侵犯著作权等,请点击“违规举报”。

碎片内容

《企业战略管理》理论与案例(第三版)答案全解

确认删除?
VIP
微信客服
  • 扫码咨询
会员Q群
  • 会员专属群点击这里加入QQ群
客服邮箱
回到顶部