电脑桌面
添加小米粒文库到电脑桌面
安装后可以在桌面快捷访问

交流接触器接线图

交流接触器接线图_第1页
1/6
交流接触器接线图_第2页
2/6
交流接触器接线图_第3页
3/6
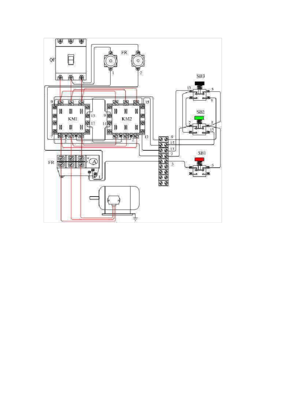
交流接触器接线图 设备维修 2009-10-08 11:56:14 阅读3486 评论7 字号:大中小 订阅 交流接触器接线图(电动机正反转) 为了使电动机能够正转和反转,可采用两只接触器KM1、KM2 换接电动机三相电源的相序,但两个接触器不能吸合,如果同时吸合将造成电源的短路事故,为了防止这种事故,在电路中应采取可靠的互锁,上图为采用按钮和接触器双重互锁的电动机正、反两方向运行的控制电路。 线路分析如下: 一、正向启动: 1、合上空气开关 QF 接通三相电源 2、按下正向启动按钮 SB3,KM1 通电吸合并自锁,主触头闭合接通电动机,电动机这时的相序是L1、L2、L3,即正向运行。 二、反向启动: 1、合上空气开关 QF 接通三相电源 2、按下反向启动按钮 SB2,KM2 通电吸合并通过辅助触点自锁,常开主触头闭合换接了电动机三相的电源相序,这时电动机的相序是 L3、L2、L1,即反向运行。 三、互锁环节:具有禁止功能在线路中起安全保护作用 1、接触器互锁:KM1 线圈回路串入 KM2 的常闭辅助触点,KM2 线圈回路串入 KM1 的常闭触点。当正转接触器KM1 线圈通电动作后,KM1 的辅助常闭触点断开了KM2 线圈回路,若使KM1 得电吸合,必须先使KM2 断电释放,其辅助常闭触头复位,这就防止了KM1、KM2 同时吸合造成相间短路,这一线路环节称为互锁环节。 2、按钮互锁:在电路中采用了控制按钮操作的正反传控制电路,按钮 SB2、SB3 都具有一对常开触点,一对常闭触点,这两个触点分别与 KM1、KM2 线圈回路连接。例如按钮 SB2 的常开触点与接触器 KM2线圈串联,而常闭触点与接触器 KM1 线圈回路串联。按钮 SB3 的常开触点与接触器 KM1 线圈串联,而常闭触点压 KM2 线圈回路串联。这样当按下 SB2 时只能有接触器 KM2 的线圈可以通电而 KM1 断电,按下SB3 时只能有接触器 KM1 的线圈可以通电而 KM2 断电,如果同时按下 SB2 和 SB3 则两只接触器线圈都不能通电。这样就起到了互锁的作用。 四、电动机正向(或反向)启动运转后,不必先按停止按钮使电动机停止,可以直接按反向(或正向)启动按钮,使电动机变为反方向运行。 五、电动机的过载保护由热继电器 FR 完成。 电动机可逆运行控制接线示意图 电动机可逆运控制电路的调试 1、检查主回路路的接线是否正确,为了保证两个接触器动作时能够可靠调换电动机的相序,接线时应使接触器的上口接线保持一致,在接触器的下口调相。 2、检查接线无误...

1、当您付费下载文档后,您只拥有了使用权限,并不意味着购买了版权,文档只能用于自身使用,不得用于其他商业用途(如 [转卖]进行直接盈利或[编辑后售卖]进行间接盈利)。
2、本站所有内容均由合作方或网友上传,本站不对文档的完整性、权威性及其观点立场正确性做任何保证或承诺!文档内容仅供研究参考,付费前请自行鉴别。
3、如文档内容存在违规,或者侵犯商业秘密、侵犯著作权等,请点击“违规举报”。

碎片内容

交流接触器接线图

您可能关注的文档

确认删除?
VIP
微信客服
  • 扫码咨询
会员Q群
  • 会员专属群点击这里加入QQ群
客服邮箱
回到顶部