电脑桌面
添加小米粒文库到电脑桌面
安装后可以在桌面快捷访问

人教版六年级数学下册期中考试卷及答案

人教版六年级数学下册期中考试卷及答案_第1页
1/8
人教版六年级数学下册期中考试卷及答案_第2页
2/8
人教版六年级数学下册期中考试卷及答案_第3页
3/8
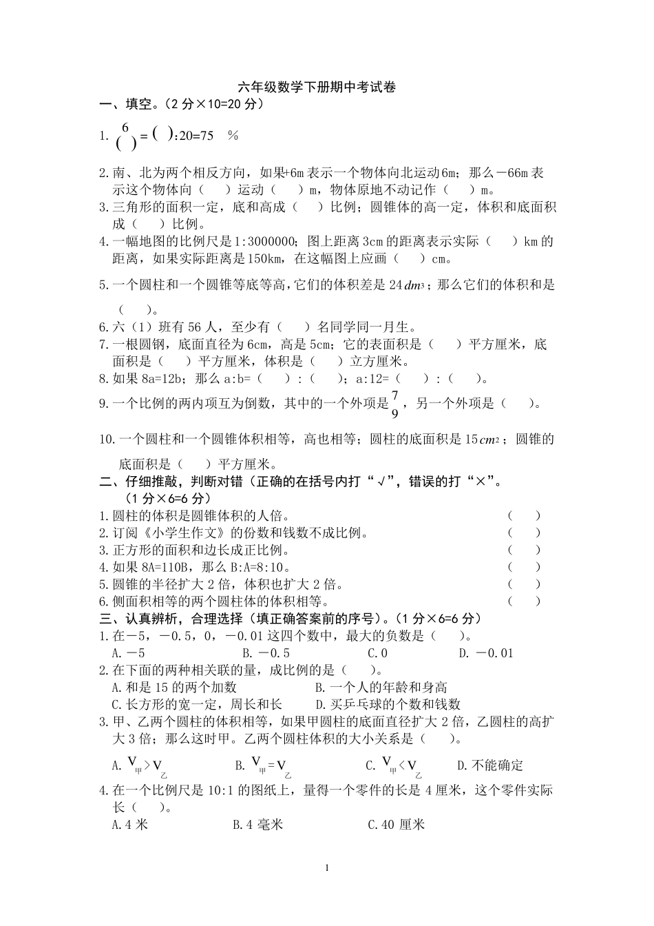
1 六年级数学下册期中考试卷 一、填空。(2 分×10=20 分) 1.   6=20=75:% 2.南、北为两个相反方向,如果+6m 表示一个物体向北运动6m;那么-66m 表 示这个物体向( )运动( )m,物体原地不动记作( )m。 3.三角形的面积一定,底和高成( )比例;圆锥体的高一定,体积和底面积 成( )比例。 4.一幅地图的比例尺是1:3000000;图上距离 3cm 的距离表示实际( )km 的 距离,如果实际距离是150km,在这幅图上应画( )cm。 5.一个圆柱和一个圆锥等底等高,它们的体积差是 243dm ;那么它们的体积和是 ( )。 6.六(1)班有 56 人,至少有( )名同学同一月生。 7.一根圆钢,底面直径为 6cm,高是 5cm;它的表面积是( )平方厘米,底 面积是( )平方厘米,体积是( )立方厘米。 8.如果 8a=12b;那么 a:b=( ):( );a:12=( ):( )。 9.一个比例的两内项互为倒数,其中的一个外项是 79 ,另一个外项是( )。 10.一个圆柱和一个圆锥体积相等,高也相等;圆柱的底面积是 152cm ;圆锥的 底面积是( )平方厘米。 二、仔细推敲,判断对错(正确的在括号内打“√”,错误的打“×”。 (1 分×6=6 分) 1.圆柱的体积是圆锥体积的人倍。 ( ) 2.订阅《小学生作文》的份数和钱数不成比例。 ( ) 3.正方形的面积和边长成正比例。 ( ) 4.如果 8A=110B,那么 B:A=8:10。 ( ) 5.圆锥的半径扩大 2 倍,体积也扩大 2 倍。 ( ) 6.侧面积相等的两个圆柱体的体积相等。 ( ) 三、认真辨析,合理选择(填正确答案前的序号)。(1 分×6=6 分) 1.在-5,-0.5,0,-0.01 这四个数中,最大的负数是( )。 A.-5 B.-0.5 C.0 D. -0.01 2.在下面的两种相关联的量,成比例的是( )。 A.和是 15 的两个加数 B.一个人的年龄和身高 C.长方形的宽一定,周长和长 D.买乒乓球的个数和钱数 3.甲、乙两个圆柱的体积相等,如果甲圆柱的底面直径扩大 2 倍,乙圆柱的高扩 大 3 倍;那么这时甲。乙两个圆柱体积的大小关系是( )。 A. V甲> V乙 B. V甲= V乙 C. V甲

1、当您付费下载文档后,您只拥有了使用权限,并不意味着购买了版权,文档只能用于自身使用,不得用于其他商业用途(如 [转卖]进行直接盈利或[编辑后售卖]进行间接盈利)。
2、本站所有内容均由合作方或网友上传,本站不对文档的完整性、权威性及其观点立场正确性做任何保证或承诺!文档内容仅供研究参考,付费前请自行鉴别。
3、如文档内容存在违规,或者侵犯商业秘密、侵犯著作权等,请点击“违规举报”。

碎片内容

人教版六年级数学下册期中考试卷及答案

您可能关注的文档

小辰3+ 关注
实名认证
内容提供者

出售各种资料和文档

确认删除?
微信客服
  • 扫码咨询
会员Q群
  • 会员专属群点击这里加入QQ群