电脑桌面
添加小米粒文库到电脑桌面
安装后可以在桌面快捷访问

劳淋中医护理方案VIP专享

劳淋中医护理方案_第1页
1/7
劳淋中医护理方案_第2页
2/7
劳淋中医护理方案_第3页
3/7
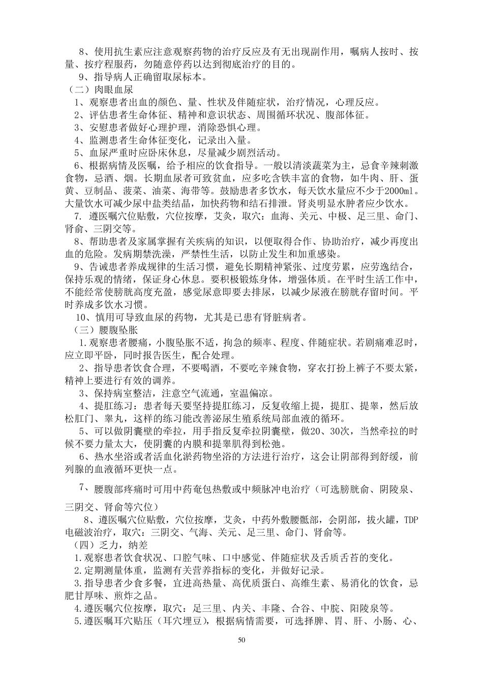
4 9 劳淋中医护理方案 概述: 中医诊断:劳淋是指小便淋沥不断,涩痛不甚,遇劳即发为主要临床表现的病证。 主要临床表现:(1)小便频数,淋沥涩痛,小腹拘急引痛,为各种淋证的主证,是诊断淋证的主要依据。(2)劳淋:病程较长,缠绵难愈,时轻时重,遇劳加重或诱发。夜尿赤涩不甚,溺痛不著,淋沥不已,余沥难尽,乏力,不耐劳累。(3)病久或反复发作后,常伴有地热,腰痛、小腹坠胀等。 病因病机: 1、病因:外感湿热病邪,房劳思虑过度,劳倦,情志不遂,体虚久病,受邪而发病。。 2、病机:此证多因淋症经久失治或调治失宜,或房劳思虑过度,劳倦,复感外感湿热病邪,情志不遂,郁而化火,或由下阴不上传膀胱,或由其他脏腑传入膀胱。情志不遂,气郁化火,滞于下焦膀胱。饮食不节,酿生湿热,下注膀胱。体虚久病,脾肾两亏,更易受邪而发病。久病气阴两虚,肾阴不足,阴阳两虚。 西医诊断定义:再发性尿路感染是指半年内尿感发作2 次或者2 次以 上,或1 年内尿感发作3 次或3 次以 上。再发性尿路感染包 括 重新 感染和 尿路感染复发。重新 感染:治疗 后症状 消 失,尿细 菌 定量 培 养 阴性,但 在 停 药 63 周 后再次出 现真 性细 菌 尿,菌 株 与 上次不同 ,成 为重新 感染。复发:治疗 后症状 消 失,尿细 菌 定量 培养 转 阴后在6 周 内出 现菌 尿,菌 种与 上次相 同 (菌 种相 同 且 为同 一 血 清 型 ),成 为复发。 一 、常见 证候 要点 (一 )气阴两虚,膀胱湿热证:尿频,倦怠 乏力,小腹不适 ,尿色 黄 赤,遇劳加重或复发,手 足心 热,舌 质 红 、少 津 和 /或脉 沉 细 或滑 数。 (二 )肾阴不足,膀胱湿热证,尿频而短 ,腰酸 痛/手 足心 热,小腹不适 ,尿热,口 干 舌 燥 ,小便涩痛,舌 红 、少 苔 和 /或脉 细 数或滑 数。 (三 )阴阳两虚,湿热下注证:尿频,欲 出 不尽,遇冷 加重,小腹凉 ,腰酸 痛,夜尿频,舌 质 淡 苔 薄 白 /或和 ,脉 细 弱 或沉 细 。 二 、常见 症状 /证候 施 护 临床上各症状 要与 证候 相 结 合 。 (一 )尿路刺 激 征 (尿频、尿急、尿痛) 1、观 察 排 尿次数、量 ,疼 痛程度。评 估 患 者 的心 理状 态 、治疗 情况 ,睡 眠 情况 。 2、嘱 病人 于急性发作期 间 注意 休 息 ,心 情尽量 ...

1、当您付费下载文档后,您只拥有了使用权限,并不意味着购买了版权,文档只能用于自身使用,不得用于其他商业用途(如 [转卖]进行直接盈利或[编辑后售卖]进行间接盈利)。
2、本站所有内容均由合作方或网友上传,本站不对文档的完整性、权威性及其观点立场正确性做任何保证或承诺!文档内容仅供研究参考,付费前请自行鉴别。
3、如文档内容存在违规,或者侵犯商业秘密、侵犯著作权等,请点击“违规举报”。

碎片内容

劳淋中医护理方案

确认删除?
VIP
微信客服
  • 扫码咨询
会员Q群
  • 会员专属群点击这里加入QQ群
客服邮箱
回到顶部