电脑桌面
添加小米粒文库到电脑桌面
安装后可以在桌面快捷访问

现场临水临电管理细则

现场临水临电管理细则_第1页
1/9
现场临水临电管理细则_第2页
2/9
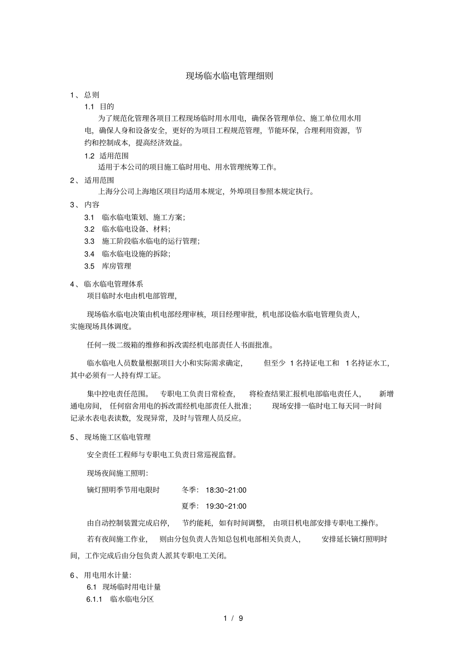
现场临水临电管理细则_第3页
3/9
1 / 9 现场临水临电管理细则1 、总则1.1 目的为了规范化管理各项目工程现场临时用水用电,确保各管理单位、施工单位用水用电,确保人身和设备安全,更好的为项目工程规范管理,节能环保,合理利用资源,节约和控制成本,提高经济效益。1.2 适用范围适用于本公司的项目施工临时用电、用水管理统筹工作。2 、 适用范围上海分公司上海地区项目均适用本规定,外埠项目参照本规定执行。3 、 内容3.1 临水临电策划、施工方案;3.2 临水临电设备、材料;3.3 施工阶段临水临电的运行管理;3.4 临水临电设施的拆除;3.5 库房管理4 、临水临电管理体系项目临时水电由机电部管理,现场临水临电决策由机电部经理审核,项目经理审批,机电部设临水临电管理负责人,实施现场具体调度。任何一级二级箱的维修和拆改需经机电部责任人书面批准。临水临电人员数量根据项目大小和实际需求确定,但至少 1 名持证电工和1名持证水工,其中必须有一人持有焊工证。集中控电责任范围。专职电工负责日常检查,将检查结果汇报机电部临电责任人,新增通电房间, 任何宿舍用电的拆改需经机电部责任人批准;现场安排一临时电工每天同一时间记录水表电表读数,发现异常,及时与管理人员反应。5 、 现场施工区临电管理安全责任工程师与专职电工负责日常巡视监督。现场夜间施工照明:镝灯照明季节用电限时冬季: 18:30~21:00 夏季: 19:30~21:00 由自动控制装置完成启停,节约能耗,如有时间调整, 由项目机电部安排专职电工操作。若有夜间施工作业,则由分包负责人告知总包机电部相关负责人,安排延长镝灯照明时间,工作完成后由分包负责人派其专职电工关闭。6 、用电用水计量:6.1 现场临时用电计量6.1.1临水临电分区2 / 9 现场用水用电分为:a. 办公区(包括总包、业主、监理、分包办公区和管理员食堂等); b. 施工用电(包括结构施工、临时加工区、临时水泵房等); c. 生活区用电(包括管理员宿舍区、工人生活区及食堂浴室等)。d. 文明施工6.1.2临时用电计量分别对办公区总配电柜、施工区各主劳务分包配电柜、生活区总配电箱加装电表计量,并且对生活区内可能要安装空调的房间或者办公室加装电表计量。6.1.3临时用水计量分别对总水源、办公区、生活区和施工区各区域主水管上加装水表计量。6.3 能源消耗标准根据万元产值的耗电耗水量,结合施工实际需求,正在新建和将要新建的保障住房项目的能源指标可按如下标准控制:计算后得保障住房项...

1、当您付费下载文档后,您只拥有了使用权限,并不意味着购买了版权,文档只能用于自身使用,不得用于其他商业用途(如 [转卖]进行直接盈利或[编辑后售卖]进行间接盈利)。
2、本站所有内容均由合作方或网友上传,本站不对文档的完整性、权威性及其观点立场正确性做任何保证或承诺!文档内容仅供研究参考,付费前请自行鉴别。
3、如文档内容存在违规,或者侵犯商业秘密、侵犯著作权等,请点击“违规举报”。

碎片内容

现场临水临电管理细则

您可能关注的文档

确认删除?
VIP
微信客服
  • 扫码咨询
会员Q群
  • 会员专属群点击这里加入QQ群
客服邮箱
回到顶部