电脑桌面
添加小米粒文库到电脑桌面
安装后可以在桌面快捷访问

加工中心操作工(同名8400)VIP免费

加工中心操作工(同名8400)_第1页
1/7
加工中心操作工(同名8400)_第2页
2/7
加工中心操作工(同名8400)_第3页
3/7
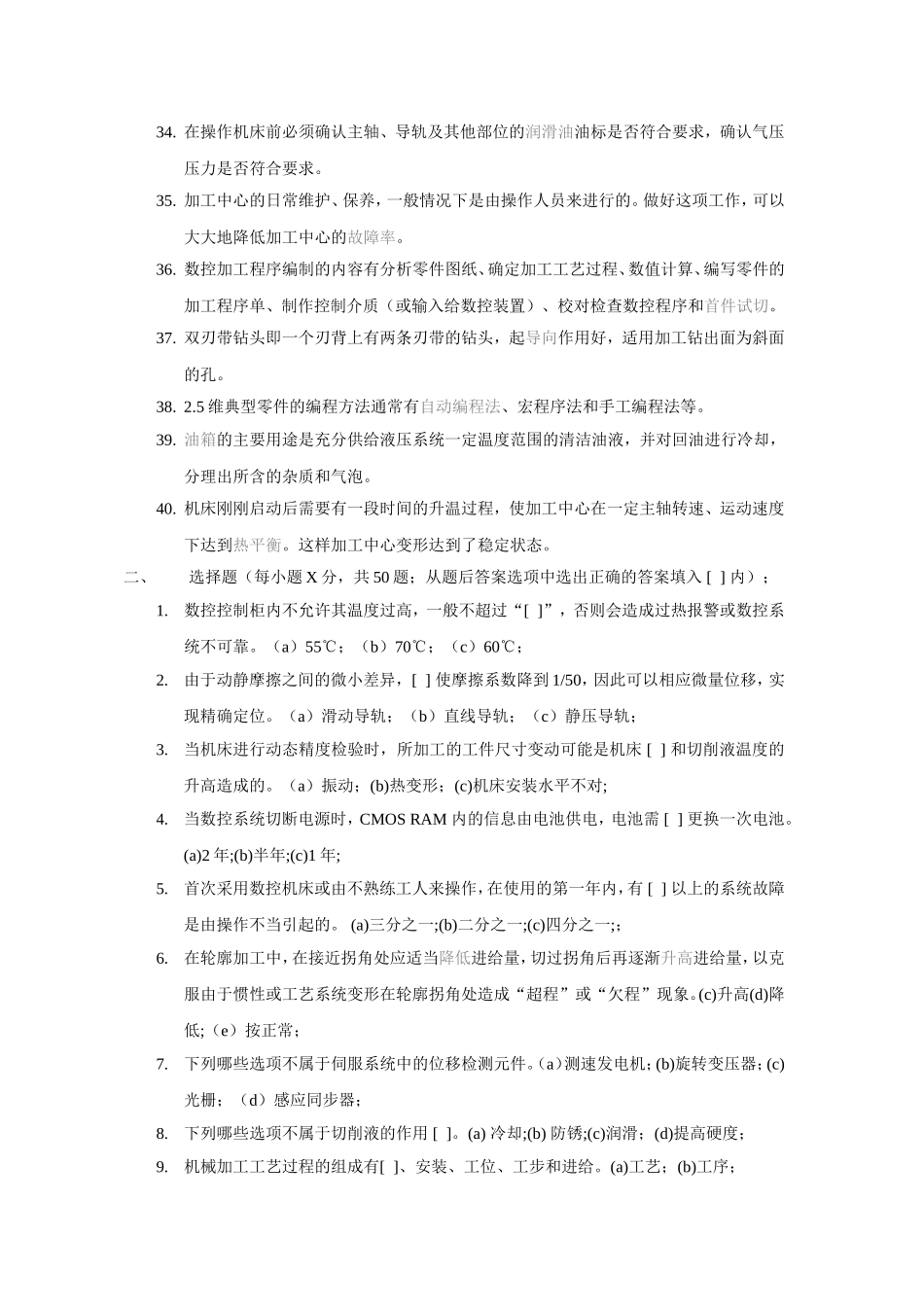
2004年度《加工中心操作工》高级工试题一、填空题(每小题X分,其中第5小题每填对一项给1分,第22小题每空0.5分;共40题)1.用特定单位表示长度值的数字成为尺寸。在公差与配合中可分为基本尺寸、极限尺寸、实际尺寸。2.最大极限尺寸与基本尺寸的代数差成为上偏差,最小极限尺寸与基本尺寸的代数差称为下偏差。3.机床的切削精度是一项综合精度,它不仅反映了机床的几何精度和定位精度,同时还包括了加工件的材料、环境温度、刀具性能以及切削条件等各种因素造成的误差和计量误差。4.当机械手将使用过的刀具取出后和插入第二把刀具时,主轴内松刀缸活塞中心孔通入压缩空气,将刀柄拉钉、刀柄及主轴锥面的赃物或铁屑吹掉。5.操作人员应熟悉所使用机床的规格或参数写出5~6项214_______________________,________________________________________________________________________。6.自动换刀装置结构比较复杂,它由刀库、机械手和驱动机构等。7.孔和轴公差带之间的不同关系决定了孔和轴配合的松紧程度,松紧程度可用间隙和过盈表示。8.图样中,除需表达零件的结构形状外,还需标注尺寸,以确定零件的大小。9.所谓伺服超差,即机床的实际进给值与指令值之差超过限定的允许值。10.金属材料抵抗局部变形(特别是塑性变形)、压痕或划痕的能力称为硬度。11.数控机床按控制的坐标轴数分为两坐标、三坐标、多坐标等。12.数控机床按伺服系统的控制方式分为开环、半闭环和全闭环三类。13.为了全面地检查机床功能及工作可靠性,数控机床在安装调试和维修后,应在一定负载或空载下进行较长的一段时间的自动运行考验。14.闭环伺服系统就是在机床工作台的位置安装了检测装置。15.检测及反馈元件是伺服系统的重要组成部分,监测元件的精度在很大程度上决定了数控机床的加工精度。16.脉冲编码器是一种把机械转角变为电脉冲的位移传感器。17.刀具切削性能的优劣,主要取决于刀具切削部分的材料。18.在各种机床上用切削的方法改变工件的形状、尺寸大小,直接获得加工精度的过程称为机械加工工艺过程。19.现代加工中心更大程度的是工件在一次装夹后实现多表面、多特征、多工位的连续、高效、高精度加工,即工序集中。20.机外对刀仪用来测量刀具的长度、直径和刀具的形状、角度,依据这些测量数据对刀具进行调整及确定加工时的补偿量。21.一个在空间自由运动的刚体,有六个自由度。22.写出下列代码的含义:M06__________;G91___________;G40__________;G04______;M98_________________;N100___________;F100______________;M04____________;G03__________;G57_________;23.加工中心配有自动润滑装置,从而对机床的进给轴、滚珠丝杠、滑动面及导轨等运动副部分进行定时定量的润滑。24.刀具磨损过程分为三个阶段:1。初期磨损;2。正常磨损;3。剧烈磨损。25.零件表面形状的获得,一方面是由刀具与工件之间的相对运动获得,另一方面是由刀具刀刃的形状直接形成。26.机床的静态误差就是没有切削载荷的情况下,机床本身的制造、安装和磨损造成的误差,其中对加工精度影响大的是主轴回转误差、导轨误差及传动误差。27.在切削过程中,工艺系统中的机床、刀具、夹具、工件在力的作用下会产生变形,破坏了刀具与工件之间的正确相互位置关系,从而产生加工误差。28.在一个加工过程中,如果有几个固定顺序或反复出现的程序段,为了减少程序段数,简化编程工作,可将重复的程序段写成程序段,需要时进行调用和运用。这个程序段叫作子程序。29.参数编程即程序段中地址符的数字由存储该数字的存储器地址所代替,如同一个空白表格程序,赋值后执行。30.刀具半径补偿必须在程序结束之前取消,否则刀具中心将不能回到程序原点。31.加工半径小于刀具半径的内圆弧时,数控系统会报警并停止在将要过切语句的起始点上。32.刀具长度偏置指令用于刀具轴向的补偿。它可以使刀具在Z方向上的实际位移量大于或小于程序的给定值。33.当工件具有相对于某一轴对称的形状时,可以利用镜像功能或子程序的方法,支队工件的一部分进行编程,就能加工出工件的整体。34.在操作机床前必须确认主轴、导轨及其他部位的润滑油油标是否符合要求...

1、当您付费下载文档后,您只拥有了使用权限,并不意味着购买了版权,文档只能用于自身使用,不得用于其他商业用途(如 [转卖]进行直接盈利或[编辑后售卖]进行间接盈利)。
2、本站所有内容均由合作方或网友上传,本站不对文档的完整性、权威性及其观点立场正确性做任何保证或承诺!文档内容仅供研究参考,付费前请自行鉴别。
3、如文档内容存在违规,或者侵犯商业秘密、侵犯著作权等,请点击“违规举报”。

碎片内容

加工中心操作工(同名8400)

确认删除?
VIP
微信客服
  • 扫码咨询
会员Q群
  • 会员专属群点击这里加入QQ群
客服邮箱
回到顶部