电脑桌面
添加小米粒文库到电脑桌面
安装后可以在桌面快捷访问

医院拟聘用合同书

医院拟聘用合同书_第1页
1/4
医院拟聘用合同书_第2页
2/4
医院拟聘用合同书_第3页
3/4
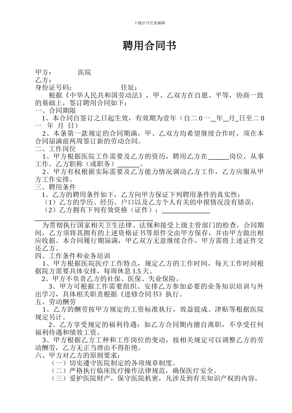
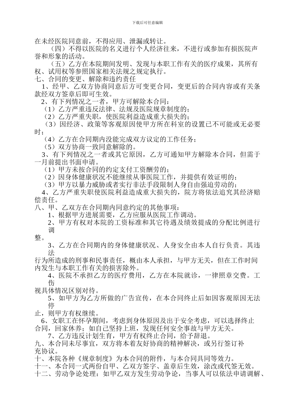
下载后可任意编辑聘用合同书甲方: 医院乙方:身份证号码: 住址:根据《中华人民共和国劳动法》,甲、乙双方在自愿、平等,协商一致的基础上,签订聘用合同如下:一、合同期限 1、本合同自签订之日起生效,有效期为壹年(自二 0 一 年 月 日至二 0一 年 月 日) 2、本条第一款规定的合同期满,甲、乙双方均希望继续合作时,须在本合同届满前两周签订新的劳动合同。二、工作岗位 1、甲方根据医院工作需要及乙方的资历,聘用乙方在 岗位,从事 工作。乙方职称(或职务) 。 2、甲方有权根据实际需要及乙方能力情况调动乙方工作,乙方应服从甲方工作安排。三、聘用条件 1、乙方的聘用条件如下,乙方向甲方保证下列聘用条件的真实性: (1)乙方的学历、经历、户口以及乙方个人有关的申报情况没有错误; (2)乙方拥有下列有效资格(证件): 为贯彻执行国家相关卫生法律、法规和接受上级主管部门的检查,合同期间,乙方须将其拥有的上述资格证书等原件交由甲方保存,并由甲方做出相应收据。本合同履行期届满,甲乙双方无意继续合作,甲方需将上述证件交还乙方。四、工作条件和业务培训 1、甲方根据医院医疗工作特点,规定乙方的工作时间,每天工作时间根据院方需要具体安排,每周休息 1.5 天。 2、甲方不负责乙方的社保、医保、失业保险。3、甲方可根据工作需要组织、安排乙方参加必要的业务知识培训与外出学习,具体相关职责根据《进修合同书》执行。五、劳动酬劳 1、乙方的酬劳按甲方规定的工资标准执行,效益提成、津贴等根据医院规定另计。2、乙方享受规定的福利待遇:如乙方合同期内擅自离职,不享受任何福利待遇和绩效工资。 3、甲方根据乙方工种和工作岗位的变动,按相关规定可以调整乙方的劳动酬劳,乙方无正当理由不得拒绝。六、甲方对乙方的原则要求:(一)切实遵守医院制定的各项规章制度。(二)严格执行临床医疗操作法律规范,确保医疗安全。(三)爱护医院财产,保守医院机密,凡涉及到有关知识产权的内容,下载后可任意编辑在未经医院同意前,不得应用、泄漏或转让。(四)不得以医院的名义进行个人经济往来,不进行或参加有损医院声誉和形象的活动。(五)乙方在本院期间发明、发现与本职工作有关的医疗成果,其所有权、试用权等参照国家相关法规之规定执行。七、合同的变更、解除和违约责任 1、经甲、乙双方协商同意后方可变更合同,变更后的合同内容或有关条款经双方签章后即可生效。 2、有下列情...

1、当您付费下载文档后,您只拥有了使用权限,并不意味着购买了版权,文档只能用于自身使用,不得用于其他商业用途(如 [转卖]进行直接盈利或[编辑后售卖]进行间接盈利)。
2、本站所有内容均由合作方或网友上传,本站不对文档的完整性、权威性及其观点立场正确性做任何保证或承诺!文档内容仅供研究参考,付费前请自行鉴别。
3、如文档内容存在违规,或者侵犯商业秘密、侵犯著作权等,请点击“违规举报”。

碎片内容

医院拟聘用合同书

确认删除?
VIP
微信客服
  • 扫码咨询
会员Q群
  • 会员专属群点击这里加入QQ群
客服邮箱
回到顶部