电脑桌面
添加小米粒文库到电脑桌面
安装后可以在桌面快捷访问

内控管理标准VIP免费

内控管理标准_第1页
1/24
内控管理标准_第2页
2/24
内控管理标准_第3页
3/24
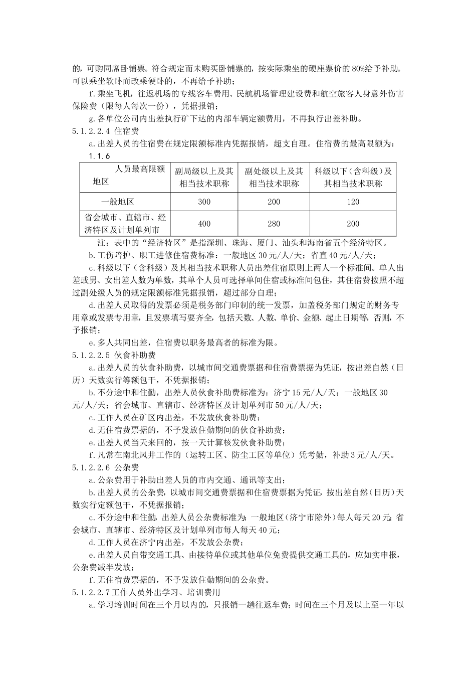
内控管理标准1目的为保证本矿经营管理合法合规、资产安全、财务报告及相关信息真实完整,提高经营效率和效果,促进矿井实现发展战略。2范围本标准适用于矿货币资金、存货、固定资产、成本费用等经营工作的过程管理。3依据文件1.1.1a.《中华人民共和国会计法》1999年10月31日修订;1.1.2b.《公司内控体系设计与应用》中国财政经济出版社2007年12月第1版;1.1.3c.《关于职工探亲路费的有关规定》1981年4月8日财政部财事字〔1981〕第113号。4职责4.1矿长负责各项费用的总审批,分管矿领导负责其职能承包范围内的审批工作。4.2人资科负责工资支出的审批以及全员劳动效率、薪酬计划及支付情况的分析、劳动保护用品情况的分析。4.3计划科负责材料费用的审批以及分析,生产指标的全面分析;安全技措计划完成情况及维简工程分析;并负责提供各项生产、技术、经济指标对比分析资料的统计数据。4.4财务科负责货币资金支出、差旅费、区队基金审批分析、成本费用完成情况专题分析、各经营承包单位完成情况的分析、矿井经营管理综合分析、成本费用经营目标责任的考核兑现。4.5调度室负责商品煤产量和自用煤量分析。4.6机电科负责全矿用电情况分析、设备中小修及大修改造工程、设备完好状况的分析及工矿设备租赁费使用情况分析。4.7基建中心负责土建工程及房屋建筑物维修计划分析。4.8矿长办公室负责管理费用中承包范围内办公费及招待费管理与分析。4.9市场办负责内部价格的制定情况、修旧利废情况、废旧物资回收情况分析。4.10教培中心负责职工教育经费的管理与分析。4.11综采办负责综机设备租赁费的管理与分析。4.12专业组及其他单位负责承包范围内的所有指标完成情况分析。5工作流程1.1.4内控管理流程图见附录A。5.1策划5.1.1规划1.1.5针对矿井是责任成本中心、矿井经营管理的各层次和业务流程的各环节,识别货币资金、存货、固定资产、成本费用等为内部控制的重点业务事项。5.1.2措施及内容5.1.2.1货币资金控制5.1.2.1.1借款金额5000元及以下的由财务科审批;5000元以上30000元及以下的由总会计师审批;30000元以上的由矿党政主要领导审批。对个人一次借款超过5万元(含5万元)的,须经还款担保人签字。5.1.2.1.2企业资金计划的付款由财务科长或总会计师审批。5.1.2.1.3药品及医疗器械的购置由医疗救护中心编报计划报分管领导审批。购置后报财务科长审批。5.1.2.1.4药费报销金额1000元及以下的由院长审批;1000元以上10000元及以下的由总会计师审批;10000元以上的报矿长审批。5.1.2.1.5业务招待费由业务招待部门经办人填写招待费用报销单,并附加发票、申请单等相关资料报请矿主管领导在招待费报销单上签批。坚持“一支笔”签字报销制度,严肃财经纪律,认真做好会计核算工作,真实反映招待费用使用情况。5.1.2.1.6区队管理基金业务申请表签批权限(指一次性支出):金额在500元(不含500元)以下的,由使用单位党政主要负责人签批;金额在500-2000元(不含2000元)的,由使用单位党政主要负责人签字后报分管领导签批;金额在2000元及以上的,须经单位民主监督小组讨论,由使用单位党政主要负责人签字后,报矿分管领导、主管领导共同签批。5.1.2.1.7其他费用支出金额在500元以下的(不含500元),使用单位提出本部门负责人签字的申请报告后到财务科签批;支出金额在500元(含500元)以上2000元以下(不含2000元)的,使用单位提出本部门负责人签字的申请报告报请分管矿领导审批,然后到财务科签批;支出金额在2000元(含2000元)以上的,使用单位提出本部门负责人签字的申请报告报请矿分管领导、主管领导审批,报销时须经矿党政主要领导或总会计师签批后到财务科办理。5.1.2.2成本费用控制5.1.2.2.1工资支出a.实行年度工资总额承包的单位,由人力资源科计算其工资分配方案,报矿长办公会研究审批;b.实行内部经营承包的单位,由财务科计算其考核结果经分管领导审核,报矿长或总会计师审批;c.单项奖的发放,各单位提出申请经分管领导提出意见,报矿党政主要领导预审后,由矿长办公会研究审批。5.1.2.2.2材料费支出a.承包范围之内的项目由使用单位提出请购计划,经分管专业汇总审核后,报分管...

1、当您付费下载文档后,您只拥有了使用权限,并不意味着购买了版权,文档只能用于自身使用,不得用于其他商业用途(如 [转卖]进行直接盈利或[编辑后售卖]进行间接盈利)。
2、本站所有内容均由合作方或网友上传,本站不对文档的完整性、权威性及其观点立场正确性做任何保证或承诺!文档内容仅供研究参考,付费前请自行鉴别。
3、如文档内容存在违规,或者侵犯商业秘密、侵犯著作权等,请点击“违规举报”。

碎片内容

内控管理标准

您可能关注的文档

确认删除?
VIP
微信客服
  • 扫码咨询
会员Q群
  • 会员专属群点击这里加入QQ群
客服邮箱
回到顶部