电脑桌面
添加小米粒文库到电脑桌面
安装后可以在桌面快捷访问

零修施工合同范本

零修施工合同范本_第1页
1/4
零修施工合同范本_第2页
2/4
零修施工合同范本_第3页
3/4
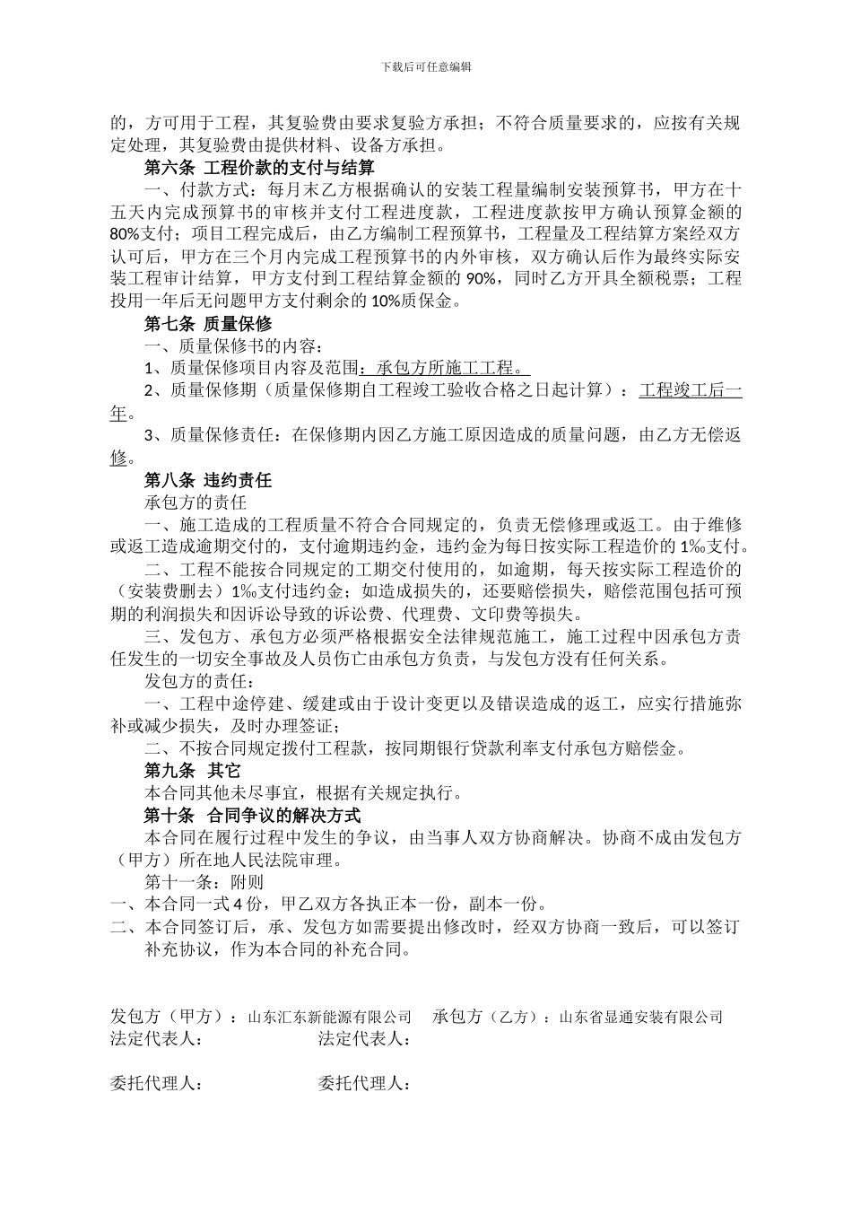
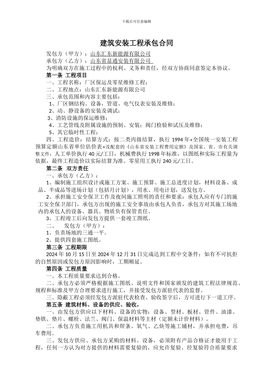
下载后可任意编辑建筑安装工程承包合同发包方(甲方):山东汇东新能源有限公司承包方(乙方):山东省显通安装有限公司 为明确双方在施工过程中的权利、义务和责任,经双方协商同意签定本协议。第一条 工程项目一、工程名称:厂区保运及零星维修工程; 二、工程地点:山东汇东新能源有限公司 三、承包范围和内容主要包括:1、厂区钢结构、设备,管道、电气仪表安装及维修;2、动、静设备的安装及调试; 3、消防设施的保运维修;4、工艺管线及附属设施的预制、安装;阀门检验和试压及维修;5、其它临时性工程;四、工程造价:结算方式:按二类丙级结算,执行 1994 年«全国统一安装工程预算定额山东省单位估价表»及配套的《山东省安装工程费用定额》及国家、省、市有关调整文件;人工单价执行 40 元/工日,机械费执行 1998 年标准,以图纸和实际工程量为依据,最终工程造价以实际结算为准。零星用工执行 240 元/工日。第二条 双方责任一、承包方(乙方):1、编制施工组织设计或施工方案、施工预算、施工总进度计划,材料设备、成品、半成品等进场计划(包括月计划),用水、用电计划,送发包方。2、承担施工安全保卫工作及夜间施工照明的责任和要求:承包人应有专门的施工安全保卫部门,承包方出现的施工安全事故由承包人负责,承包方对其施工场地内的承包人的设备、器具、物质负有保管责任。3、工程竣工后向发包方提供一套竣工图纸。二、发包方(甲方):1、负责场地的三通一平。2、提供四套施工图纸。第三条 工程期限2024 年 10 月 15 日至 2024 年 12 月 31 日完成达到工程中交条件;如有不可抗拒的自然原因或发包方原因影响时,工期顺延。第四条 工程质量一、本工程质量要求达到合格。二、承包方必须严格根据施工图纸、说明文件和国家颁发的建筑工程法律规范、规程和标准及甲方合理要求进行施工,并接受发包方派驻代表的监督。三、隐蔽工程必须经发包方派驻代表检查、验收签字后,方可进行下一道工序。第五条 建筑材料、设备的供应、验收,一、由发包方供应以下材料、设备的实物:设备、型材、板材、管件、油漆、垫铁、垫片、螺栓、法兰、阀门、保温材料等主材(定额未计价材料)。二、承包方负责施工用机具和焊条、氧气、乙炔等施工铺材,并承担电费,吊车费用。三、发包方供应、承包方采购的材料、设备,必须附有产品合格证才能用于工程,任何一方认为对方提供的材料需要复验的,应允许复验。经复验符合质量要...

1、当您付费下载文档后,您只拥有了使用权限,并不意味着购买了版权,文档只能用于自身使用,不得用于其他商业用途(如 [转卖]进行直接盈利或[编辑后售卖]进行间接盈利)。
2、本站所有内容均由合作方或网友上传,本站不对文档的完整性、权威性及其观点立场正确性做任何保证或承诺!文档内容仅供研究参考,付费前请自行鉴别。
3、如文档内容存在违规,或者侵犯商业秘密、侵犯著作权等,请点击“违规举报”。

碎片内容

零修施工合同范本

确认删除?
VIP
微信客服
  • 扫码咨询
会员Q群
  • 会员专属群点击这里加入QQ群
客服邮箱
回到顶部