电脑桌面
添加小米粒文库到电脑桌面
安装后可以在桌面快捷访问

项目咨询委托合同

项目咨询委托合同_第1页
1/3
项目咨询委托合同_第2页
2/3
项目咨询委托合同_第3页
3/3
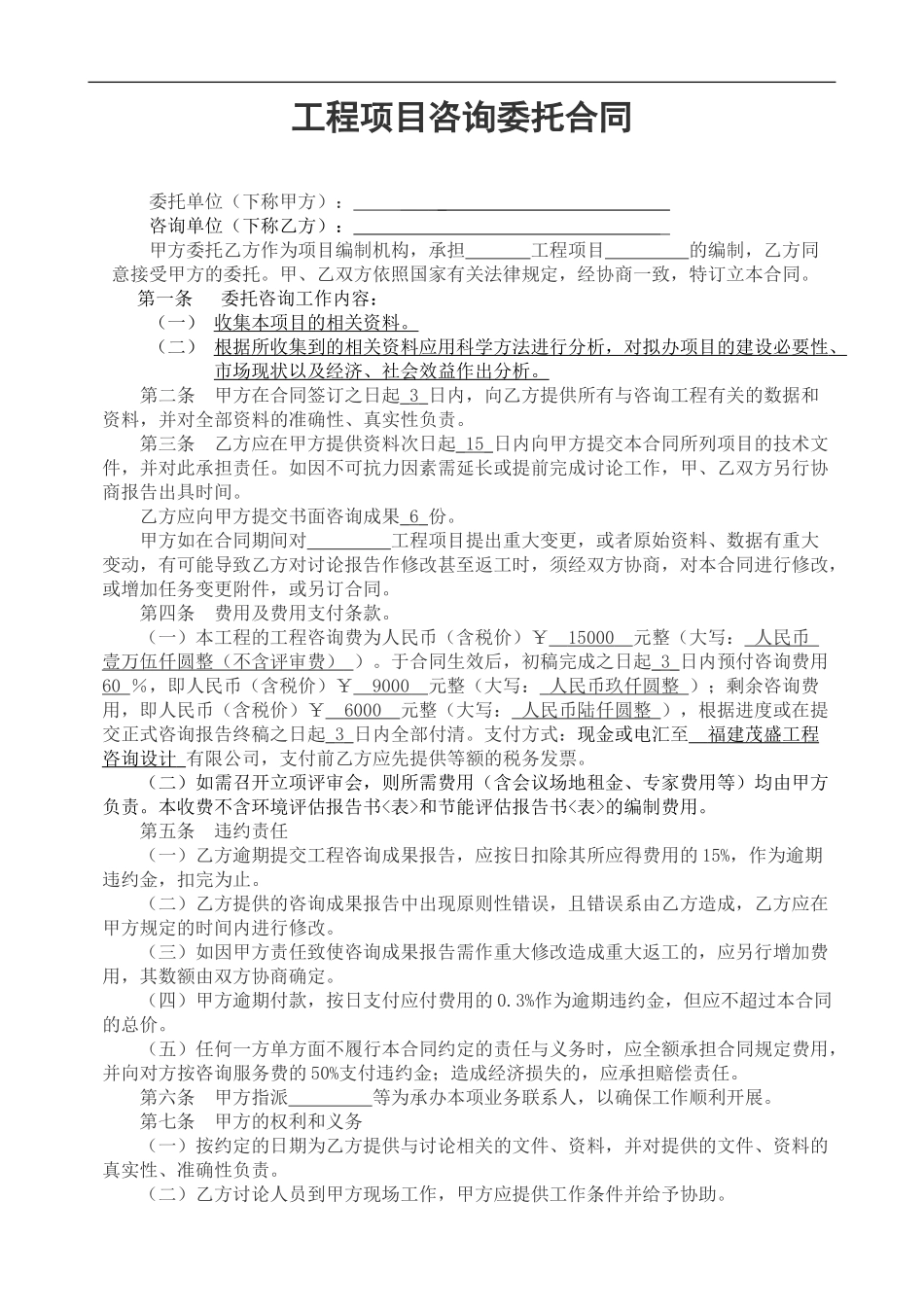
工程项目咨询委托合同委托单位(下称甲方): ____ _ 咨询单位(下称乙方): 甲方委托乙方作为项目编制机构,承担 工程项目 的编制,乙方同意接受甲方的委托。甲、乙双方依照国家有关法律规定,经协商一致,特订立本合同。第一条 委托咨询工作内容:(一) 收集本项目的相关资料。 (二) 根据所收集到的相关资料应用科学方法进行分析,对拟办项目的建设必要性 、 市场现状以及经济、社会效益作出分析。第二条 甲方在合同签订之日起_ 3 _ 日内,向乙方提供所有与咨询工程有关的数据和资料,并对全部资料的准确性、真实性负责。 第三条 乙方应在甲方提供资料次日起_ 15 _ 日内向甲方提交本合同所列项目的技术文件,并对此承担责任。如因不可抗力因素需延长或提前完成讨论工作,甲、乙双方另行协商报告出具时间。乙方应向甲方提交书面咨询成果_ 6 _ 份。甲方如在合同期间对 工程项目提出重大变更,或者原始资料、数据有重大变动,有可能导致乙方对讨论报告作修改甚至返工时,须经双方协商,对本合同进行修改,或增加任务变更附件,或另订合同。 第四条 费用及费用支付条款。(一)本工程的工程咨询费为人民币(含税价)¥ 15000 元整(大写: 人民币 壹万伍仟圆整(不含评审费) )。于合同生效后,初稿完成之日起_ 3 _ 日内预付咨询费用 60 %,即人民币(含税价)¥ 9000 元整(大写: 人民币玖仟圆整 );剩余咨询费用,即人民币(含税价)¥ 6000 元整(大写: 人民币陆仟圆整 ),根据进度或在提交正式咨询报告终稿之日起_ 3 _ 日内全部付清。支付方式:现金或电汇至 福建茂盛工程 咨询设计 有限公司,支付前乙方应先提供等额的税务发票。(二)如需召开立项评审会,则所需费用(含会议场地租金、专家费用等)均由甲方负责。本收费不含环境评估报告书<表>和节能评估报告书<表>的编制费用。 第五条 违约责任(一)乙方逾期提交工程咨询成果报告,应按日扣除其所应得费用的 15%,作为逾期违约金,扣完为止。(二)乙方提供的咨询成果报告中出现原则性错误,且错误系由乙方造成,乙方应在甲方规定的时间内进行修改。(三)如因甲方责任致使咨询成果报告需作重大修改造成重大返工的,应另行增加费用,其数额由双方协商确定。(四)甲方逾期付款,按日支付应付费用的 0.3%作为逾期违约金,但应不超过本合同的总价。(五)任何一方单方面不履行本合同约定的责任与义务时,应全额承担合同规定...

1、当您付费下载文档后,您只拥有了使用权限,并不意味着购买了版权,文档只能用于自身使用,不得用于其他商业用途(如 [转卖]进行直接盈利或[编辑后售卖]进行间接盈利)。
2、本站所有内容均由合作方或网友上传,本站不对文档的完整性、权威性及其观点立场正确性做任何保证或承诺!文档内容仅供研究参考,付费前请自行鉴别。
3、如文档内容存在违规,或者侵犯商业秘密、侵犯著作权等,请点击“违规举报”。

碎片内容

项目咨询委托合同

您可能关注的文档

确认删除?
VIP
微信客服
  • 扫码咨询
会员Q群
  • 会员专属群点击这里加入QQ群
客服邮箱
回到顶部