电脑桌面
添加小米粒文库到电脑桌面
安装后可以在桌面快捷访问

自体储血输血流程说明书VIP专享

自体储血输血流程说明书_第1页
1/4
自体储血输血流程说明书_第2页
2/4
自体储血输血流程说明书_第3页
3/4
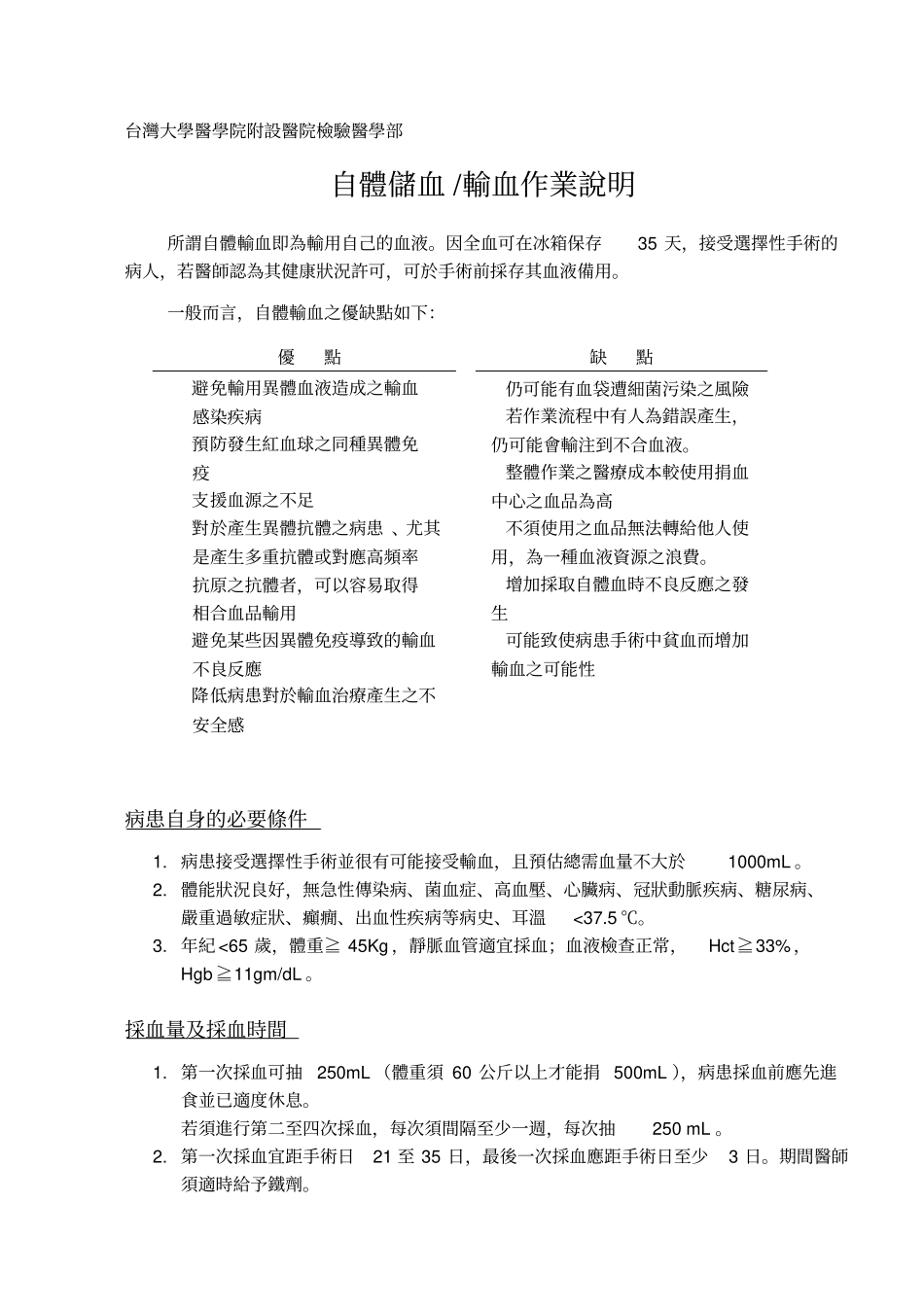
台灣大學醫學院附設醫院檢驗醫學部自體儲血 /輸血作業說明所謂自體輸血即為輸用自己的血液。因全血可在冰箱保存35 天,接受選擇性手術的病人,若醫師認為其健康狀況許可,可於手術前採存其血液備用。一般而言,自體輸血之優缺點如下:優點缺點避免輸用異體血液造成之輸血感染疾病預防發生紅血球之同種異體免疫支援血源之不足對於產生異體抗體之病患 、尤其是產生多重抗體或對應高頻率抗原之抗體者,可以容易取得相合血品輸用避免某些因異體免疫導致的輸血不良反應降低病患對於輸血治療產生之不安全感仍可能有血袋遭細菌污染之風險若作業流程中有人為錯誤產生,仍可能會輸注到不合血液。整體作業之醫療成本較使用捐血中心之血品為高不須使用之血品無法轉給他人使用,為一種血液資源之浪費。增加採取自體血時不良反應之發生可能致使病患手術中貧血而增加輸血之可能性病患自身的必要條件1. 病患接受選擇性手術並很有可能接受輸血,且預估總需血量不大於1000mL 。2. 體能狀況良好,無急性傳染病、菌血症、高血壓、心臟病、冠狀動脈疾病、糖尿病、嚴重過敏症狀、癲癇、出血性疾病等病史、耳溫<37.5 ℃。3. 年紀 <65 歲,體重≧ 45Kg ,靜脈血管適宜採血;血液檢查正常,Hct≧33% ,Hgb ≧11gm/dL 。採血量及採血時間1. 第一次採血可抽250mL (體重須 60 公斤以上才能捐 500mL ),病患採血前應先進食並已適度休息。若須進行第二至四次採血,每次須間隔至少一週,每次抽250 mL 。2. 第一次採血宜距手術日21 至 35 日,最後一次採血應距手術日至少3 日。期間醫師須適時給予鐵劑。2 3. 通常自體捐血是為非緊急開刀者設計,在接受手術前先進行採血作業。目前自體所捐出之全血,在血庫庫存作業可以保留35 天,為考慮病人造血機能代償作用,通常是在開刀前二至四星期依預估採血量安排每週採血一次。每次採血量依病人體能而有 500-250CC 之不同,最後一次採血需與開刀時間至少間隔3 天。4. 病人採血前血色素至少應有≧11g/dL 以上,Hct ≧33%,採血超過 500CC 時建議應檢驗血色素值以避免過度採血造成之貧血,而增加手術風險。5. 為了強化造血功能,在自體捐血期間,醫師可以開立鐵劑補充所需。6. 若為家屬或朋友之指定捐血,請參見家屬或朋友指定捐血說明書。自體捐血流程:1. 醫師評估自體捐血之可行性後,發給本說明書單張。2. 填寫台大醫院自體捐血申請書。3. 若門診病患請先與血庫確認可採血時間,安排採血。...

1、当您付费下载文档后,您只拥有了使用权限,并不意味着购买了版权,文档只能用于自身使用,不得用于其他商业用途(如 [转卖]进行直接盈利或[编辑后售卖]进行间接盈利)。
2、本站所有内容均由合作方或网友上传,本站不对文档的完整性、权威性及其观点立场正确性做任何保证或承诺!文档内容仅供研究参考,付费前请自行鉴别。
3、如文档内容存在违规,或者侵犯商业秘密、侵犯著作权等,请点击“违规举报”。

碎片内容

自体储血输血流程说明书

确认删除?
VIP
微信客服
  • 扫码咨询
会员Q群
  • 会员专属群点击这里加入QQ群
客服邮箱
回到顶部