电脑桌面
添加小米粒文库到电脑桌面
安装后可以在桌面快捷访问

制程涨缩管控制度VIP免费

制程涨缩管控制度_第1页
1/10
制程涨缩管控制度_第2页
2/10
制程涨缩管控制度_第3页
3/10
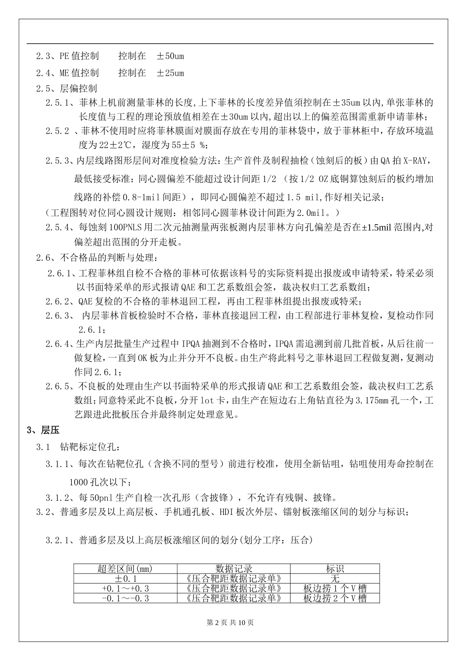
制程涨缩管控制度一、目的:有效的管控板材涨缩变化,降低因板料涨缩变化造成的内短、层偏、菲林偏位等品质不良,同时减少菲林、钻带更改次数,方便锣板,满足客户要求。二、适用范围:2.1所有普通多层板;2.2所有HDI板(包括次外层)。三、各工序管控措施:1、开料1.1、开料要区分板料的经纬方向,对于同型号中有两种方向的板件,在开好料后做好经纬方向的标识转序;1.2、开料后板厚≤0.8mm要烤板,烤板参数为板料TG值(非高TG材料一般设定150℃)±5℃温度下烤板4~6小时;例如:(1).查MI或LOR卡上注明了板厚(0.3mm)、TG值(150℃)(2).双手戴棉手套持板将板子整齐平放在烤箱台面上,移动支架时需注意滑板,PC板上下面需用牛皮纸隔开。(3).每叠板高度25PNL以下,设定150℃温度烤板4小时。1.3、同一批板原则上使用同一家供应商的板料,如有不同供应商的板料,需要进行相应的标识区分后才能转序。2、内层2.1、前处理磨板方向:同一型号同一机器同放板方向生产;2.2、菲林涨缩控制:2.2.1、内层所有菲林在上机前需要经过二次元测量合格(单面偏差±1mil,层偏1.2mil,二次元精度±0.2mil);第1页共10页2.3、PE值控制控制在±50um2.4、ME值控制控制在±25um2.5、层偏控制2.5.1、菲林上机前测量菲林的长度,上下菲林的长度差异值須控制在±35um以內,单张菲林的长度值与工程的理论预放值相差在±30um以內,超出以上的偏差范围需重新申请菲林;2.5.2、菲林不使用时应将菲林膜面对膜面存放在专用的菲林袋中,放于菲林柜中,存放环境温度为22±2℃,湿度为55±5%;2.5.3、内层线路图形层间对准度检验方法:生产首件及制程抽检(蚀刻后的板)由QA拍X-RAY,最低接受标准:同心圆偏差不能超过设计间距1/2(按1/2OZ底铜算蚀刻后的板约增加线路的补偿0.8-1mil间距),即同心圆偏差不超过1.5mil,作好相关记录;(工程图转对位同心圆设计规则:相邻同心圆菲林设计间距为2.0mil。)2.5.4、每蚀刻100PNLS用二次元抽测量两张板测内层菲林方向孔偏差是否在±1.5mil范围内,对偏差超出范围的分开走板。2.6、不合格品的判断与处理:2.6.1、工程菲林组自检不合格的菲林可依据该料号的实际资料提出报废或申请特采,特采必须以书面特采单的形式报请QAE和工艺系数组会签,裁决权归工艺系数组;2.6.2、QAE复检的不合格的菲林退回工程,再由工程菲林组提出报废或特采;2.6.3、内层菲林首板检验时不合格,菲林直接退回工程,由工程部进行菲林复检,复检动作同2.6.1;2.6.4、生产内层批量生产过程中IPQA抽测到不合格时,IPQA需追溯到前几批首板,从后往前一做复检,一直到OK板为止并分开不良板。由生产将此料号之菲林退回工程做复测,复测动作同2.6.1;2.6.5、不良板的处理由生产以书面特采单的形式报请QAE和工艺系数组会签,裁决权归工艺系数组;同意特采此不良板,分开lot卡,由生产在短边右上角钻直径为3.175mm孔一个,工艺跟进此批板压合并最终制定处理意见。3、层压3.1钻靶标定位孔:3.1.1、每次在钻靶位孔(含换不同的型号)前进行校准,使用全新钻咀,钻咀使用寿命控制在1000孔次以下;3.1.2、每50pnl生产自检一次孔形(含披锋),不允许有残铜、披锋。3.2、普通多层及以上高层板、手机通孔板、HDI板次外层、镭射板涨缩区间的划分与标识;3.2.1、普通多层及以上高层板涨缩区间的划分(划分工序:压合)超差区间(mm)数据记录标识±0.1《压合靶距数据记录单》无+0.1~+0.3《压合靶距数据记录单》板边捞1个V槽-0.1~-0.3《压合靶距数据记录单》板边捞2个V槽第2页共10页+0.3~+0.5《压合靶距数据记录单》板边捞3个V槽-0.3~-0.5《压合靶距数据记录单》板边捞4个V槽-0.5以下,+0.5以上《压合靶距数据记录单》依此类推3.2.2、手机通孔板涨缩区间的划分(划分工序:压合)超差区间(mm)数据记录标识±0.05《压合靶距数据记录单》无+0.05~+0.15《压合靶距数据记录单》板边捞1个V槽-0.05~-0.15《压合靶距数据记录单》板边捞2个V槽+0.15~+0.25《压合靶距数据记录单》板边捞3个V槽-0.15~-0.25《压合靶距数据记录单》板边捞4个V槽-0.25以下,+0.25以上《压合靶距数据记录单》依此类推3.2.3、HDI板次外层涨缩区间的划分(划分...

1、当您付费下载文档后,您只拥有了使用权限,并不意味着购买了版权,文档只能用于自身使用,不得用于其他商业用途(如 [转卖]进行直接盈利或[编辑后售卖]进行间接盈利)。
2、本站所有内容均由合作方或网友上传,本站不对文档的完整性、权威性及其观点立场正确性做任何保证或承诺!文档内容仅供研究参考,付费前请自行鉴别。
3、如文档内容存在违规,或者侵犯商业秘密、侵犯著作权等,请点击“违规举报”。

碎片内容

制程涨缩管控制度

您可能关注的文档

确认删除?
VIP
微信客服
  • 扫码咨询
会员Q群
  • 会员专属群点击这里加入QQ群
客服邮箱
回到顶部