电脑桌面
添加小米粒文库到电脑桌面
安装后可以在桌面快捷访问

污水处理厂一级A标准

污水处理厂一级A标准_第1页
1/6
污水处理厂一级A标准_第2页
2/6
污水处理厂一级A标准_第3页
3/6
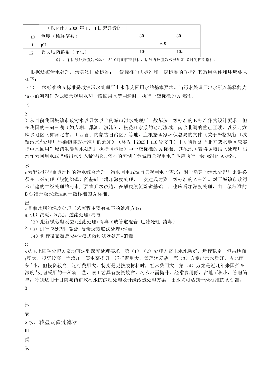
污水处理厂升级改造一级 A排放标准新工艺及工程实例文/周金全(核工业第二研究设计院北京 100840)摘要:随着我国对重点流域环境治理的要求,对城镇污水处理厂进行深度处理及升级改造工作。本文结合江苏省宜兴市清源污水厂升级改造扩建工作。该污水厂峰值流量 60000m3/d,工艺流程为 A20 法,生产运行 3 年多,出水达到一级标准的 B 标准。2007 年根据太湖流域环境治理要求,污水处理厂的出水要求达到一级标准的 A 标准。所以对污水厂进行升级改造工作,增加深度处理内容。升级改造方案采用平流式微絮凝反应池(改建)+三套转盘式微过滤器+消毒。通过实际生产运行,可以达到城镇污水处理厂污染物排放标准(GB18918-2002)—级标准的 A 标准。满足中水回用或出水引入稀释能力较小的河湖作为城镇景观用水。关键词:深度处理,升级改造,转盘式微过滤器1,概况随着社会经济的快速发展,工业化和城市化水平的不断提高,水体污染问题越来越严重,致使我国水环境污染和水质富营养化问题更加突出,水质富营养化会导致水体中藻类大量繁殖,引起赤潮和水华等问题,使水体大面积产生蓝藻,造成水体发臭,不但会引起严重的生态环境危害,污染城市和工业给水水源,直接影响到广大人民饮水的安全,而且造成十分惨重的经济损失。在我国很多地区,水环境污染和水质富营养化已经成为社会经济可持续发展的重要制约因素。实现工业企业清洁生产,污水全面治理和各种污染物有效控制,已经成为当前非常紧迫和艰巨的任务。多年来,党中央和国务院领导对污水综合治理十分重视,将其作为当前和今后一段时间在城市、工业企业基本建设和环境保护领域中重点支持的产业之一,制定产业技术经济政策,加大投资力度,使污水处理领域出现了前所未有的发展,许多适合我国国情的切实可行高效低耗的污水处理技术、工艺和设备得到开发和应用。在今后环保工作中必须坚持节约资源,保护环境,把推进现代化和建设生态文明有机统一起来,把建设资源节约型、环境友好型社会放在工业化、现代化发展战略的突出位置。切实加强节能减排和生态环境保护成为国家战略,成为执政理念,将有力地促进中国走向全面小康。为适应水环境保护工程新的要求,国家对城镇污水处理厂污染物排放标准(GB18918-2002)重点工程实现一级标准的 A 标准和一级标准的 B 标准,详见表 1.表 1 最高允许排放浓度(日均值)mg/1序号基本控制项目一级标准A 标准B 标准1化学需氧量(CODcr)50602生化需...

1、当您付费下载文档后,您只拥有了使用权限,并不意味着购买了版权,文档只能用于自身使用,不得用于其他商业用途(如 [转卖]进行直接盈利或[编辑后售卖]进行间接盈利)。
2、本站所有内容均由合作方或网友上传,本站不对文档的完整性、权威性及其观点立场正确性做任何保证或承诺!文档内容仅供研究参考,付费前请自行鉴别。
3、如文档内容存在违规,或者侵犯商业秘密、侵犯著作权等,请点击“违规举报”。

碎片内容

污水处理厂一级A标准

您可能关注的文档

确认删除?
VIP
微信客服
  • 扫码咨询
会员Q群
  • 会员专属群点击这里加入QQ群
客服邮箱
回到顶部