电脑桌面
添加小米粒文库到电脑桌面
安装后可以在桌面快捷访问

最低设备清单MEL

最低设备清单MEL_第1页
1/7
最低设备清单MEL_第2页
2/7
最低设备清单MEL_第3页
3/7
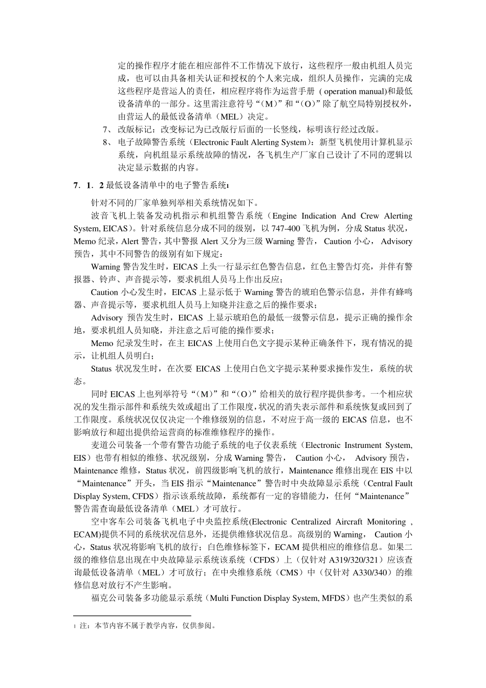
第七章 最低设备清单和外形缺损清单 第一节 两种清单的内容和结构 7 .1 .1 最低设备清单的结构 主最低设备清单(MMEL)是最低设备清单(MEL)的基础。各公司的最低设备清单都是由主最低设备清单发展而来,再配以本公司的各种要求附和而成,用来查询飞机上所安装的各种组件、部件、分系统、子系统等在功能缺失条件下,放行飞机的各项要求。 注意:凡是手册中没有列举的组件、系统都是飞行所必需的。 图 7-1 最低设备清单 如图 7-1 所示为 MMEL 某页的一部分,其内容如下: 1、 左侧为条目(Item):记载了各种子系统、分系统、组件、部件、功能等,前面同样带有 ATA 的章节代码,一般情况下与 AMM 等手册的代码 Chapter-Section部分相一致,这一部分是可以在目录(Table of Contents)中查到的。 2、 维修间隔(Repair Interv al):按照要求需要维修的时间分为 A、B、C、D 四个类别。A 表示不确定但将在 Remarks or Ex ceptions 部分中另行指出维修的最低时限;B 表示要在故障发生后的 3 个日历日(72 小时)内进行修理,例如:26 日早上 10 点发生故障,则从26 日子夜至29 日子夜为修理的最大时间间隔;C 表示要在 10 个日历日(240 小时)内进行修理,例如:4 月26 日早上 10 点发生故障,则从4 月26 日子夜至5 月6 日子夜为修理的最大时间间隔;D 表示要在120 个日历日(2880 小时)内进行修理;如果超过了上述时间限制要记录在飞机维修标记和/或维修记录中。 注:按照中国民航总局关于故障放行的相关规定,A,D 类故障不得延期,B,C 类故障遇备件问题等可以向适航当局申请延长一个周期。 3、 安装数量(Nu mber Installed):飞机在正常情况下,已安装并正常工作的组件的数量。 4、 放行时需要的最小数量(Nu mber Requ ired for Dispatch):放行时飞机上至少需要该组件的数量。3、4 两项中“—”代表数量不确定。 5、 注释及其他(Remarks or Ex ceptions):在特定数量的组件不工作条件下放行所需要的飞机状态和其他附带条件。 6、 符号“(M)” 代表需要完成特定的维修程序才能在相应部件不工作情况下放行,这些程序一般由维修人员完成,也可以由具备相关认证和授权的个人来完成,需要特定知识或者技能,要求使用特殊工具或检测设备,要由维修人员完成,组织人员操作,完满的完成这些程序是营运人的责任,相应程序将作为运营手册 ( operation ...

1、当您付费下载文档后,您只拥有了使用权限,并不意味着购买了版权,文档只能用于自身使用,不得用于其他商业用途(如 [转卖]进行直接盈利或[编辑后售卖]进行间接盈利)。
2、本站所有内容均由合作方或网友上传,本站不对文档的完整性、权威性及其观点立场正确性做任何保证或承诺!文档内容仅供研究参考,付费前请自行鉴别。
3、如文档内容存在违规,或者侵犯商业秘密、侵犯著作权等,请点击“违规举报”。

碎片内容

最低设备清单MEL

您可能关注的文档

确认删除?
VIP
微信客服
  • 扫码咨询
会员Q群
  • 会员专属群点击这里加入QQ群
客服邮箱
回到顶部