电脑桌面
添加小米粒文库到电脑桌面
安装后可以在桌面快捷访问

最新人教版六年级上册道德与法治全册知识点总结梳理

最新人教版六年级上册道德与法治全册知识点总结梳理_第1页
1/13
最新人教版六年级上册道德与法治全册知识点总结梳理_第2页
2/13
最新人教版六年级上册道德与法治全册知识点总结梳理_第3页
3/13
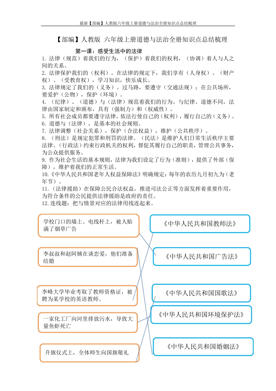
最新【部编】人教版六年级上册道德与法治全册知识点总结梳理 【部编】人教版 六年级上册道德与法治全册知识点总结梳理 第一课:感受生活中的法律 1. 法律(规范)着我们的行为,(保护)着我们的权利,(协调)着人与人之间的关系。 2. 法律保护我们的(权利)。在法律的规定下,我们享有(人身权)、(财产权)、(受教育权),学习知识,快乐成长。 3. 法律规定了我们的(义务)。过马路,要遵守(交通法规);在公共场所,要爱护(公物),保护(环境)。 4. (纪律)、(道德)与(法律)规范着我们的行为。与纪律、道德不同,法律由国家制定和颁布,具有(强制力)和(权威性)。 5. 所有社会成员都要遵守法律,依法行使自己的(权利),履行自己的(义务)。 6. 道德与(法律),是基本的社会规则。 7. 法律调整(社会关系),保护(合法权益),维护(公共秩序)。 8. (刑法)是规定犯罪和刑罚的法律。(民法)是维护人们日常生活秩序主要法律。(行政法)约束行政机关的权利,督促其履行自己的职责,管理公共事务,为公众提供服务。 9. 作为社会生活的基本规则,法律为我们设定了行为(准则),提供了外部(保障),维护着我们的正常生活。 10.《中华人民共和国老年人权益保障法》明确规定:每 年的农 历 九 月 初 九 为(老年节 )。 11.(法律援 助 )在保障公民合法权益,推 进 司 法公正等 方 面 发 挥 着重 要作用 ,为符 合条 件 的公民提供法律援 助 是政府 的责任 。 12.连 线 题 :把 与情 景 对 应 的法律用 线 连 起 来 。 学校 门 口 的墙 上、电 线 杆 上,被 人贴满 了烟 草 广 告 李 叔 叔 和赵 阿 姨 在谈 恋 爱,他 们准备结婚 李 峰 大 学毕 业 考 取 了教师 资 格 证 ,被聘 为某 学校 的英 语 教师 。 一 家化 工 厂 向 河 里 排 放 污 水 ,导 致 大量 鱼 虾 死 亡 升 旗 仪 式 上,全体 师 生向 国旗 敬 礼 《中华人民共和国教师 法》 《中华人民共和国广 告 法》 《中华人民共和国国歌 法》 《中华人民共和国环境保护法》 《中华人民共和国婚 姻 法》 最新【部编】人教版六年级上册道德与法治全册知识点总结梳理 13.指出下列图中情景设计了哪些法律。 《中华人民共和国劳动法》 《中华人民共和国道路交通安全法》 《中华人民共和国消费者权益保护法》 ...

1、当您付费下载文档后,您只拥有了使用权限,并不意味着购买了版权,文档只能用于自身使用,不得用于其他商业用途(如 [转卖]进行直接盈利或[编辑后售卖]进行间接盈利)。
2、本站所有内容均由合作方或网友上传,本站不对文档的完整性、权威性及其观点立场正确性做任何保证或承诺!文档内容仅供研究参考,付费前请自行鉴别。
3、如文档内容存在违规,或者侵犯商业秘密、侵犯著作权等,请点击“违规举报”。

碎片内容

最新人教版六年级上册道德与法治全册知识点总结梳理

您可能关注的文档

确认删除?
VIP
微信客服
  • 扫码咨询
会员Q群
  • 会员专属群点击这里加入QQ群
客服邮箱
回到顶部