电脑桌面
添加小米粒文库到电脑桌面
安装后可以在桌面快捷访问

泳衣半成品、成品检验标准

泳衣半成品、成品检验标准_第1页
1/8
泳衣半成品、成品检验标准_第2页
2/8
泳衣半成品、成品检验标准_第3页
3/8
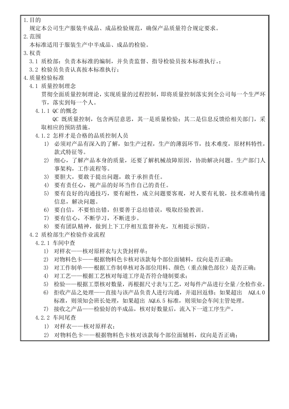
东莞市美澳制衣有限公司 文 件编号 MO-PC-012 版本/版次 A/0 页 次 1 OF 8 文 件名称 半成品、成品检验规范 生效日期 2011-08-23 1.目 的 规 定 本 公 司 生 产 服 装 半 成 品 、 成 品 检 验 规 范 , 确 保 产 品 质 量 符 合 规 定 要 求 。 2.范 围 本 标 准 适 用 于 服 装 生 产 中 半 成 品 、 成 品 的 检 验 。 3.权 责 3.1 质 检 部 : 负 责 本 标 准 的 编 制 , 并 负 责 监 督 、 指 导 检 验 员 按 本 标 准 执 行 。; 3.2 检 验 员 负 责 认 真 按 本 标 准 执 行 ; 4.质 量 检 验 标 准 4.1 质 量 控 制 理 念 贯 彻 全 面 质 量 控 制 理 论 , 实 现 质 量 的 过 程 控 制 , 即 将 质 量 控 制 落 实 到 全 公 司 每 一 个 生 严 环节 , 落 实 到 每 一 个 人 。 4.1.1 QC 的 慨 念 QC 既 质 量 控 制 , 包 含 两 层 意 思 , 其 一 是 质 量 检 验 ; 其 二 是 信 息 反 馈 给 相 关 部 门 , 采取 相 应 的 预 防 措 施 。 4.1.2 怎 样 才 是 合 格 的 品 质 控 制 人 员 1) 必 须 对 产 品 有 深 入 的 了 解 , 如 生 产 过 程 , 生 产 的 薄 弱 环 节 , 技 术 难 度 , 原 材 料 特 性 ,款 式特 征等。 2) 细心, 了 解 产 品 本 身的 质 量 , 还要 了 解 机械故障原 因, 协助解 决问题。 生 产 部 门 人事架构, 工作流程 等。 3) 要 胆大, 要 敢于 提出问题, 敢于 承担责 任。 4) 要 有 责 任心, 视产 品 的 好坏当作自己的 责 任。 5) 要 有 良好的 沟通技 巧, 要 有 耐性 , 成 立问题要 客观, 对 人 要 有 礼貌, 技 术 准 确 传递信 息 , 解 决问题。 6) 要 自信 , 不要 怕出错, 但要 善于 总结错误, 吸取 经验 教训。 7) 要 有 信 心, 不断学习, 不断进步。 8) 要 有 团队精神, 做到 上下工序相 互监 督 补充, 互相 提示预 防 。 4.2 质 检 部 生 产 检 验 作业流程 4.2.1 车间中 查 1) 对 样 衣——核对 原 样 衣与大货封样 单; 2) 对 物料 ...

1、当您付费下载文档后,您只拥有了使用权限,并不意味着购买了版权,文档只能用于自身使用,不得用于其他商业用途(如 [转卖]进行直接盈利或[编辑后售卖]进行间接盈利)。
2、本站所有内容均由合作方或网友上传,本站不对文档的完整性、权威性及其观点立场正确性做任何保证或承诺!文档内容仅供研究参考,付费前请自行鉴别。
3、如文档内容存在违规,或者侵犯商业秘密、侵犯著作权等,请点击“违规举报”。

碎片内容

泳衣半成品、成品检验标准

确认删除?
VIP
微信客服
  • 扫码咨询
会员Q群
  • 会员专属群点击这里加入QQ群
客服邮箱
回到顶部