电脑桌面
添加小米粒文库到电脑桌面
安装后可以在桌面快捷访问

长途光缆线路及管道代维指导书分析

长途光缆线路及管道代维指导书分析_第1页
1/10
长途光缆线路及管道代维指导书分析_第2页
2/10
长途光缆线路及管道代维指导书分析_第3页
3/10
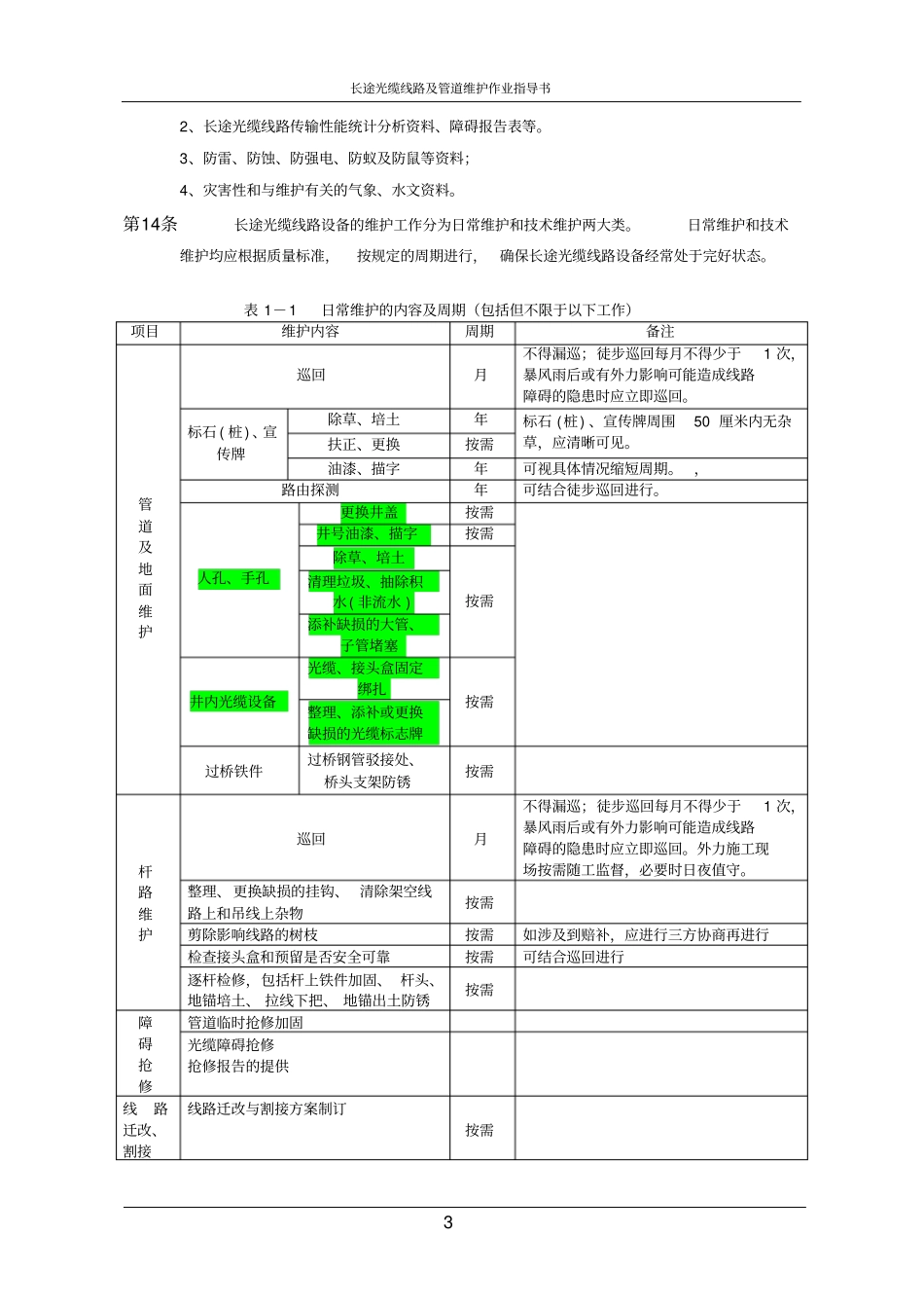
长途光缆线路及管道维护作业指导书1 长途光缆线路及管道维护作业指导书第一章 总则第1条光传送网具有全程全网联合作业的特点,维护管理人员必须牢固树立“质量第一、为用户服务”的管理理念,加强全网观念,服从业务领导,全网密切配合,做好本职各全程维护管理工作。第2条维护人员首先应明确沙漠对光缆线路及管道的危害:1、沙丘对光缆线路的影响。大多数沙漠地带干旱,风力大且每年持续时间可达数个月之久,因此沙丘特别频繁,对地埋光缆,标石造成致命危害。架空光缆的线杆也可能被沙丘掩埋。2、昼夜温差对光缆线路的影响。沙漠地带的温差极大,会引起光缆护套和束管的热胀冷缩,从而导致通信时好时坏等现象的出现。3、沙漠地带老鼠猖獗,啃咬光缆,隐患极大。4、泥石流对光缆线路的危害。沙漠地区夏季雨水多,且易形成泥石流。第3条光缆线路的维护工作应贯彻“预防为主、防抢结合”的方针,做到精心维护、科学管理。光缆线路维护和管理工作的基本任务是:1、线路维护人员应保持线路设备完整良好及正常运行,传输性能符合维护指标要求;2、障碍发生时通过设备维护人员通知或线路维护人员自己发现应能迅速准确地判断和排除故障,尽力缩短障碍历时;3、日常维护应勤巡视、及时排除障碍隐患;4、始终保持线路设备清洁和良好的工作环境,延长使用年限;5、在保证通信质量的前提下,节省维护费用;6、做好技术档案资料的管理,保证技术档案资料完备、正确并能及时更新。第二章 线路维护职责第4条维护人员必须掌握长途光缆线路的网络路由状况,定期检查长途光缆线路系统的质量情况,发现薄弱环节及时采取措施解决。第5条组织好长途干线网线路系统的预检预修、积极主动采取有效措施消除隐患,保持长途光缆线路设备的完整、良好;应加强与气象、水文等部门的联系,掌握各方面的变长途光缆线路及管道维护作业指导书2 化趋势,及时采取预防措施。第6条当长途光缆线路发生障碍时,应组织人员尽快赶到现场处理和恢复通信,并及时与设备维护人员沟通事故处理进展情况。第7条线路维护人员应根据以往事故积累的经验,制定有关技术安全措施,全网组织贯彻落实。确保干线网络的稳定可靠、安全畅通。第8条光缆线路维护与传输设备维护的责任界限划分如下:1、光缆线路以进入传输机房的第一个连接器(ODF)为界,连接器 (ODF)及其以内的维护属于传输设备维护,连接器(ODF)以外的维护属于光缆线路维护。2、光缆线路中的金属线对以进入局或中继站的第一个接线端...

1、当您付费下载文档后,您只拥有了使用权限,并不意味着购买了版权,文档只能用于自身使用,不得用于其他商业用途(如 [转卖]进行直接盈利或[编辑后售卖]进行间接盈利)。
2、本站所有内容均由合作方或网友上传,本站不对文档的完整性、权威性及其观点立场正确性做任何保证或承诺!文档内容仅供研究参考,付费前请自行鉴别。
3、如文档内容存在违规,或者侵犯商业秘密、侵犯著作权等,请点击“违规举报”。

碎片内容

长途光缆线路及管道代维指导书分析

确认删除?
VIP
微信客服
  • 扫码咨询
会员Q群
  • 会员专属群点击这里加入QQ群
客服邮箱
回到顶部