电脑桌面
添加小米粒文库到电脑桌面
安装后可以在桌面快捷访问

K先生豪斯课堂配色如此简单笔记整理

K先生豪斯课堂配色如此简单笔记整理_第1页
1/6
K先生豪斯课堂配色如此简单笔记整理_第2页
2/6
K先生豪斯课堂配色如此简单笔记整理_第3页
3/6
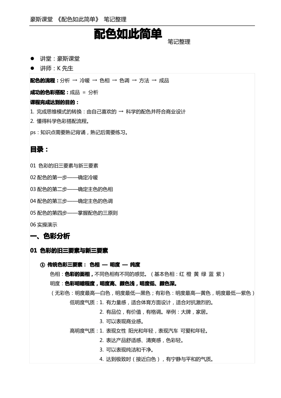
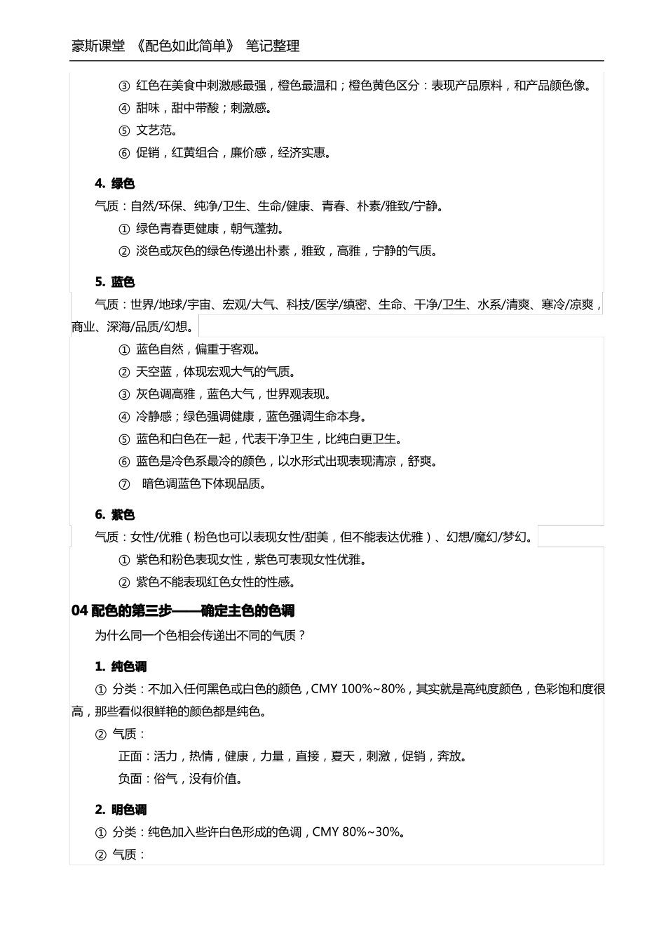
豪斯课堂 《配色如此简单》 笔记整理配色如此简单笔记整理讲堂:豪斯课堂讲师:K 先生配色的流程:分析 → 冷暖 → 色相 → 色调 → 方法 → 成品成功的色彩搭配:成品 = 分析课程完成达到的目的:1. 完成思维模式的转换:由自己喜欢的 → 科学的配色并符合商业设计2. 懂得科学色彩搭配流程。ps:知识点需要熟记背诵,熟记后需要练习。目录:01 色彩的旧三要素与新三要素02 配色的第一步——确定冷暖03 配色的第二步——确定主色的色相04 配色的第三步——确定主色的色调05 配色的第四步——掌握配色的三原则06 实操演示一、色彩分析01 色彩的旧三要素与新三要素① 传统色彩三要素: 色相 — 明度 — 纯度色相:色彩的面相,不同色相有不同的感觉。(基本色相:红 橙 黄 绿 蓝 紫)明度:色彩明暗程度,明度高、颜色浅,明度低、颜色深。(无彩色:明度最高—白色,明度最低—黑色;有彩色:明度最高—黄色,明度最低—紫色)低明度气质:1. 有力量感,适合体育方面设计,适合对抗激烈的。2. 有品位,有价值,有格调。举例:大牌,家居。3. 可以表现商业感。2. 表达产品舒适感、清爽感,色彩轻。3. 可以表现纯洁和干净。4. 达到极致时(接近白色),有宁静与平和的气质。高明度气质:1. 表现女性 阳光和年轻,表现汽车 可爱和年轻。豪斯课堂 《配色如此简单》 笔记整理5. 安静与舒适。纯度(彩度):色彩鲜艳程度。② 豪斯体系色彩三要素: 冷暖 — 色相 — 色调RGB 和 CMYK 的区别: RGB 显示器颜色 → 网页设计/网店美工CMYK 印刷颜色 → 印刷/喷绘/工艺制作CMYK 颜色与绘画原理相同,在印刷品,成千上万的色彩都是靠这四种颜色调配出来的。C(青)M(品)Y(黄)K(黑)绿色红色暗紫色02 配色的第一步——确定冷暖配色顺序: 冷暖 → 色相 → 色调暖色:红、橙、黄(视觉印象:活泼、食品、家庭、快乐。)冷色:蓝、绿、紫(视觉印象:商业、干净、凉爽、科技、医学。)03 配色的第二步——确定主色的色相1. 红色气质:女性/性感、能量/力量、喜庆/热闹、美食、奢华/昂贵、文化、历史、刺激、民俗、嫁娶、权① 表现女性和性感,如模特衣服,唇膏。② 表现能量和力量(红色黑色组合)。③ 喜庆,热闹。④ 美食,降低色调,表现品质感,表现高端餐饮。⑤ 和橙色组合美食气质最强。⑥ 奢华昂贵,暗色调红色。⑦ 文化历史气质。⑧ 民俗,嫁娶,春节。⑨ 权...

1、当您付费下载文档后,您只拥有了使用权限,并不意味着购买了版权,文档只能用于自身使用,不得用于其他商业用途(如 [转卖]进行直接盈利或[编辑后售卖]进行间接盈利)。
2、本站所有内容均由合作方或网友上传,本站不对文档的完整性、权威性及其观点立场正确性做任何保证或承诺!文档内容仅供研究参考,付费前请自行鉴别。
3、如文档内容存在违规,或者侵犯商业秘密、侵犯著作权等,请点击“违规举报”。

碎片内容

K先生豪斯课堂配色如此简单笔记整理

爱的疯狂+ 关注
实名认证
内容提供者

该用户很懒,什么也没介绍

确认删除?
VIP
微信客服
  • 扫码咨询
会员Q群
  • 会员专属群点击这里加入QQ群
客服邮箱
回到顶部