电脑桌面
添加小米粒文库到电脑桌面
安装后可以在桌面快捷访问

中国世界历史年代对照表

中国世界历史年代对照表_第1页
1/10
中国世界历史年代对照表_第2页
2/10
中国世界历史年代对照表_第3页
3/10
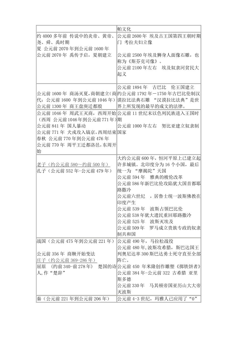
耿按:中学学历史的时候,是把中国历史和世界历史分开来学的,尤其是学中国历史,总是关起门来自己跟自己纵向对比,很少做横向的对比。早就想排一张《中国/世界历史年代对照表》,很想弄清楚中国人在世界历史上究竟牛到什么程度,中国发生那些伟大事件的时候,世界上其它地方的人在干些什么。一说到中国历史,总是说秦汉唐宋元明等等朝代,不习惯明确标出年代,这种说法,一般人很难直观地在世界历史坐标上做出对比,弄不清同一时间段里人家在干什么,同一时代咱到底是个什么水平,骄傲起来总觉得不那么理直气壮。经过全面的对比,该骄傲的就骄傲到明处,很一般的甚至落后的也别妄自尊大。这张表还很粗略,发在这里有些行怎么也对不上。以后有时间,再好好分分类,从人、事、物、技、艺五个方面都做一下横向对比。这是一件很有意思的工作,比如,昨天我才发现,中国明朝的风流才子唐伯虎以及和他并称吴中四大才子的祝允明、文征明、徐祯卿与欧洲文艺复兴时期的艺坛三杰达·芬奇、米开朗基罗、拉斐尔生活在同一时代,唐伯虎比米开朗基罗大两岁,而拉斐尔死后 4 年,唐伯虎也去世了。元代写“古道西风瘦马”的杂剧家马致远,和写《神曲》的意大利诗人但丁死于同一年——1321 年。曹雪琴写《红楼梦》的同时,伏尔泰正在写《老实人或乐观主义》、《天真汉》。再比如,中国三国演义打的正欢的时候,欧洲也正在打仗,当时罗马爆发了奴隶大起义,史称三世纪危机,经济几乎遭到毁灭性的打击,人口锐减,农业停滞,商业凋敝,各路军阀混战,帝国权力名存实亡,这不是和同一时期的东汉的情况很相似吗?再比如,中国大唐贞观之治的同时,日本正在搞大化改新,加强了中央集权,促进了国家的统一,日本从此了进入封建社会。做这样的对比,就是想看看,咱中国人在世界历史上到底是个什么水平,中国人的人种素质到底怎么样。这两天把自己关在房里,整整排了两晚上,累死我了。仅这样一张表还不能完全说明问题,更难以得出结论,先做个参考吧。大约三百万年前地球上出现人类约 5000-7000 年前河姆渡 半坡母系氏 公元前 3113 年玛雅在中美定居(玛雅的族公社最后一个纪元开始于公元前 3113 年)约 4000-5000 年前大汶口文化中晚期公元前 3100 年左右埃及形成统一的奴父系氏族公社隶制国家公元前 2700-2500 年埃及兴建金字塔公元前 3000 年左右两河流域出现奴隶制城市国家公元前 3000 年代中期印度河流域哈拉帕文化约 4000 多年前 传说中的炎帝...

1、当您付费下载文档后,您只拥有了使用权限,并不意味着购买了版权,文档只能用于自身使用,不得用于其他商业用途(如 [转卖]进行直接盈利或[编辑后售卖]进行间接盈利)。
2、本站所有内容均由合作方或网友上传,本站不对文档的完整性、权威性及其观点立场正确性做任何保证或承诺!文档内容仅供研究参考,付费前请自行鉴别。
3、如文档内容存在违规,或者侵犯商业秘密、侵犯著作权等,请点击“违规举报”。

碎片内容

中国世界历史年代对照表

您可能关注的文档

确认删除?
VIP
微信客服
  • 扫码咨询
会员Q群
  • 会员专属群点击这里加入QQ群
客服邮箱
回到顶部