电脑桌面
添加小米粒文库到电脑桌面
安装后可以在桌面快捷访问

初中英语音标教学详细资料

初中英语音标教学详细资料_第1页
1/11
初中英语音标教学详细资料_第2页
2/11
初中英语音标教学详细资料_第3页
3/11
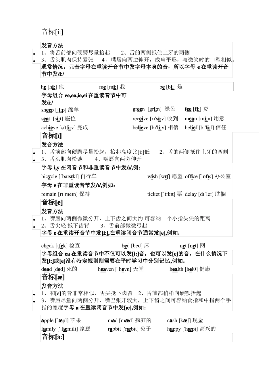
英语 48 个音标发音前元音单元音元音双元音集中双元音清辅音爆破音浊辅音清辅音摩擦音浊辅音辅音破擦音浊辅音鼻音舌则音半元音(浊辅音)(浊辅音)(浊辅音)/dʒ//m//l//j//dr//n//w//dz//ŋ/清辅音/v//tʃ//z//tr//ʒ//ts//ð//r//b//f//d//s//ɡ//ʃ//θ//h//ɪə//p//eə//t//ʊə//k/中元音后元音开合双元音/iː//uː//eɪ//ɪ//ɜː//ʊ//aɪ//e//ə//ɔː//ɔɪ//æ//ʌ//ɒ//aʊ//ɑː//əʊ/关于语音的几个概念1.26 个字母中,元音字母有:a、e、i、o、u剩余为辅音字母2.字母:语言的书写形式 3.音标:词的语音形式4.音节:由元音和辅音构成的发音单位。 ap 'ple stu 'dent tea 'cher5.元音:发音响亮,是乐音;口腔中气流不受阻碍‘是构成音节的主要音6.辅音:发音不响亮,是噪音;口腔中气流受阻碍,不是构成音节的主要音7.开音节:(1).辅音+元音+辅音+e name bike(2).辅音+元音 he go hi8.闭音节: (1).辅音+元音+辅音 bad bed sit hot cup(2).元音+辅音 it9.重读音节: 单词中发音特别响亮的音节。音标[iː]发音方法•1、将舌前部向硬腭尽量抬起 2、舌的两侧抵住上牙的两侧•3、舌头肌肉保持紧张 4、嘴唇向两边伸开,成扁平形,与微笑时的口型相似。通常情况,元音字母在重读开音节中发字母本身的音,所以字母 e 在重读开音节中发/iː/he [hiː] 他me [miː] 我be [biː] 是green [griːn] 绿色fee [fiː] 费字母组合 ee,ea,ie,ei 在重读音节中可发/iː/sheep [ʃiːp] 绵羊seat [siːt] 座位achieve [ə'tʃiːv] 完成receive [rɪ'siːv] 收到mean [miːn] 用意believe [bɪ'liːv] 相信belief [bɪ'liːf] 信任音标[ɪ]发音方法•1、舌前部向硬腭尽量抬起,抬起高度比[iː]低 2、舌的两侧抵住上牙的两侧•3、舌头肌肉松弛 4、嘴唇向两旁伸开字母 i,y 在闭音节和非重读音节中发/ɪ/,例:bicycle [ˈbaɪsɪkl] 自行车字母 e 在非重读音节发/ɪ/,例如:remain [rɪˈmeɪn] 保持wish [wɪʃ] 愿望 office [ˈɒfɪs] 办公室ticket [ˈtɪkɪt] 票 delay [dɪˈleɪ] 耽搁音标[e]发音方法•1、嘴唇向两侧微微分开,上下齿之间大约 可容纳一个小指头尖的距离•2、舌尖轻 抵下齿背 3、舌前部微微弓起字母 e 在重读开音节中发[iː],在重读闭音节通常发[e],例如:check [tʃek] 检查bed [bed] 床net [net] 网字母组合 ea 在重读音节中不...

1、当您付费下载文档后,您只拥有了使用权限,并不意味着购买了版权,文档只能用于自身使用,不得用于其他商业用途(如 [转卖]进行直接盈利或[编辑后售卖]进行间接盈利)。
2、本站所有内容均由合作方或网友上传,本站不对文档的完整性、权威性及其观点立场正确性做任何保证或承诺!文档内容仅供研究参考,付费前请自行鉴别。
3、如文档内容存在违规,或者侵犯商业秘密、侵犯著作权等,请点击“违规举报”。

碎片内容

初中英语音标教学详细资料

您可能关注的文档

确认删除?
VIP
微信客服
  • 扫码咨询
会员Q群
  • 会员专属群点击这里加入QQ群
客服邮箱
回到顶部