电脑桌面
添加小米粒文库到电脑桌面
安装后可以在桌面快捷访问

2024年外贸知识报关员考试商品编码化学品编码资料VIP免费

2024年外贸知识报关员考试商品编码化学品编码资料_第1页
1/6
2024年外贸知识报关员考试商品编码化学品编码资料_第2页
2/6
2024年外贸知识报关员考试商品编码化学品编码资料_第3页
3/6
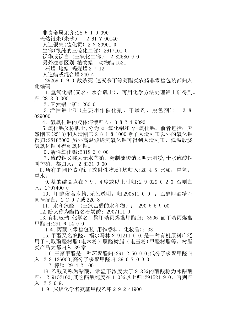
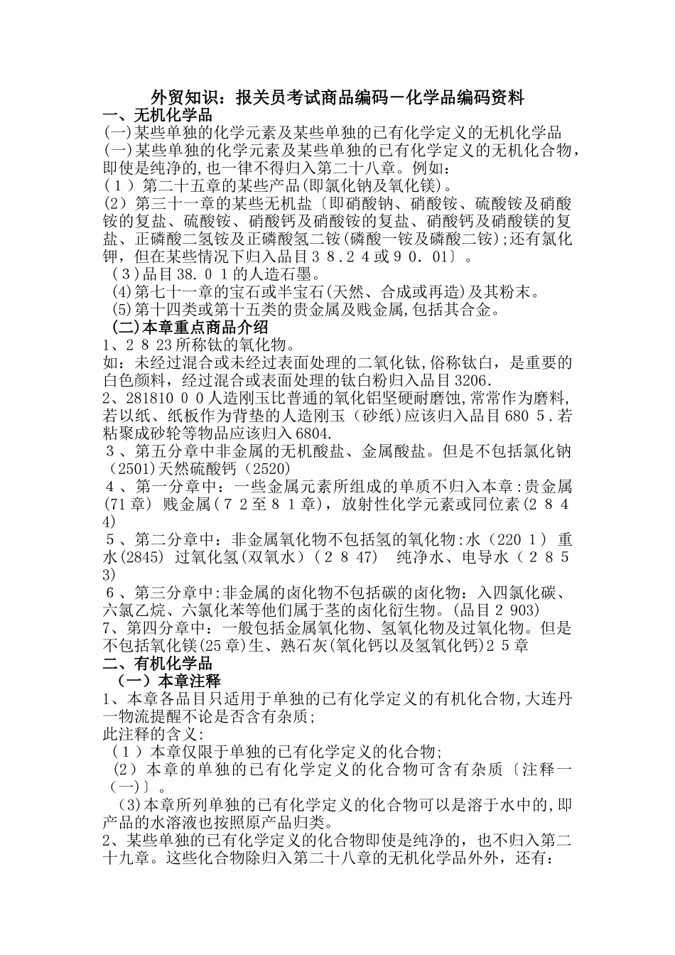
外贸知识:报关员考试商品编码-化学品编码资料一、无机化学品(一)某些单独的化学元素及某些单独的已有化学定义的无机化学品(一)某些单独的化学元素及某些单独的已有化学定义的无机化合物,即使是纯净的,也一律不得归入第二十八章。例如:(1)第二十五章的某些产品(即氯化钠及氧化镁)。(2)第三十一章的某些无机盐〔即硝酸钠、硝酸铵、硫酸铵及硝酸铵的复盐、硫酸铵、硝酸钙及硝酸铵的复盐、硝酸钙及硝酸镁的复盐、正磷酸二氢铵及正磷酸氢二铵(磷酸一铵及磷酸二铵);还有氯化钾,但在某些情况下归入品目38.24或90.01〕。(3)品目38.01的人造石墨。(4)第七十一章的宝石或半宝石(天然、合成或再造)及其粉末。(5)第十四类或第十五类的贵金属及贱金属,包括其合金。(二)本章重点商品介绍1、2823所称钛的氧化物。如:未经过混合或未经过表面处理的二氧化钛,俗称钛白,是重要的白色颜料,经过混合或表面处理的钛白粉归入品目3206.2、28181000人造刚玉比普通的氧化铝坚硬耐磨蚀,常常作为磨料,若以纸、纸板作为背垫的人造刚玉(砂纸)应该归入品目6805.若粘聚成砂轮等物品应该归入6804.3、第五分章中非金属的无机酸盐、金属酸盐。但是不包括氯化钠(2501)天然硫酸钙(2520)4、第一分章中:一些金属元素所组成的单质不归入本章:贵金属(71章)贱金属(72至81章),放射性化学元素或同位素(2844)5、第二分章中:非金属氧化物不包括氢的氧化物:水(2201)重水(2845)过氧化氢(双氧水)(2847)纯净水、电导水(2853)6、第三分章中:非金属的卤化物不包括碳的卤化物:入四氯化碳、六氯乙烷、六氯化苯等他们属于茎的卤化衍生物。(品目2903)7、第四分章中:一般包括金属氧化物、氢氧化物及过氧化物。但是不包括氧化镁(25章)生、熟石灰(氧化钙以及氢氧化钙)25章二、有机化学品(一)本章注释1、本章各品目只适用于单独的已有化学定义的有机化合物,大连丹一物流提醒不论是否含有杂质;此注释的含义:(1)本章仅限于单独的已有化学定义的化合物;(2)本章的单独的已有化学定义的化合物可含有杂质〔注释一(一)〕。(3)本章所列单独的已有化学定义的化合物可以是溶于水中的,即产品的水溶液也按照原产品归类。2、某些单独的已有化学定义的化合物即使是纯净的,也不归入第二十九章。这些化合物除归入第二十八章的无机化学品外外,还有:(1)蔗糖(品目17.01);乳糖、麦芽糖、葡萄糖及果糖(品目17.02)。(2)乙醇(品目22.07或22.08)。(3)甲烷及丙烷(品目27.11)。(4)尿素(品目31.02或31.05)。(5)动、植物着色料(例如,叶绿素)(品目32.03)。(6)合成有机染料(包括颜料)以及用作萤光增白剂(例如,某些芪衍生物)的合成有机产品(品目3204)3、一些未有化学定义的商品也归入29章:它们是:卵磷脂及其他磷氨基类脂(品29.23)、维生素原及维生素包括浓缩物及相互混合物(归品目29.36)激素(品目29.37)抗菌素(品目29.41)。(二)本章重点商品介绍1、品目29.37所称“激素”,包括释放激素或刺激激素的因子、激素抑制剂及激素抗体;2、品目2901不包括甲烷和丙烷(2711)3、品目2902不包括混合烷基苯如工业用十二烷基苯(3817)4、品目2903不包括灭火器装配药(3813)5、品目2905不包括乙醇(2207或2209)(三)本章已考商品1、纯净丙三醇(俗称甘油)()(1997年试题)答案:2905.45002、尼龙——66盐()(1999年试题)答案:2921.22103.磺胺嘧啶(磺胺类原药,通式为NH2-C6H4-SO2NHR)()(1999年试题)答案:2935.00104、作饲料添加剂用的天然维生素D浓缩物和天然维生素A浓缩物的混合物(非零售包装、未配定剂量)(2001年试题)答案:2936.9000.5.氢化可的松(未配定剂量,非零售包装)(2002年试题)答案:2937.2100常考商品编码大全乳化沥青(分散于水中的脱水并粉化的天然沥青):27149020沥青与杂酚油或其他煤焦油蒸馏产品的混合物(又叫:再造焦油)归:2706税号2715所表示的稀释沥青为含有溶剂及60%及以上的沥青,是用于铺路面的材料。独居石(含有稀土)但是税则中作为钍矿砂归:26122000稀土金属矿归:25309020汞28054000汞齐(汞能溶解许多金属,生成汞合金称为汞齐...

1、当您付费下载文档后,您只拥有了使用权限,并不意味着购买了版权,文档只能用于自身使用,不得用于其他商业用途(如 [转卖]进行直接盈利或[编辑后售卖]进行间接盈利)。
2、本站所有内容均由合作方或网友上传,本站不对文档的完整性、权威性及其观点立场正确性做任何保证或承诺!文档内容仅供研究参考,付费前请自行鉴别。
3、如文档内容存在违规,或者侵犯商业秘密、侵犯著作权等,请点击“违规举报”。

碎片内容

2024年外贸知识报关员考试商品编码化学品编码资料

山水人家+ 关注
实名认证
内容提供者

读万卷书,行万里路。

确认删除?
VIP
微信客服
  • 扫码咨询
会员Q群
  • 会员专属群点击这里加入QQ群
客服邮箱
回到顶部