电脑桌面
添加小米粒文库到电脑桌面
安装后可以在桌面快捷访问

第三方破坏成因及对策

第三方破坏成因及对策_第1页
1/6
第三方破坏成因及对策_第2页
2/6
第三方破坏成因及对策_第3页
3/6
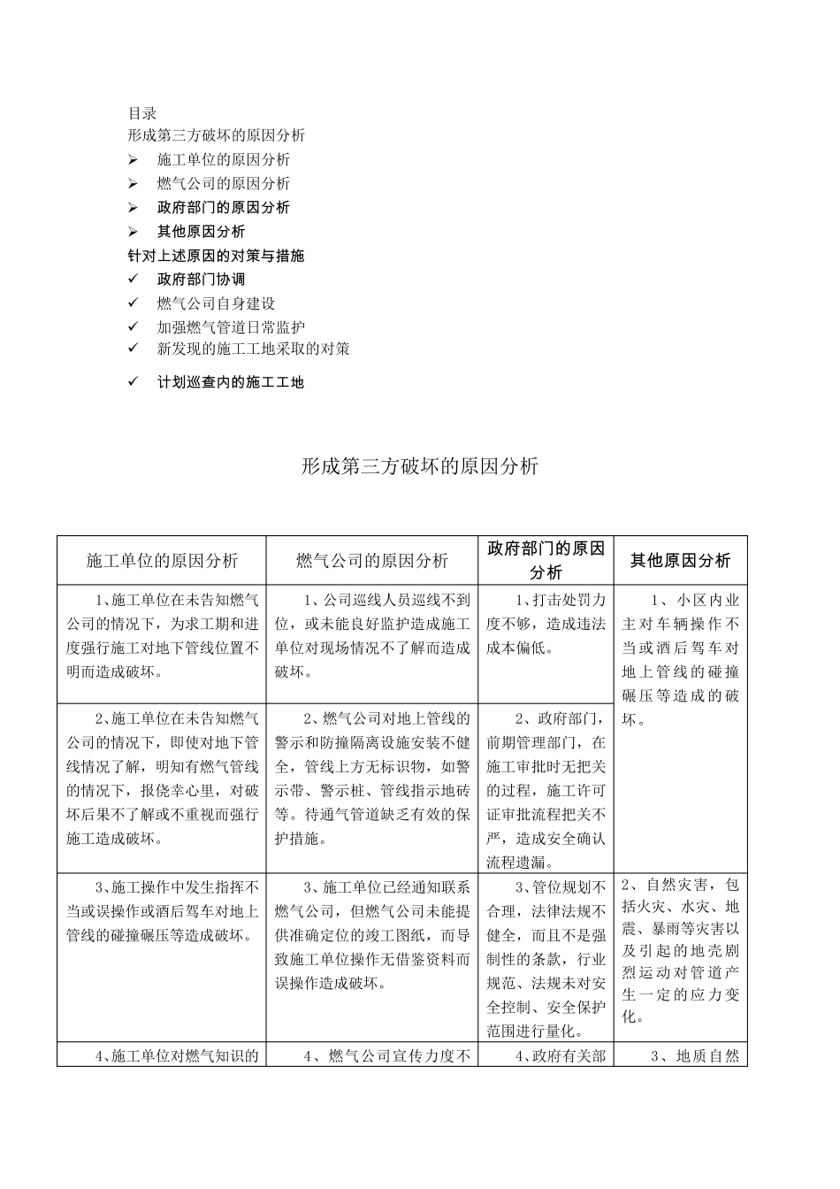
目录 形成第三方破坏的原因分析 ➢ 施工单位的原因分析 ➢ 燃气公司的原因分析 ➢ 政 府 部 门 的 原 因 分 析 ➢ 其 他 原 因 分 析 针 对 上述原 因 的 对 策与措施 ✓ 政 府 部 门 协调 ✓ 燃气公司自身建设 ✓ 加强燃气管道日常监护 ✓ 新发现的施工工地采取的对策 ✓ 计划巡查内的 施工工地 形成第三方破坏的原因分析 施工单位的原因分析 燃气公司的原因分析 政 府 部 门 的 原 因分 析 其 他 原 因 分 析 1、施工单位在未告知燃气公司的情况下,为求工期和进度强行施工对地下管线位置不明而造成破坏。 1、公司巡线人员巡线不到位,或未能良好监护造成施工单位对现场情况不了解而造成破坏。 1、打击处罚力度不够,造成违法成本偏低。 1、小区内业主 对车 辆操 作 不当 或 酒 后驾 车 对地上 管线的碰 撞碾 压 等 造成的破坏。 2、施工单位在未告知燃气公司的情况下,即使对地下管线情况了解,明知有燃气管线的情况下,报侥幸心里,对破坏后果不了解或不重视而强行施工造成破坏。 2、燃气公司对地上管线的警示和防撞隔离设施安装不健全,管线上方无标识物,如警示带、警示桩、管线指示地砖等。待通气管道缺乏有效的保护措施。 2、政府部门,前期管理部门,在施工审批时无把关的过程,施工许可证审批流程把关不严,造成安全确 认流程遗 漏 。 3、施工操作中 发生 指挥 不当或误 操作或酒后驾车对地上管线的碰撞碾压等造成破坏。 3、施工单位已 经 通知联 系燃气公司,但 燃气公司未能提供 准 确 定 位的竣 工图 纸 ,而导致 施工单位操作无借 鉴 资 料 而误 操作造成破坏。 3、管位规 划 不合 理,法律 法规 不健全,而且 不是 强制 性 的条 款 ,行业规 范 、法规 未对安全控 制 、安全保护范 围 进行量 化 。 2、自然 灾 害 ,包括 火 灾 、水 灾 、地震 、暴 雨 等灾 害 以及 引 起 的地壳 剧烈 运 动 对管道产生 一 定 的应 力 变化 。 4、施工单位对燃气知识的4、燃气公司宣 传 力度不4、政府有关部3、地质 自然不了解,导致安全意识淡薄。 够,联系方式单一,导致施工单位施工前或事故发生后无法联系到燃气公司。 门未尽到有关安全宣传的法律义务。 沉降引起的地基下沉,造成管道受压断裂。 5、施工单位知道有地下燃气设施,施工时没根据相关资料确认地下管道的...

1、当您付费下载文档后,您只拥有了使用权限,并不意味着购买了版权,文档只能用于自身使用,不得用于其他商业用途(如 [转卖]进行直接盈利或[编辑后售卖]进行间接盈利)。
2、本站所有内容均由合作方或网友上传,本站不对文档的完整性、权威性及其观点立场正确性做任何保证或承诺!文档内容仅供研究参考,付费前请自行鉴别。
3、如文档内容存在违规,或者侵犯商业秘密、侵犯著作权等,请点击“违规举报”。

碎片内容

第三方破坏成因及对策

您可能关注的文档

小辰+ 关注
实名认证
内容提供者

出售各种文档和资料

确认删除?
VIP
微信客服
  • 扫码咨询
会员Q群
  • 会员专属群点击这里加入QQ群
客服邮箱
回到顶部