电脑桌面
添加小米粒文库到电脑桌面
安装后可以在桌面快捷访问

一年级新课程标准

一年级新课程标准_第1页
1/6
一年级新课程标准_第2页
2/6
一年级新课程标准_第3页
3/6
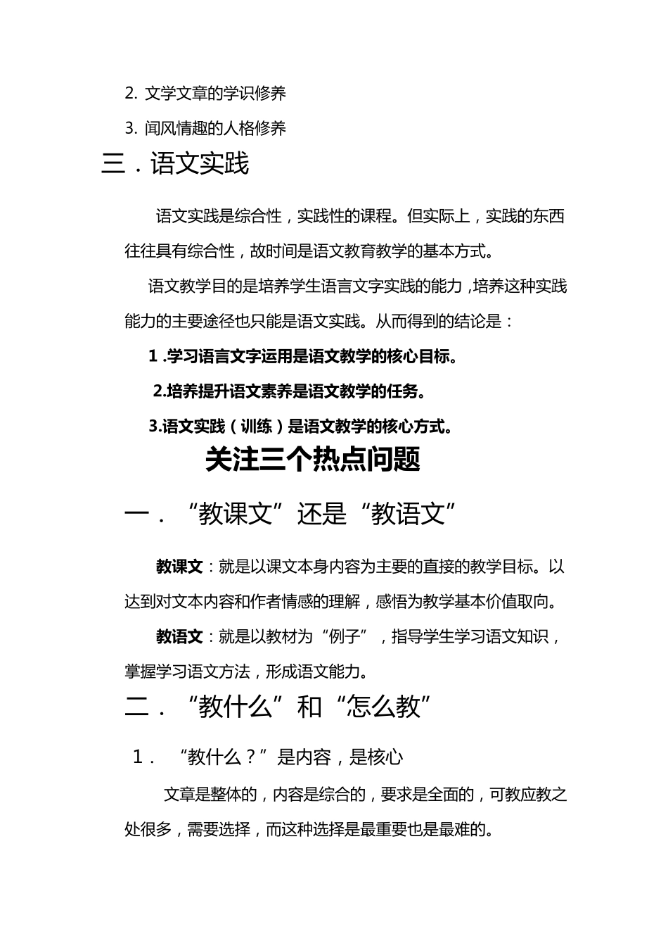
指 向 导 行 测 课 2011 版 《 课 标 》 解 略 一 年 级 语 文 新 课 程 标 准 把 握 三大核心概念 一 .语 文 性 质 1.语 文 科 学 性 质 语 文 课 程 是 一 门 学 习 语 言 文 字 运 用 的 综 合 性 , 实 践 性 课 程 2.语 言 文 字 运 用 以 诵 读 积 累 语 言 为 前 提 , 以 熟 知 语 言 形 式 为 基 础 , 以 学 习 运 用 语言 为 核 心 。 3.语 文 学 科 “独担之任” 语 文 教学 任务是 重视语 言 文 字 的 理解 运 用 , 重视语 言 形 式 与方法,这是 语 文 教学 的 “独担之任”, 是 语 文 教学 的 核 心 目标 。 二.语 文 素养 语 文 素养体现的 是 一 种新 的 更大的 教育视野。 指 中小学 生具有的比较稳定的 最基 本的 适应时代要求的 听说读 写能力以 及语 文 方面表现出来的 文 字 , 文 章等学 识修养和文 风, 情趣等人格修养。 主要有三个方面: 1. 听说读 写的 能力素养 2. 文 学 文 章 的 学 识 修 养 3. 闻 风 情 趣 的 人 格 修 养 三 . 语 文 实 践 语 文 实 践 是 综 合 性 , 实 践 性 的 课 程 。 但 实 际 上 , 实 践 的 东 西往 往 具 有 综 合 性 , 故 时 间 是 语 文 教 育 教 学 的 基 本 方 式 。 语 文 教 学 目 的 是 培 养 学 生 语 言 文 字 实 践 的 能 力 , 培 养 这 种 实 践能 力 的 主 要 途 径 也 只 能 是 语 文 实 践 。 从 而 得 到 的 结 论 是 : 1 .学 习 语 言 文 字 运 用 是 语 文 教 学 的 核 心 目 标 。 2.培养提升语 文 素养是 语 文 教 学 的 任务。 3.语 文 实践(训练)是 语 文 教 学 的 核 心 方式。 关注三个热点问题 一 . “教 课 文 ”还是 “教 语 文 ” 教 课文 : 就是 以课 文 本 身内容为主 要 的 直接的 教 学 目 标。 以达到 对文 本 内容和作者情 感的 理解, 感悟为教 学 基 本 价值取向。 教 语 文 : 就是 以教 材为“例子”, 指导学 生 学 习语 文 知识 ,掌握学 习语 文 方 法, 形成语 文 能 力 。 二. “教 什么”和“怎...

1、当您付费下载文档后,您只拥有了使用权限,并不意味着购买了版权,文档只能用于自身使用,不得用于其他商业用途(如 [转卖]进行直接盈利或[编辑后售卖]进行间接盈利)。
2、本站所有内容均由合作方或网友上传,本站不对文档的完整性、权威性及其观点立场正确性做任何保证或承诺!文档内容仅供研究参考,付费前请自行鉴别。
3、如文档内容存在违规,或者侵犯商业秘密、侵犯著作权等,请点击“违规举报”。

碎片内容

一年级新课程标准

您可能关注的文档

确认删除?
VIP
微信客服
  • 扫码咨询
会员Q群
  • 会员专属群点击这里加入QQ群
客服邮箱
回到顶部