电脑桌面
添加小米粒文库到电脑桌面
安装后可以在桌面快捷访问

中国城市排名人口及建筑面积排名

中国城市排名人口及建筑面积排名_第1页
1/14
中国城市排名人口及建筑面积排名_第2页
2/14
中国城市排名人口及建筑面积排名_第3页
3/14
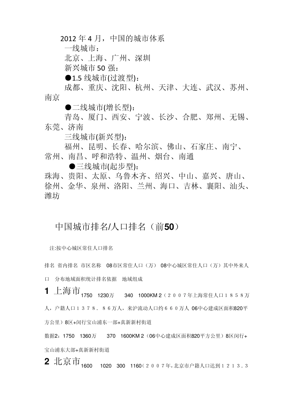
2012 年4 月,中国的城市体系 一线城市: 北京、上海、广州、深圳 新兴城市50 强: ●1.5 线城市(过渡型): 成都、重庆、沈阳、杭州、天津、大连、武汉、苏州、南京 ●二线城市(增长型): 青岛、厦门、西安、宁波、长沙、合肥、郑州、无锡、东莞、济南 三线城市(新兴型): 福州、昆明、长春、哈尔滨、佛山、石家庄、南宁、常州、南昌、呼和浩特、温州、烟台、南通 ●三线城市(起步型): 珠海、贵阳、太原、乌鲁木齐、绍兴、中山、嘉兴、唐山、徐州、金华、泉州、洛阳、兰州、海口、吉林、襄阳、汕头、潍坊 中国城市排名/人口排名(前5 0 ) 注:按中心城区常住人口排名 排名 省内排名 市区名称 08市区常住人口(万) 08中心城区常住人口(万)其中外来人口 分布地域面积统计排名依据 地域组成 1 上海市1750 1230万 340 1000KM 2(2007年上海常住人口1858万人,户籍人口1378.86万人,来沪流动人口约660万人 06中心建成区面积820平方公里)8区+闵行宝山浦东一部+真新新村街道 数据2:1750 1360万 370 1600KM 2(06中心建成区面积820平方公里)8区闵行+宝山浦东大部+真新新村街道 2 北京市1600 1020 300 1160(2007年,北京市户籍人口达到1213.3万人,外来人口419.7万人城镇人口达1379.9万人 0 6 建成区面积1 1 8 2 平方公里 中心建成区面积7 7 0 平方公里,原规划城区面积1 0 4 2 平方公里) 8 区 3 粤1 广州市 1 0 2 0 6 8 0 1 9 5 9 2 0 (0 7 建成区面积7 8 0 平方公里规划2 0 1 0 年广州的城市建成区面积将扩大到1 0 0 0 平方公里,并以新区建设为主,抽疏老城区的人口。届时广州的城镇人口将从2 0 0 5 年的6 0 1 万人增加到1 0 4 0 万人 2 0 1 0 年全市总人口1 2 9 0万,其中市辖1 0 区1 0 9 0 万。在空间分布上,中心组团总人口7 1 5 万,城镇人口6 6 2 万;番禺组团总人口2 5 5 万,城镇人口2 1 8 万;花都总人口1 2 0 万,城镇人口9 0 万)中心5 区+白云区街道+番禺2 街道)+萝岗区街道(传统城区) 数据2 : 广州市 1 0 2 0 8 6 0 3 0 0 1 4 0 0 (0 7 建成区面积7 8 0 平方公里)中心5 区+白云区街道+番禺大部(沙湾以北)+萝岗区街道+佛山黄岐街道 4 天津市9 6 0 5 7 0 8 5 1 1 5 0 ( 截至2 0 0 7 年,天津市...

1、当您付费下载文档后,您只拥有了使用权限,并不意味着购买了版权,文档只能用于自身使用,不得用于其他商业用途(如 [转卖]进行直接盈利或[编辑后售卖]进行间接盈利)。
2、本站所有内容均由合作方或网友上传,本站不对文档的完整性、权威性及其观点立场正确性做任何保证或承诺!文档内容仅供研究参考,付费前请自行鉴别。
3、如文档内容存在违规,或者侵犯商业秘密、侵犯著作权等,请点击“违规举报”。

碎片内容

中国城市排名人口及建筑面积排名

确认删除?
VIP
微信客服
  • 扫码咨询
会员Q群
  • 会员专属群点击这里加入QQ群
客服邮箱
回到顶部